Without I-Key
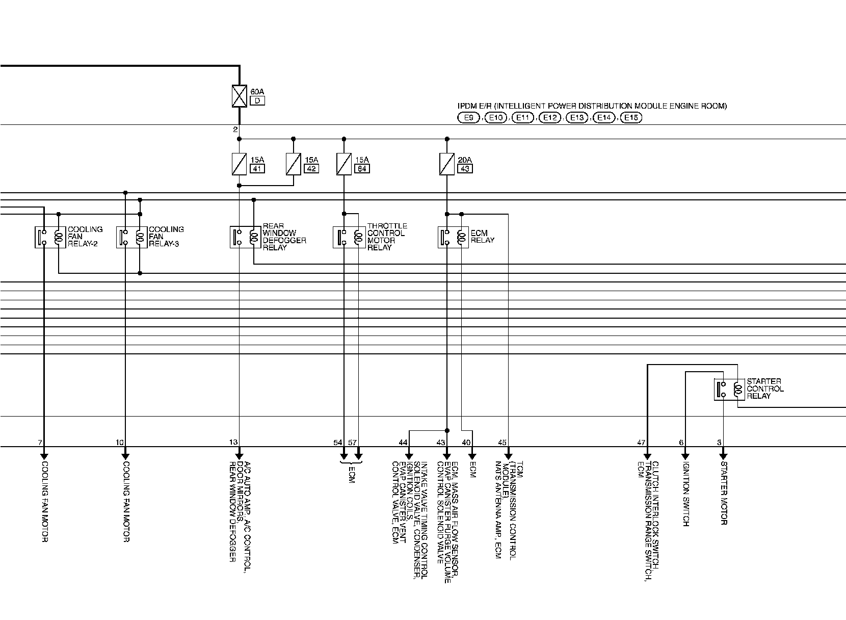
IPDM E/R (INTELLIGENT POWER DISTRIBUTION MODULE ENGINE ROOM)
Wiring Diagram - IPDM E/R
For connector terminal arrangements, harness layouts, and alphabets in a (option abbreviation; if not described in wiring diagram), Connector Information.