Curiosii for ever!: Car repair manuals for everyone.

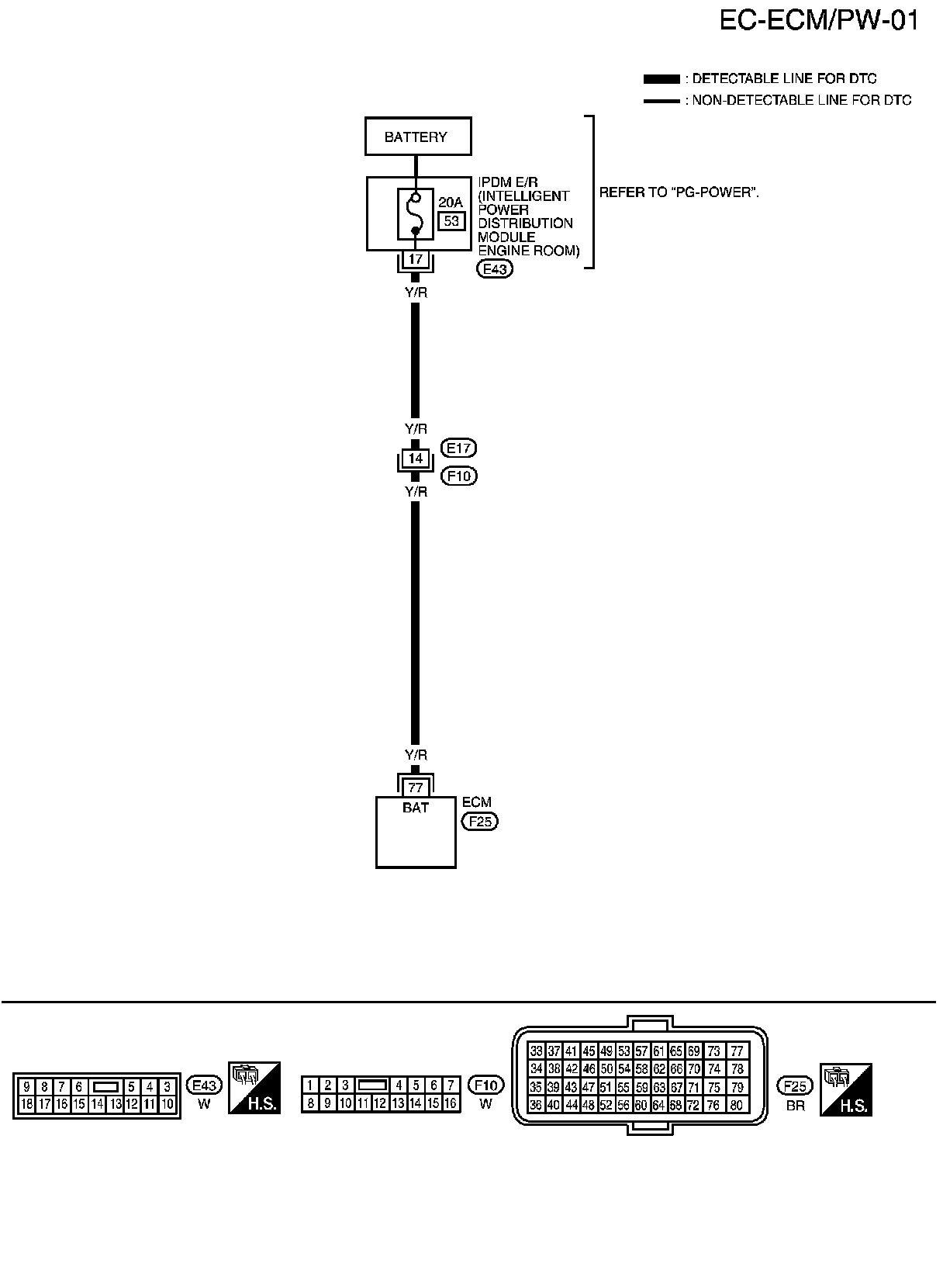
Engine Control Module





DTC P0603 ECM POWER SUPPLY


Wiring Diagram






Specification data are reference values and are measured between each terminal and ground.

CAUTION:
Never use ECM ground terminals when measuring input/output voltage. Doing so may result in damage to the ECM's transistor. Use a ground other than ECM terminals, such as the ground.