Curiosii for ever!
: Car repair manuals for everyone.
Home
>>
Nissan-Datsun
>>
2006
>>
Sentra L4-2.5L (QR25DE)
>>
Repair and Diagnosis
>>
Powertrain Management
>>
PROM - Programmable Read Only Memory
>>
Technical Service Bulletins
>>
All Technical Service Bulletins
>>
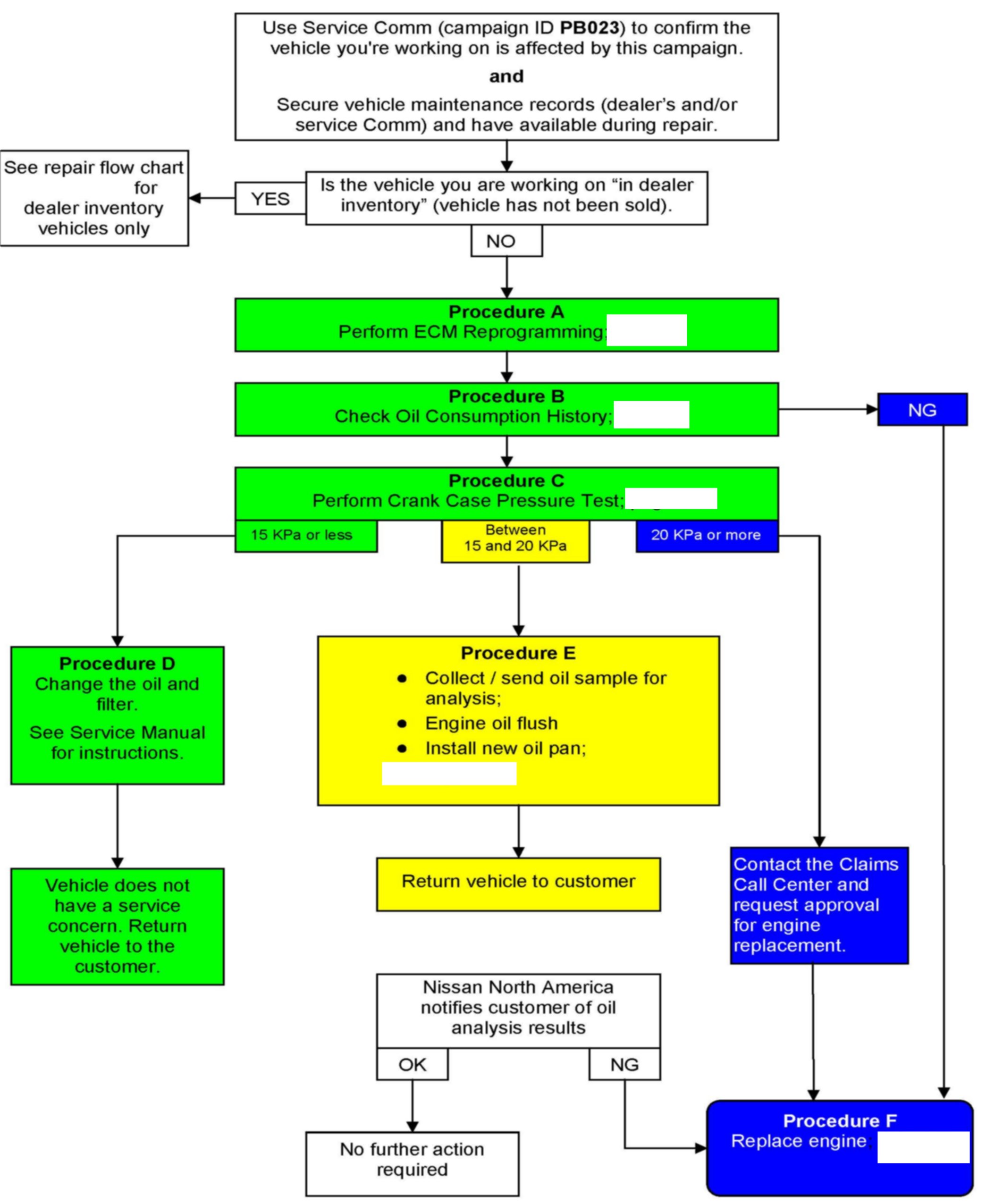
Recall PB023 - Possible Engine Compartment Fire
>>
Repair Overview (Flow Chart)
Repair Overview (Flow Chart)