Curiosii for ever!: Car repair manuals for everyone.

Component Tests and General Diagnostics

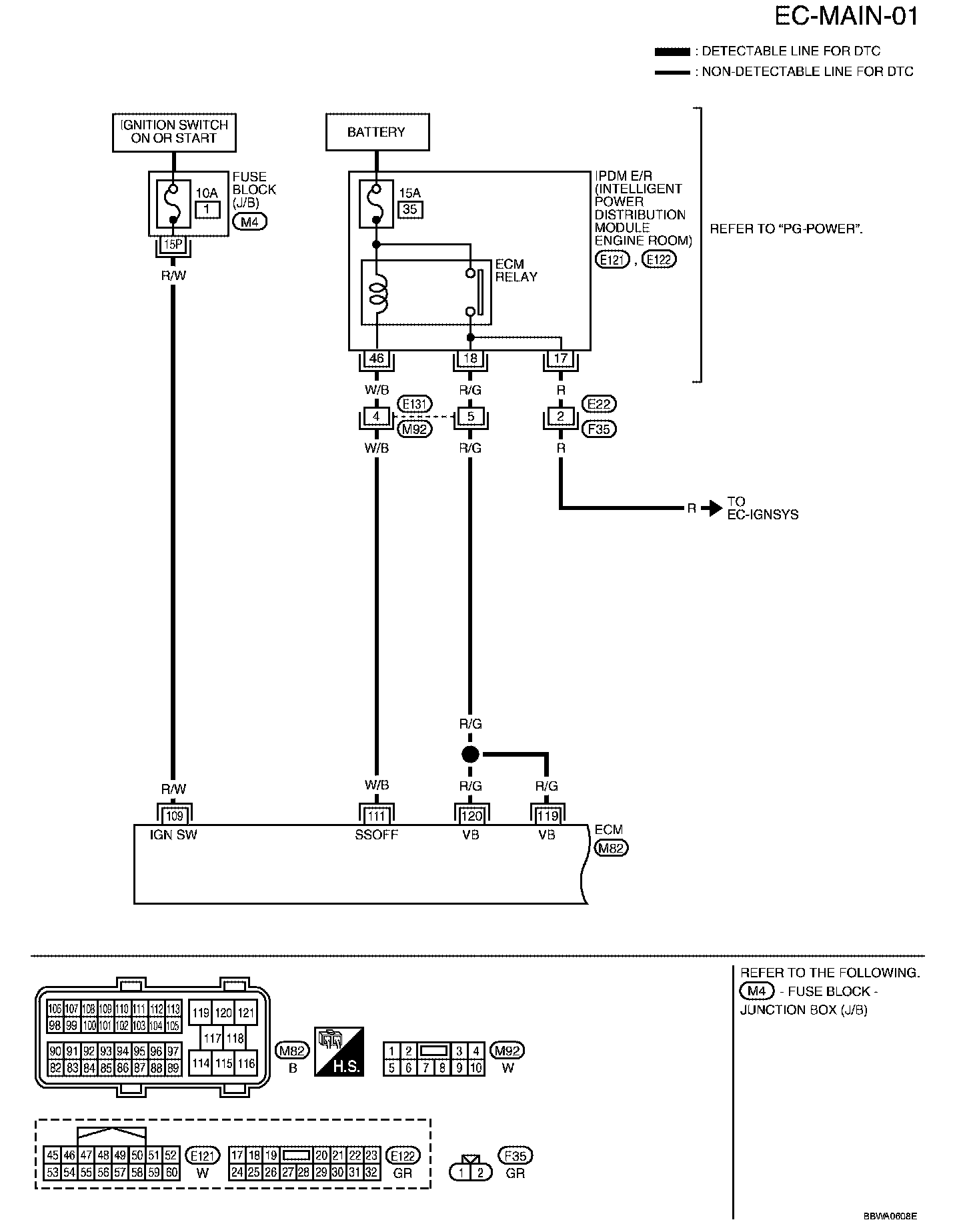
POWER SUPPLY CIRCUIT FOR ECM

EC-MAIN-01:







EC-MAIN-02:







Wiring Diagram

Diagnostic Procedure (Steps 1 - 3):




Diagnostic Procedure (Steps 4 - 7):




Diagnostic Procedure (Steps 8 - 12):




Diagnostic Procedure (Steps 13 - 16):




Diagnostic Procedure