Curiosii for ever!: Car repair manuals for everyone.

Compressor Assembly Disassembly and Assembly




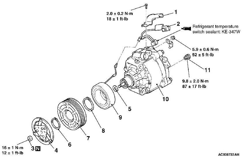
DISASSEMBLY AND ASSEMBLY









NOTE:
The service points which are not described are the same as before.

DISASSEMBLY SERVICE POINT

[[A]] SELF-LOCKING NUT REMOVAL





Use the special tools below to remove the self-locking nut.

[[B]] ROTOR REMOVAL





CAUTION:

- Be sure to use the guide (MB992623) when the side bearing puller (MB990810) is used to prevent the damage of A/C compressor.

- If the threaded shaft of side bearing puller (MB990810) is turned than necessary, the rotor may be distorted. Therefore, turn the threaded shaft lightly only by hand without using any tools.

Rotor can be removed by hand, but if it is difficult to remove it, use the guide (MB992623) and the side bearing puller (MB990810) as shown.

ASSEMBLY SERVICE POINTS

]]A[[ A/C COMPRESSOR HIGH PRESSURE RELIEF VALVE INSTALLATION

CAUTION:
Be careful not to damage the O-ring when installing the high-pressure relief valve. Apply the specified refrigerating machine oil the high-pressure relief valve mounting hole before installation

Check that O-ring is installed to the high-pressure relief and use the adjust torque wrench to install the high-pressure relief valve to the main body of the compressor.

]]B[[ FIELD CORE ATTACHMENT





Line up the pin hole on the compressor unit with the field core projection and attach.

]]C[[ ROTOR INSTALLATION

CAUTION:
If the outer wheel side of rotor is pushed, an abnormal noise can be generated because the inside of rotor is damaged, therefore, always push the inner wheel side.









Install the rotor while pushing the inner wheel side slowly using the pusher (MB992624) and guide (MB992623).
NOTE:
Insert the rotor in a direction perpendicular to the A/C compressor.

]]D[[ SNAP RING INSTALLATION





Using snap ring pliers, fit the snap ring so that the snap ring's tapered part is on the outside.

]]E[[ SELF-LOCKING NUT INSTALLATION





Using a special tool, as when removing the nut, secure the armature and tighten the self-locking nut.

]]F[[ AIR GAP ADJUSTMENT





Check whether or not the air gap of the clutch is within the standard value.
Standard value:

0.25 - 0.45 mm (0.010 - 0.017 inch)
NOTE:
If there is a deviation of the air gap from the standard value, make the necessary adjustment by adjusting the number of shims.