Curiosii for ever!
: Car repair manuals for everyone.
Home
>>
Mitsubishi
>>
2012
>>
Lancer FWD L4-2.0L (4B11)
>>
Repair and Diagnosis
>>
Starting and Charging
>>
Starting System
>>
Diagrams
>>
Electrical Diagrams
>>
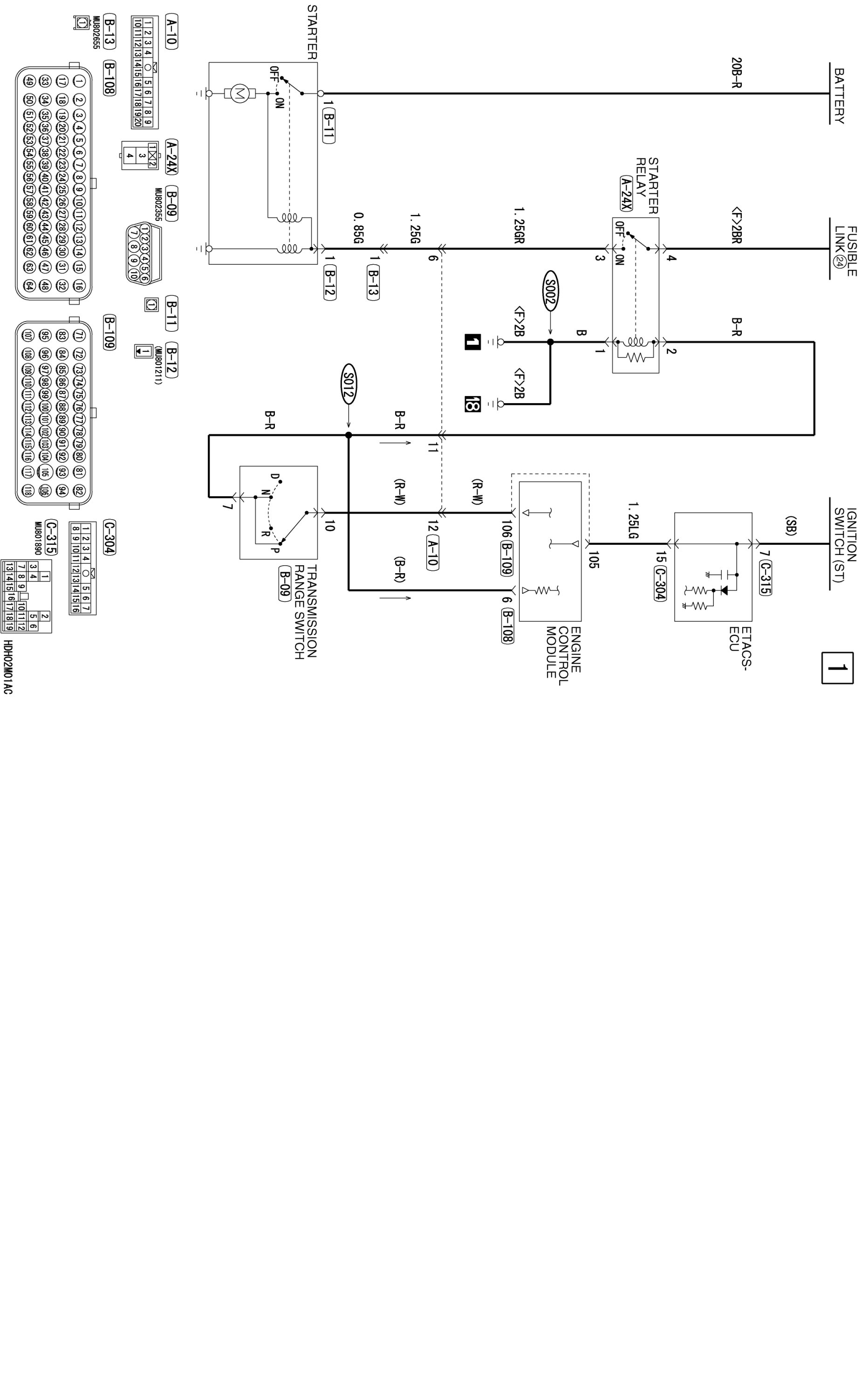
Continuously Variable Transmission/Transaxle, CVT
Continuously Variable Transmission/Transaxle, CVT
STARTING SYSTEM
[CVT]