Curiosii for ever!
: Car repair manuals for everyone.
Home
>>
Mitsubishi
>>
2012
>>
Lancer Evolution L4-2.0L Turbo (4B11T/C)
>>
Repair and Diagnosis
>>
Powertrain Management
>>
Computers and Control Systems
>>
Information Bus
>>
Diagrams
>>
Electrical Diagrams
>>
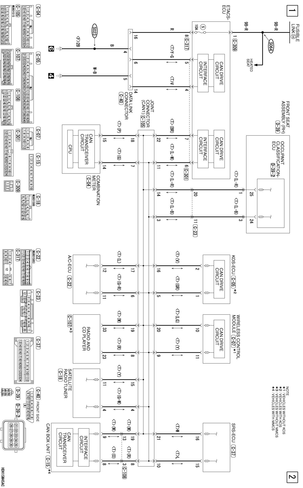
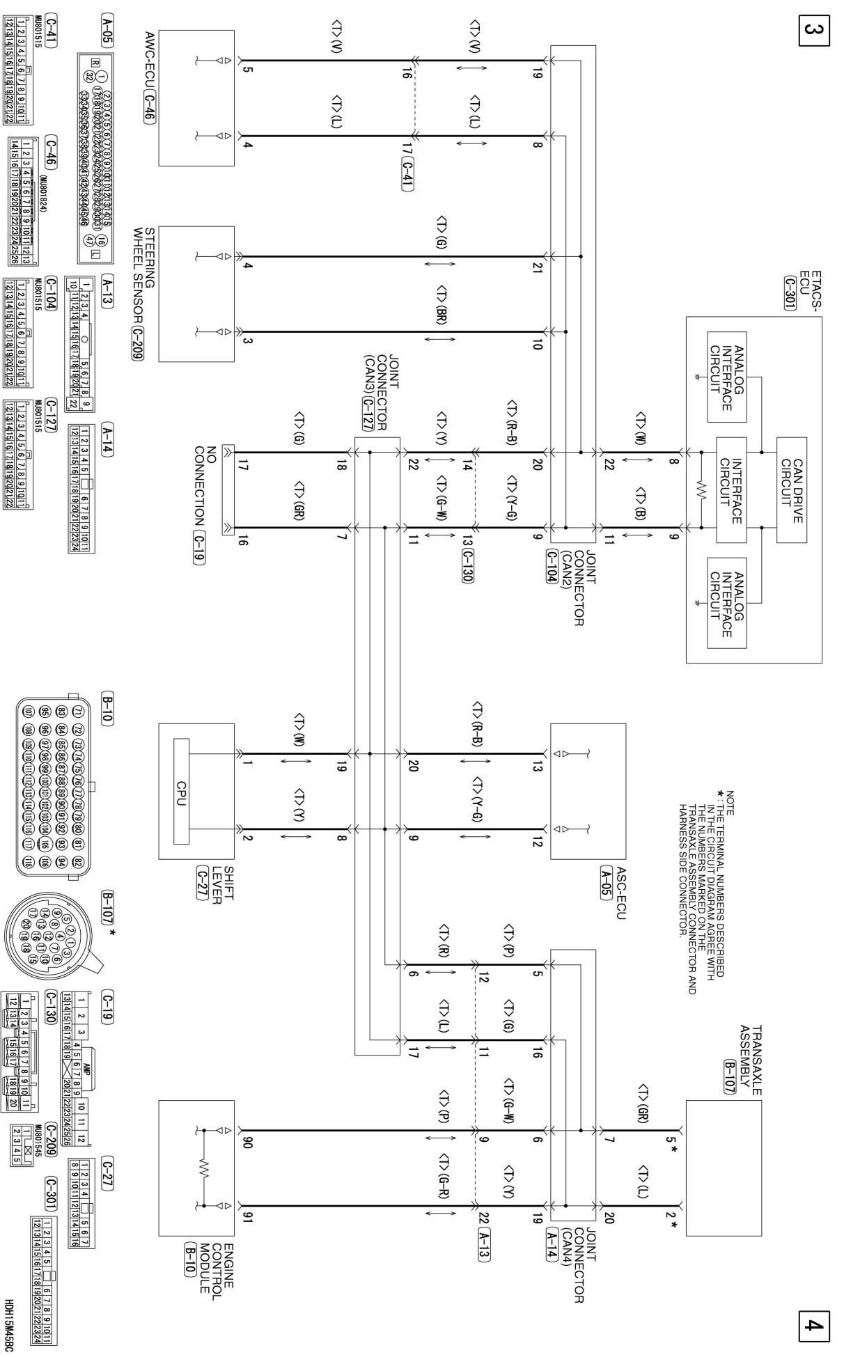
Controller Area Network (CAN) [TC-SST]
Controller Area Network (CAN) [TC-SST]
CONTROLLER AREA NETWORK (CAN) [TC-SST]