Curiosii for ever!
: Car repair manuals for everyone.
Home
>>
Mitsubishi
>>
2012
>>
Eclipse V6-3.8L (6G75)
>>
Repair and Diagnosis
>>
Diagrams
>>
Electrical Diagrams
>>
Powertrain Management
>>
System Diagram
>>
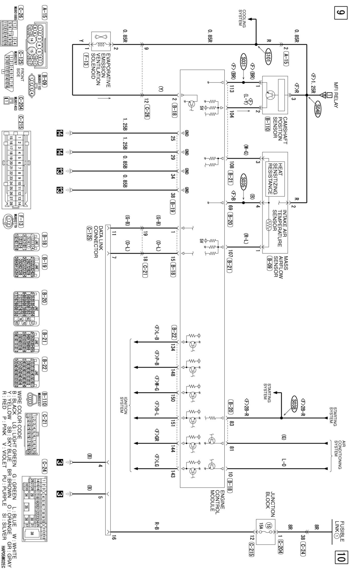
MFI Engine Control System M/T
MFI Engine Control System M/T
MULTIPORT FUEL INJECTION
(MFI) SYSTEM [3.8L ENGINE-M/T]