Curiosii for ever!: Car repair manuals for everyone.

Compressor Clutch: Service and Repair




DISASSEMBLY AND ASSEMBLY









Required Special Tools:

- MB990810: The side bearing puller
- MB991367: Special Spanner
- MB991386: Pin
- MB992625: Guide
- MB992626: Pusher

DISASSEMBLY SERVICE POINT

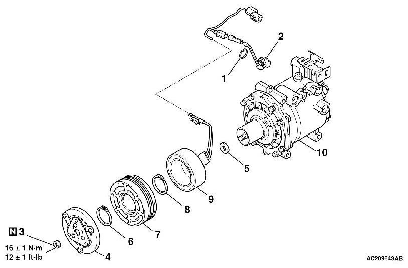
[[A]] SELF-LOCKING NUT REMOVAL





Use special tools MB991367 and MB991386 to hold the A/C compressor clutch, and remove the nut.

[[B]] ROTOR REMOVAL





CAUTION:

- Be sure to use the guide (MB992625) when the side bearing puller (MB990810) and claw (MD999566) are used to prevent the damage of A/C compressor.

- If the bolt of side bearing puller (MB990810) is turned than necessary, the rotor may be distorted. Therefore, turn the bolt lightly only by hand without using any tools.

Rotor can be removed by hand, but if it is difficult to remove it, use the guide (MB992625), the side bearing puller (MB990810) and the claw (MD999566) as shown.

ASSEMBLY SERVICE POINTS

]]A[[ FIELD CORE ATTACHMENT





Line up the pin hole on the compressor unit with the field core projection and attach.

]]B[[ ROTOR INSTALLATION

CAUTION:
If the outer wheel side of the bearing inside the rotor is pushed, an abnormal noise can be generated because the bearing is damaged, therefore, always push the inner wheel side.









Install the rotor while pushing the inner wheel side slowly using the pusher (MB882626) and guide (MB992625).
Insert the rotor in a direction perpendicular to the A/C compressor.

]]C[[ SNAP RING INSTALLATION





Using snap ring pliers, fit the snap ring so that the snap ring's tapered part is on the outside.

]]D[[ SELF-LOCKING NUT INSTALLATION

Using a special tool, as when removing the nut, secure the armature and tighten the self-locking nut.

]]E[[ AIR GAP ADJUSTMENT





Check whether or not the air gap of the clutch is within the standard value.
Standard value:

0.3 - 0.5 mm (0.012 - 0.020 inch)
NOTE:
If there is a deviation of the air gap from the standard value, make the necessary adjustment by adjusting the number of shims.