Curiosii for ever!: Car repair manuals for everyone.

Inspection Procedure N-8




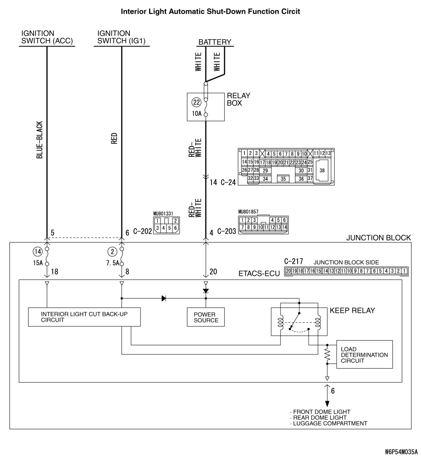
INSPECTION PROCEDURE N-8: ETACS-ECU does not receive any interior light loaded signal.


















CIRCUIT OPERATION

The ETACS-ECU operates the following equipment or functions by the interior light loaded signal:

- Interior light automatic shut-down function
- Dome light
- Ignition key cylinder illumination light

TECHNICAL DESCRIPTION (COMMENT)

If the signal is not normal, the equipment or functions described in "CIRCUIT OPERATION" do not work normally.

TROUBLESHOOTING HINTS

- The wiring harness or connectors may have loose, corroded, or damaged terminals, or terminals pushed back in the connector
- The ETACS-ECU may be defective

DIAGNOSIS

Required Special Tools:

- MB991223: Harness Set
- MB992006: Extra Fine Probe

STEP 1. Check ETACS-ECU connector C-217 for loose, corroded or damaged terminals, or terminals pushed back in the connector.





Q. Is ETACS-ECU connector C-217 in good condition?

YES Go to Step 2.

NO Repair or replace the damaged component(s). Harness Connector Inspection. If the functions or equipment described in "CIRCUIT OPERATION" work normally, the interior light loaded signal should be normal.

STEP 2. Check the battery line of power supply circuit to the ETACS-ECU. Measure the voltage at ETACS-ECU connector C-217.





(1)Disconnect ETACS-ECU connector C-217 and measure the voltage available at the junction block side of the connector.





(2)Measure the voltage between terminal 20 and ground.

- The voltage should measure approximately 12 volts (battery positive voltage).

Q. Is the measured voltage approximately 12 volts (battery positive voltage)?

YES Go to Step 4.

NO Go to Step 3.

STEP 3. Check the wiring harness between ETACS-ECU connector C-217 (terminal 20) and battery.

- Check the power supply line for open circuit and short circuit.













NOTE:
Also check junction block connector C-203 and intermediate connector C-24 for loose, corroded, or damaged terminals, or terminals pushed back in the connector. If junction block connector C-203 or intermediate connector C-24 is damaged, repair or replace the damaged component(s) as described in Harness Connector Inspection Harness Connector Inspection.

Q. Is the wiring harness between ETACS-ECU connector C-217 (terminal 20) and battery in good condition?

YES No action is necessary and testing is complete.

NO The wiring harness may be damaged or the connector(s) may have loose, corroded or damaged terminals, or terminals pushed back in the connector. Repair the wiring harness as necessary. If the functions or equipment described in "CIRCUIT OPERATION" work normally, the interior light loaded signal should be normal.

STEP 4. Check the ignition switch (IG1) line of the power supply circuit to the ETACS-ECU. Measure the voltage at ETACS-ECU connector C-217.





(1)Disconnect ETACS-ECU connector C-217 and measure the voltage available at the junction block side of the connector.
(2)Turn the ignition switch to the "ON" position.





(3)Measure the voltage between terminal 8 and ground.

- The voltage should measure approximately 12 volts (battery positive voltage).

Q. Is the measured voltage approximately 12 volts (battery positive voltage)?

YES Go to Step 6.

NO Go to Step 5.

STEP 5. Check the wiring harness between ETACS-ECU connector C-217 (terminal 8) and the ignition switch (IG1).

- Check the power supply line for open circuit and short circuit.









NOTE:
Also check junction block connector C-202 for loose, corroded, or damaged terminals, or terminals pushed back in the connector. If junction block connector C-202 is damaged, repair or replace the damaged component(s) as described in Harness Connector Inspection Harness Connector Inspection.

Q. Is the wiring harness between ETACS-ECU connector C-217 (terminal 8) and the ignition switch (IG1) in good condition?

YES Malfunction of the Ignition Switch Power Supply System.

NO The wiring harness may be damaged or the connector(s) may have loose, corroded or damaged terminals, or terminals pushed back in the connector. Repair the wiring harness as necessary. If the functions or equipment described in "CIRCUIT OPERATION" work normally, the interior light loaded signal should be normal.

STEP 6. Check the ignition switch (ACC) line of the power supply circuit to the ETACS-ECU. Measure the voltage at ETACS-ECU connector C-217.





(1)Disconnect ETACS-ECU connector C-217 and measure the voltage available at the junction block side of the connector.
(2)Turn the ignition switch to the "ACC" position.





(3)Measure the voltage between terminal 18 and ground.

- The voltage should measure approximately 12 volts (battery positive voltage).

Q. Is the measured voltage approximately 12 volts (battery positive voltage)?

YES Replace the ETACS-ECU. When the ETACS-ECU is replaced, register the encrypted code. Immobilizer System. If the functions or equipment described in "CIRCUIT OPERATION" work normally, the interior light loaded signal should be normal.

NO Go to Step 7.

STEP 7. Check the wiring harness between ETACS-ECU connector C-217 (terminal 18) and the ignition switch (ACC).

- Check the power supply line for open circuit and short circuit.









NOTE:
Also check junction block connector C-202 for loose, corroded, or damaged terminals, or terminals pushed back in the connector. If junction block connector C-202 is damaged, repair or replace the damaged component(s) as described in

Q. Is the wiring harness between ETACS-ECU connector C-217 (terminal 18) and ignition switch (ACC) in good condition?

YES Malfunction of the Ignition Switch Power Supply System.

NO The wiring harness may be damaged or the connector(s) may have loose, corroded or damaged terminals, or terminals pushed back in the connector. Repair the wiring harness as necessary. If the functions or equipment described in "CIRCUIT OPERATION" work normally, the interior light loaded signal should be normal.