Curiosii for ever!
: Car repair manuals for everyone.
Home
>>
Mitsubishi
>>
2011
>>
Eclipse Spyder V6-3.8L (6G75)
>>
Repair and Diagnosis
>>
Diagrams
>>
Electrical Diagrams
>>
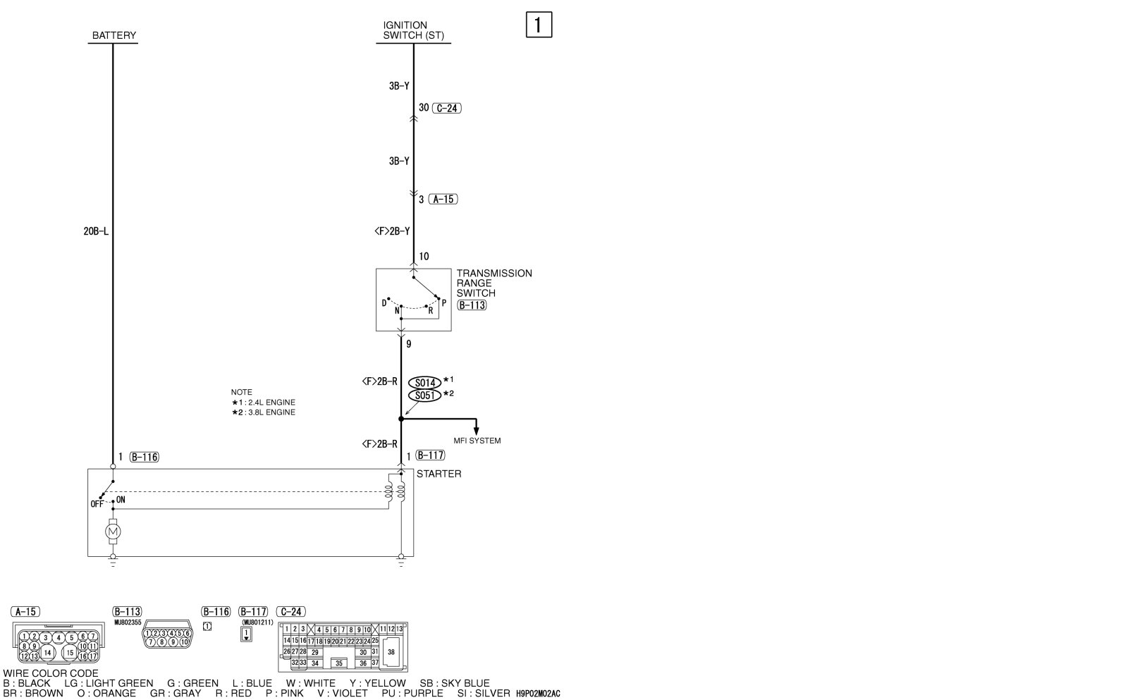
Starting System
>>
System Diagram
>>
Continuously Variable Transmission/Transaxle, CVT
Continuously Variable Transmission/Transaxle, CVT
STARTING SYSTEM
[A/T]