Curiosii for ever!: Car repair manuals for everyone.

Keyless System - Revised ID Code Registration

No: TSB-10-42A-003
DATE: July, 2010
MODEL: See below

SUBJECT:
ID CODE REGISTRATION - SERVICE MANUAL REVISION

[TSB Revision TSB-10-42A-003]

PURPOSE

Some ID Code Registration information for the KOS (Keyless Operating System), WCM (Wireless Control Module) and Immobilizer systems is incorrect in the affected service manuals. This bulletin contains corrected information and replaces the affected service manual pages listed below.

AFFECTED VEHICLES

2008-2010 Lancer and Lancer Evolution
2009-2010 Lancer Sportback
2007-2010 Outlander
2010 Endeavor
2010 Galant

AFFECTED SERVICE MANUALS


























Bulletin page 2 through page 9:

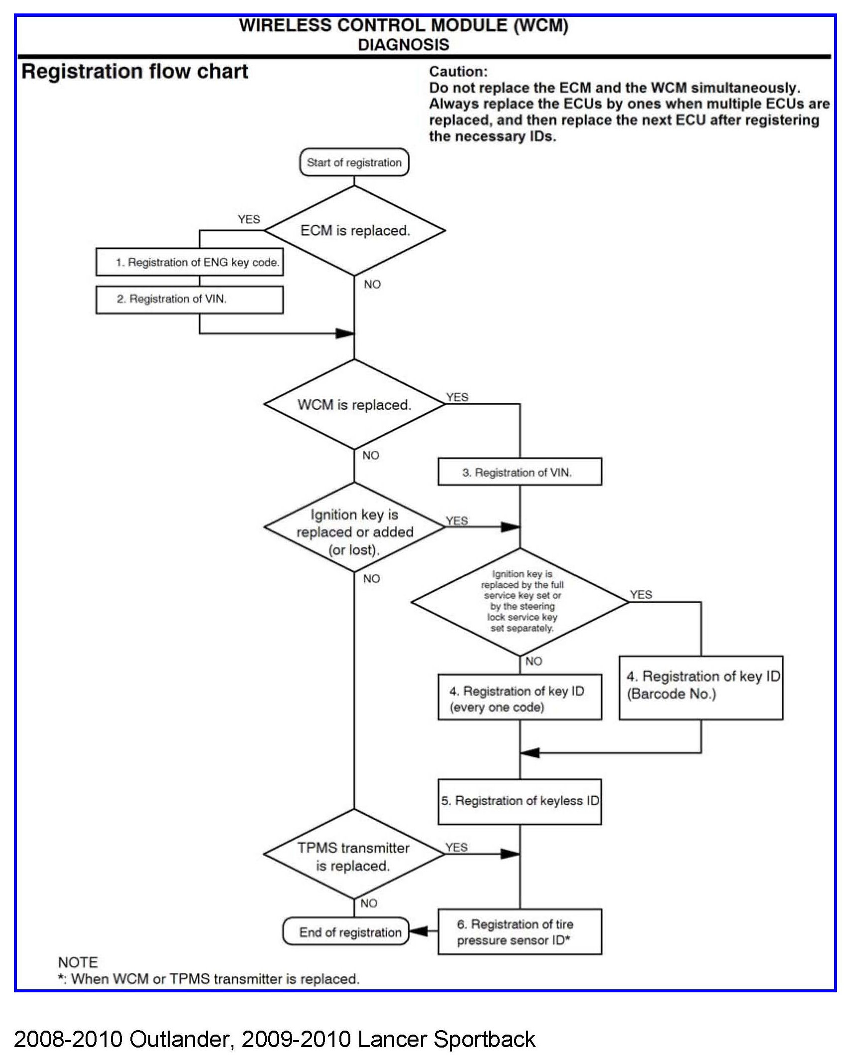
2008 Lancer - pages 42B-13 to -14, 42B-183, 42C-9 to -11, 42C-98 to -99
2009 Lancer - pages 42B-11 to -13, 42B-185, 42C-10 to -12, 42C-97 to -98
2010 Lancer - pages 42B-11 to -13, 42B-203 to -204, 42C-9 to -12, 42C-106 to -107
2008 Lancer Evolution - pages 42B-13 to -14, 42B-265, 42C-9 to -11, 42C-114 to -115
2009 Lancer Evolution - pages 42B-12 to -14, 42B-259, 42B-60, 42C-9 to -11, 42C-113 to -114
2010 Lancer Evolution - pages 42B-12 to -13, 42B-227 to -228, 42C-9 to -11, 42C-116, 42C-117
































Bulletin page 10 through page 19:

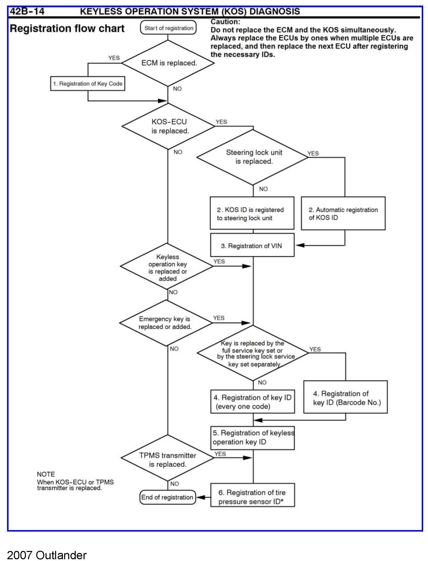
2007 Outlander - pages 42B-12 to -14, 42B-164, 42B-166, 42C-9 to -11, 42C-86, 42C-88


























Bulletin page 20 through page 27:

2008 Outlander - pages 42B-11 to -13, 42C-9 to -11, 42C-94, 42C-97
2009 Outlander - pages 42B-12 to -14, 42C-9 to -11, 42C-92, 42C-95
2010 Outlander - pages 42B-11 to -13, 42C-101, 42C-102, 42C-105
2009 Lancer Sportback - pages 42B-11 to -13, 42C-9 to -11, 42C-92, 42C-95
2010 Lancer Sportback - pages 42B-11 to -13, 42C-10 to -12, 42C-102, 42C-105





Bulletin page 28:

2010 Endeavor - page 54A-12








Bulletin pages 29 and 30

2010 Galant - pages 54A-11 and 54A-12

DETAILS