Curiosii for ever!: Car repair manuals for everyone.

ID Codes Registration Judgement Table

The contents of this article and images reflects the changes identified in TSBs - 10-42a-002 and 10-42a-003.


ID CODES REGISTRATION NECESSITY JUDGEMENT TABLE

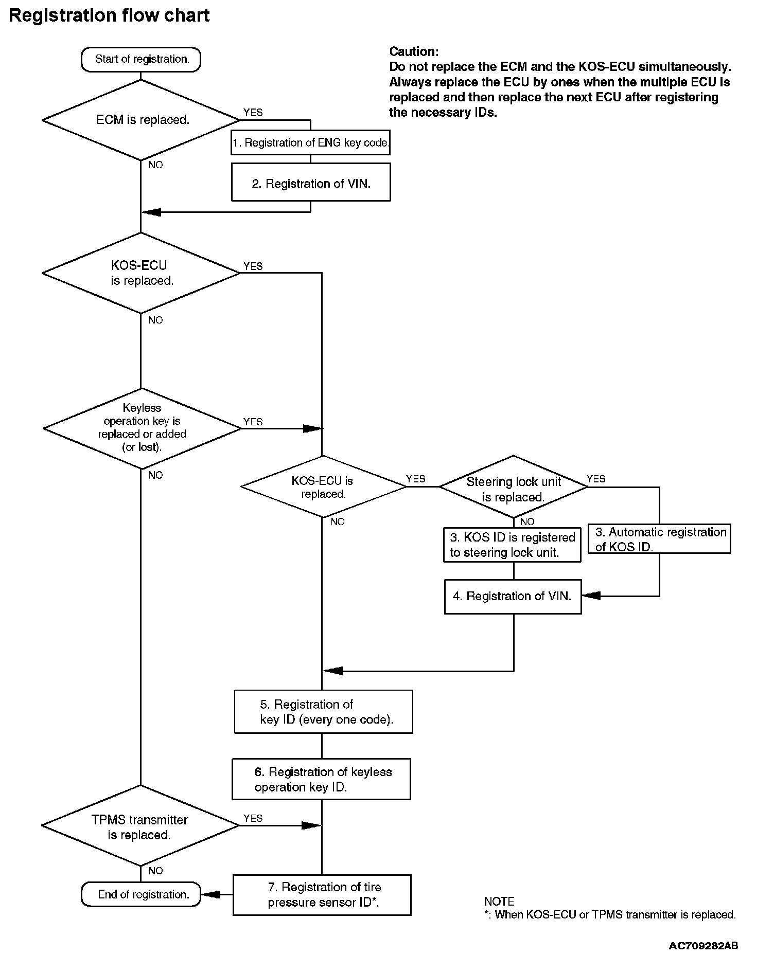
CAUTION: Do not replace the engine control module and KOS-ECU at the same time. When replacing several ECUs, always replace one at a time, register the necessary IDs in it, and then replace the next ECU.

The individual unique ID code is stored in the transponder (small transmitter) and KOS-ECU, engine control module (ECM), keyless operation key, and steering lock unit for KOS. Under the conditions shown in the table, the corresponding ID code has to be registered with KOS-ECU or the ECM again.

NOTE: The KOS-ECU memory can memorize the maximum 4 different keyless operation keys (keyless operation key ID codes and key IDs).









KEY SUPPLY UNIT






KEY SUPPLY UNIT LIST FOR OTHER THAN INDIVIDUAL KEY









Registration flow chart

Registration Flow Chart: