Curiosii for ever!: Car repair manuals for everyone.

ID Codes Registration Judgment Table

The contents of this article and images reflects the changes identified in TSBs - 10-42a-002 and 10-42a-003.


ID CODES REGISTRATION JUDGEMENT TABLE

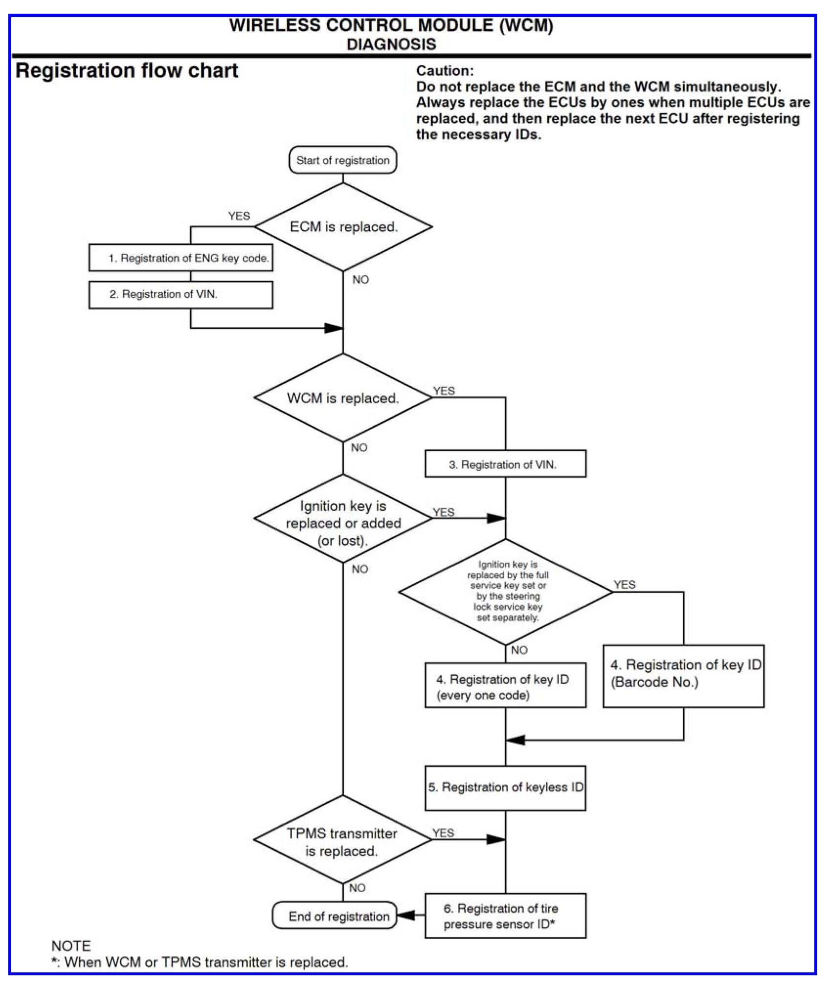
CAUTION: Do not replace the engine control module (ECM) and WCM at the same time. When replacing several ECUs, always replace one ECU at a time, register the necessary IDs in it, and then replace the next ECU.

The transponder (a small transmitter) in the ignition key, WCM, and the ECM have their own ID codes stored in them. When the cases listed in the table below occur, the ID codes must be registered in the WCM or ECM again.

NOTE: Up to eight ignition keys (key ID and keyless entry secret code) can be stored in the memory of WCM.






SUPPLY UNIT LIST FOR INDIVIDUAL KEY






KEY SUPPLY UNIT LIST FOR OTHER THAN INDIVIDUAL KEY






Registration Flow Chart