Curiosii for ever!: Car repair manuals for everyone.

Inspection Procedure 22

Inspection Procedure 22: Fuel Pump System

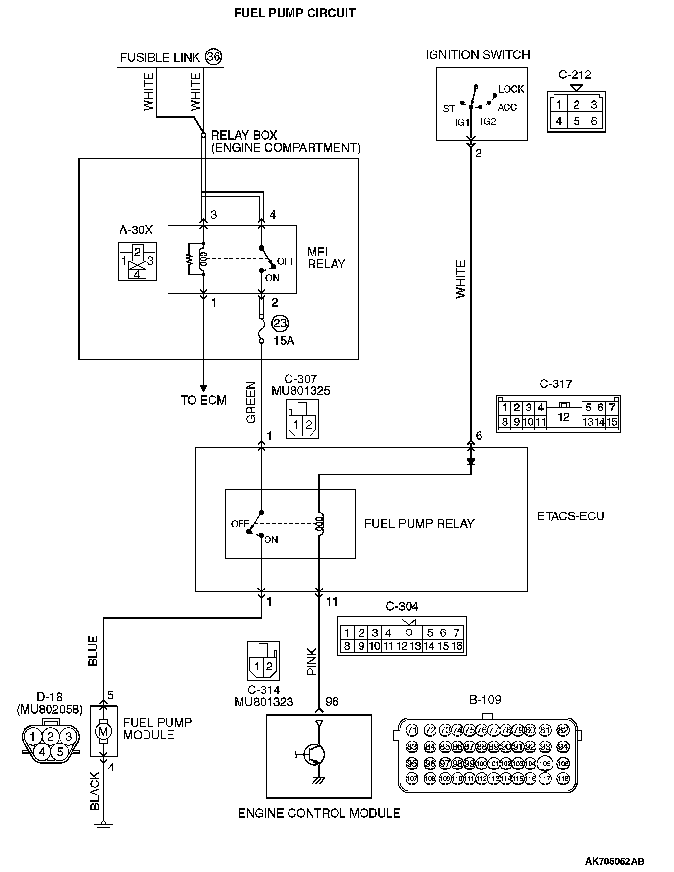
Fuel Pump Circuit (Part 1):




Fuel Pump Circuit (Part 2):






CIRCUIT OPERATION
- The fuel pump drive power is supplied from MFI relay (terminal No. 2) to fuel pump relay (C-307 ETACS-ECU connector terminal No. 1) in the ETACS-ECU.
- The battery positive voltage is applied by the ignition switch to the fuel pump coil (C-317 ETACS-ECU connector terminal No. 6) in the ETACS-ECU. The ECM turns "ON" the relay by turning "ON" the power transistor in the unit so as to conduct power to the fuel pump relay coil (via the C-304 ETACS-ECU connector terminal No. 11).
- When the fuel pump relay is turned "ON", the battery positive voltage will be supplied from the fuel pump relay (C-314 ETACS-ECU connector terminal No. 1) to the fuel pump.

COMMENT
- When the ignition switch ON signal is inputted into the ECM, the ECM turns ON the fuel pump relay. This causes the battery voltage to be supplied to the fuel pump.

TROUBLESHOOTING HINTS (The most likely causes for this code to be set are:)
- Malfunction of the fuel pump relay.
- Malfunction of the fuel pump.
- Improper connector contact, open or short-circulated harness wire.
- Malfunction of the ECM.

DIAGNOSIS

Required Special Tools:
- MB991958: Scan Tool (M.U.T.-III Sub Assembly)
- MB991824: V.C.I.
- MB991827: USB Cable
- MB991910: Main Harness A

STEP 1. Check harness connector C-304, C-307, C314 and C-317 at MFI relay for damage.

Q: Is the connector in good condition?

YES : Go to Step 2.

NO : Repair or replace it. Then confirm that the malfunction symptom is eliminated.

STEP 2. Check the fuel pump relay.

Refer to Fuel Pump Relay Continuity Check. [1][2]Fuel Pump Relay Continuity Check

Q: Is the measured resistance normal?

YES : Go to Step 3.

NO : Replace the fuel pump relay. Then confirm that the malfunction symptom is eliminated.

STEP 3. Measure the power supply voltage at ETACS-ECU harness side connector C-307.

1. Disconnect the connector C-307 and measure at the harness side.




2. Measure the voltage between terminal No. 1 and ground.
- Voltage should measure battery positive voltage.

Q: Is battery positive voltage (approximately 12 volts) present?

YES : Go to Step 4.

NO : Repair harness wire between relay box (fuse 23) and ETACS-ECU connector C-307 (terminal No. 1) because of open circuit. Then confirm that the malfunction symptom is eliminated.

STEP 4. Check connector D-18 at fuel pump for damage.

Q: Is the connector in good condition?

YES : Go to Step 5.

NO : Repair or replace it. Then confirm that the malfunction symptom is eliminated.

STEP 5. Check the fuel pump operation.

1. Disconnect fuel pump connector D-18.




2. Use jumper wires to connect fuel pump connector terminal No. 5 to the positive battery terminal and terminal No. 4 to the negative battery terminal.
- An operating sound of the fuel pump should be heard.

Q: Is the fuel pump operating properly?

YES : Go to Step 6.

NO : Replace the fuel pump. Then confirm that the malfunction symptom is eliminated.

STEP 6. Check for continuity at fuel pump harness side connector D-18.

1. Disconnect the connector D-18 and measure at the harness side.




2. Check for the continuity between terminal No. 4 and ground.
- Should be less than 2 ohms.

Q: Does continuity exist?

YES : Go to Step 7.

NO : Repair harness wire between fuel pump connector D-18 (terminal No. 4) and ground because of open circuit or harness damage. Then confirm that the malfunction symptom is eliminated.

STEP 7. Check for open circuit and short circuit to ground and harness damage between ETACS-ECU connector C-314 (terminal No. 1) and fuel pump connector D-18 (terminal No. 5).

1. Disconnect the connector C-314 and D-18 measure at the harness side.




2. Measure the resistance between connector C-314 (terminal No. 1) and connector D-18 (terminal No. 5).
- Should be less than 2 ohms.




3. Check for the continuity between connector D-18 (terminal No. 5) and ground.
- Not continuity.

Q: Is the harness wire in good condition?

YES : Go to Step 8.

NO : Repair it. Then confirm that the malfunction symptom is eliminated.

STEP 8. Check connector B-109 at ECM for damage.

Q: Is the connector in good condition?

YES : Go to Step 9.

NO : Repair or replace it. Then confirm that the malfunction symptom is eliminated.

STEP 9. Measure the power supply voltage at ECM connector B-109.

1. Disconnect the connector B-109 and measure at the harness side.
2. Turn the ignition switch to the "ON" position.




3. Measure the voltage between terminal No. 96 and ground.
- Voltage should be battery positive voltage.

4. Turn the ignition switch to the "LOCK" (OFF) position.

Q: Is battery positive voltage (approximately 12 volts) present?

YES : Replace the ECM. When the ECM is replaced, register the ID code.

NO : Repair harness wire between ETACS-ECU connector C-304 (terminal No. 11) and ECM connector B-109 (terminal No. 96) because of open circuit. Then confirm that the malfunction symptom is eliminated.