Hands-Free (Bluetooth/Fuse) Diagnostic Procedure
Identified Quality ConcernsBefore starting diagnosis, refer to the publication listed if you are diagnosing for any of these symptoms.
JCI - Johnson Controls, Inc.
JCI is the Mitsubishi vendor for hands-free Bluetooth (except Raider) and the Fuse Hands-free Link System.
!!! IMPORTANT !!!
Contact JCI at (888) 702-4100 before performing diagnosis. You must have a JCI case number to submit warranty claims. Warranty repairs performed without a valid JCI case number being issued, or repairs that do not agree with JCI's instructions are subject to chargeback.
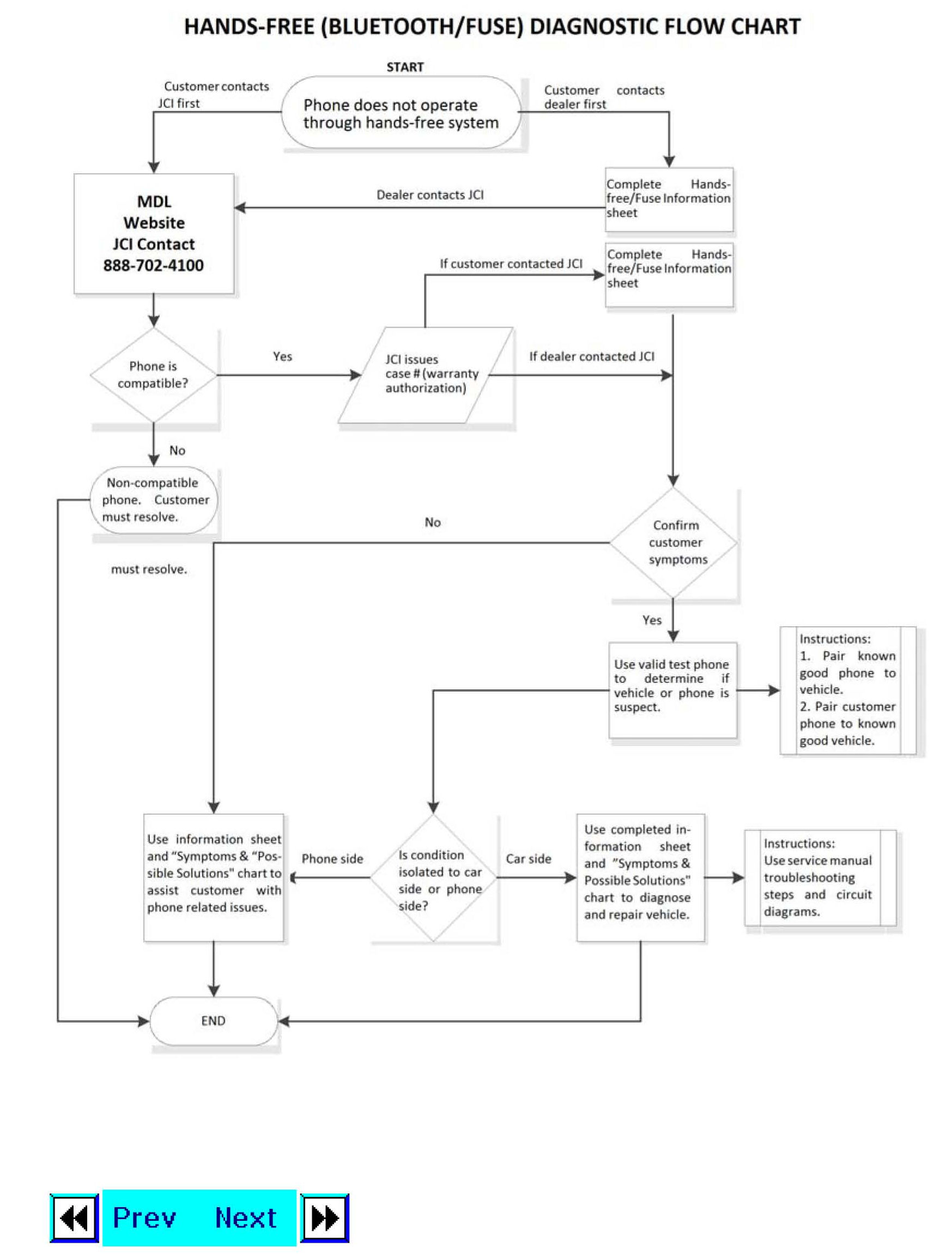
Diagnostic Procedure
Use the following steps when diagnosing JCI hands-free systems:
1. Determine if the customer has contacted JCI and been issued a JCI case number. If not, you or the customer must first contact JCI.
JCI will assist in troubleshooting the mobile phone/handset and assist the
customer with phone compatibility and pairing questions. Once they determine the concern is not phone related and issue a case number, diagnosis of system components (module, audio unit, display unit, etc.) can begin.
2. Complete the Hands-free (Bluetooth/Fuse) Information Sheet later in this TSB. Make sure you clearly understand the customer's description and comments before proceeding.
3. Using the information sheet, attempt to recreate the customer's symptom(s):
- Validate the operation of the customer's device on a known good vehicle.
- Validate the operation of a known good device on the customer's vehicle.
Once the issue is isolated to either the vehicle or the device, go to step 4.
4. Refer to the "Hands-free/Fuse Symptoms and Possible Solutions" chart later in this TSB. The chart will instruct you to conduct specific tests.
Important Note:
Mobile phone and vehicle testing must be done with a "known good" phone. The criteria are:
^ The phone is on the JCI phone list found at www.mitsubishicars.com/owners.
^ The phone pairs with a known good vehicle and functions normally.
Reminder:
Every time the phone's software is updated, the phone must be retested to confirm it is still compatible with the hands-free system.