Curiosii for ever!: Car repair manuals for everyone.

Inspection Procedure 4

Inspection Procedure 4: Cranks, Won't Start

Cranks, Won't Start Circuit

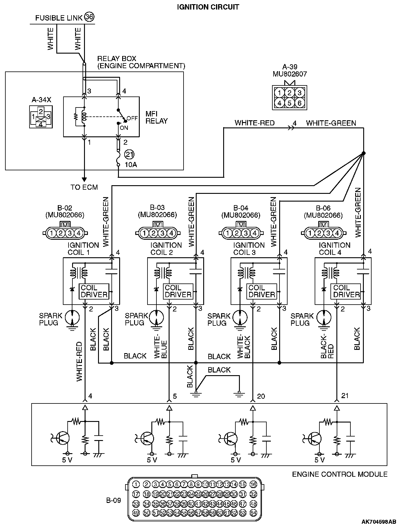
Ignition Circuit (Part 1):




Ignition Circuit (Part 2):






CIRCUIT OPERATION
- The battery positive voltage is applied from the MFI relay (terminal No. 2) to the ignition coil (terminal No. 4) and is grounded to the vehicle body via the ignition coil (terminal No. 5).
- A power voltage of 5 V is applied to the ignition coil (terminal No. 2) from the ECM (terminal No. 4, No. 5, No. 20 and No. 21).

COMMENT
- In cases such as the above, the cause is probably no spark, fuel delivery, or fuel quality problems. In addition, foreign materials (water, kerosene, etc.) may be mixed with the fuel.

TROUBLESHOOTING HINTS (The most likely causes for this case:)
- Malfunction of the battery.
- Malfunction of the immobilizer system.
- Malfunction of the fuel pump system.
- Malfunction of the ignition system.
- Malfunction of the injector system.
- Poor compression
- Contaminated fuel.
- Timing chain in out of place.
- Malfunction of the ECM.

DIAGNOSIS

Required Special Tools:
- MB991958: Scan Tool (M.U.T.-III Sub Assembly)
- MB991824: V.C.I.
- MB991827: USB Cable
- MB991910: Main Harness A

STEP 1. Using scan tool MB991958, read the diagnostic trouble code (DTC).

CAUTION: To prevent damage to scan tool MB991958, always turn the ignition switch to the "LOCK" (OFF) position before connecting or disconnecting scan tool MB991958.






1. Connect scan tool MB991958 to the data link connector.
2. Turn the ignition switch to the "ON" position after cranking the engine for at least 2 sec.
3. Read the DTC.
4. Turn the ignition switch to the "LOCK" (OFF) position.

Q: Is DTC set?

YES : Refer to MFI Diagnostic Trouble Code Chart. Diagnostic Trouble Code Descriptions

NO : Go to Step 2.

STEP 2. Check harness connector B-101, B-102, B-103, B-104 at injector for damage.

Q: Is the harness connector in good condition?

YES : Go to Step 3.

NO : Repair or replace it. Refer to General (Electrical), Harness Connector Inspection. Then confirm that the malfunction symptom is eliminated.

STEP 3. Check the injector.

1. Disconnect the injector connector B-101, B-102, B-103, B-104.




2. Measure the resistance between injector side connector terminal No. 1 and No. 2.

Standard value: 10.5 - 13.5 ohms [at 20 °C (68 °F)]

Q: Is the measured resistance between 10.5 and 13.5 - [at 20 °C (68 °F)]?

YES : Go to Step 4.

NO : Replace the faulty injector. Then confirm that the malfunction symptom is eliminated.

STEP 4. Measure the power supply voltage at injector connector.

1. Disconnect connector B-101, B-102, B-103, B-104 and measure at the harness side.




2. Turn the ignition switch to the "ON" position.
3. Measure the voltage between terminal No. 1 and ground.
- Voltage should be battery positive voltage.

4. Turn the ignition switch to the "LOCK" (OFF) position.

Q: Is battery positive voltage (approximately 12 volts) present?

YES : Go to Step 14.

NO : Go to Step 5.

STEP 5. Check harness connector A-25X at injector relay for damage.

Q: Is the harness connector in good condition?

YES : Go to Step 6.

NO : Repair or replace it. Refer to General (Electrical), Harness Connector Inspection. Then confirm that the malfunction symptom is eliminated.

STEP 6. Check the injector relay.

1. Remove the injector relay.




2. Check for continuity between the injector relay terminal No. 1 and No. 2. There should be continuity.




3. Use jumper wires to connect injector relay terminal No. 1 to the positive battery terminal and terminal No. 2 to the negative battery terminal.
4. Check for continuity between the injector relay terminal No. 3 and No. 4 while connecting and disconnecting the jumper wire at the negative battery terminal.
- Continuity (2 ohms or less).
- Should be open loop.

5. Install the injector relay.

Q: Is the measured resistance normal?

YES : Go to Step 7.

NO : Replace the injector relay. Then confirm that the malfunction symptom is eliminated.

STEP 7. Check for continuity at injector relay harness side connector A-25X.




1. Disconnect the connector A-25X and measure at the harness side.
2. Check for the continuity between terminal No. 2 and ground.
- Continuity (2 ohms or less).

Q: Does continuity exist?

YES : Go to Step 8.

NO : Repair harness wire between injector relay connector A-25X (terminal No. 2) and ground because of open circuit or harness damage. Then confirm that the malfunction symptom is eliminated.

STEP 8. Measure the power supply voltage at injector relay harness side connector A-25X.




1. Disconnect the connector A-25X and measure at the harness side.
2. Turn the ignition switch to the "ON" position.
3. Measure the voltage between terminal No. 1 and ground.
- Voltage should be battery positive voltage.

Q: Is battery positive voltage (approximately 12 volts) present?

YES : Go to Step 10.

NO : Go to Step 9.

STEP 9. Check harness connector C-304 at ETACS-ECU for damage.

Q: Is the harness connector in good condition?

YES : Check harness connector C-50 at intermediate connector for damage, and repair or replace as required. Refer to General (Electrical), Harness Connector Inspection. If intermediate connector is in good condition, repair harness wire between injector relay connector A-25X (terminal No. 1) and ETACS-ECU connector C-304 (terminal No. 10) because of open circuit or short circuit to ground. Then confirm that the malfunction symptom is eliminated.

NO : Repair or replace it. Refer to General (Electrical), Harness Connector Inspection. Then confirm that the malfunction symptom is eliminated.

STEP 10. Measure the power supply voltage at injector relay harness side connector A-25X.

1. Disconnect the connector A-25X and measure at the harness side.




2. Turn the ignition switch to the "ON" position.
3. Measure the voltage between terminal No. 4 and ground.
- Voltage should be battery positive voltage.

Q: Is battery positive voltage (approximately 12 volts) present?

YES : Go to Step 12.

NO : Go to Step 11.

STEP 11. Check harness connector A-34X at MFI relay for damage.

Q: Is the harness connector in good condition?

YES : Repair harness wire between MFI relay connector A-34X (terminal No. 2) and injector relay connector A-25X (terminal No. 4) because of open circuit or short circuit to ground. Then confirm that the malfunction symptom is eliminated.

NO : Repair or replace it. Refer to General (Electrical), Harness Connector Inspection. Then confirm that the malfunction symptom is eliminated.

STEP 12. Check for open circuit and short circuit to ground between injector relay connector and injector connector.

NOTE: Check harness connector after checking intermediate connector A-39. If intermediate connector is damaged, repair or replace it. Refer to General (Electrical), Harness Connector Inspection. Then confirm that the malfunction symptom is eliminated.

a. Injector relay connector A-25X (terminal No. 3) and No. 1 cylinder injector connector B-101 (terminal No. 1).
b. Injector relay connector A-25X (terminal No. 3) and No. 2 cylinder injector connector B-102 (terminal No. 1).
c. Injector relay connector A-25X (terminal No. 3) and No. 3 cylinder injector connector B-103 (terminal No. 1).
d. Injector relay connector A-25X (terminal No. 3) and No. 4 cylinder injector connector B-104 (terminal No. 1).

Q: Is the harness wire in good condition?

YES : Go to Step 13.

NO : Repair it. Then confirm that the malfunction symptom is eliminated.

STEP 13. Check harness connector C-304 at ETACS-ECU for damage.

Q: Is the harness connector in good condition?

YES : Check harness connector C-50 at intermediate connector for damage, and repair or replace as required. Refer to General (Electrical), Harness Connector Inspection. If intermediate connector is in good condition, repair harness wire between injector relay connector A-25X (terminal No. 1) and ETACS-ECU connector C-304 (terminal No. 10) because of harness damage. Then confirm that the malfunction symptom is eliminated.

NO : Repair or replace it. Refer to General (Electrical), Harness Connector Inspection. Then confirm that the malfunction symptom is eliminated.

STEP 14. Check harness connector A-34X at MFI relay for damage.

Q: Is the harness connector in good condition?

YES : Go to Step 15.

NO : Repair or replace it. Refer to General (Electrical), Harness Connector Inspection. Then confirm that the malfunction symptom is eliminated.

STEP 15. Check for harness damage between MFI relay connector A-34X (terminal No. 2) and injector relay connector A-25X (terminal No. 4).

Q: Is the harness wire in good condition?

YES : Go to Step 16.

NO : Repair it. Then confirm that the malfunction symptom is eliminated.

STEP 16. Check for harness damage between injector relay connector and injector connector.

NOTE: Check harness after checking intermediate connector A-39. If intermediate connector is damaged, repair or replace it. Refer to General (Electrical), Harness Connector Inspection. Then confirm that the malfunction symptom is eliminated.

a. Injector relay connector A-25X (terminal No. 3) and No. 1 cylinder injector connector B-101 (terminal No. 1).
b. Injector relay connector A-25X (terminal No. 3) and No. 2 cylinder injector connector B-102 (terminal No. 1).
c. Injector relay connector A-25X (terminal No. 3) and No. 3 cylinder injector connector B-103 (terminal No. 1).
d. Injector relay connector A-25X (terminal No. 3) and No. 4 cylinder injector connector B-104 (terminal No. 1).

Q: Is the harness wire in good condition?

YES : Go to Step 17.

NO : Repair it. Then confirm that the malfunction symptom is eliminated.

STEP 17. Using scan tool MB991958, check data list.

1. Turn the ignition switch to the "ON" position.
2. Check the following items in the data List. Refer to MFI, Data List Reference Table. Datal List Reference Table
a. Item 1: Power Supply Voltage

3. Turn the ignition switch to the "LOCK" (OFF) position.

Q: Are they operating properly?

YES : Go to Step 18.

NO : Repair or replace it. Then confirm that the malfunction symptom is eliminated.

STEP 18. Using scan tool MB991958, check actuator test.

1. Turn the ignition switch to the "ON" position.
2. Check the following items in the actuator test. Refer to MFI, Actuator Test Reference Table. Actuator Test Reference Table

a. Item 9: Fuel pump

3. Turn the ignition switch to the "LOCK" (OFF) position.

Q: Is the actuator operating properly?

YES : Go to Step 19.

NO : Repair or replace it. Then confirm that the malfunction symptom is eliminated.

STEP 19. Check the fuel pressure.

Refer to MFI, Fuel Pressure Test. Testing and Inspection

Q: Is the fuel pressure normal?

YES : Go to Step 20.

NO : Repair or replace it. Then confirm that the malfunction symptom is eliminated.

STEP 20. Check the ignition system.

1. Connect the timing light to terminal No. 4 of the ignition coil connector B-02, B-03, B-04 or B-06 in order.
2. Crank the engine.
- The timing light flashes.

3. Turn the ignition switch to the "LOCK" (OFF) position.

Q: Does the timing light flash?

YES : Go to Step 21.

NO : Refer to MFI, inspection procedure 26 - Ignition circuit system. Inspection Procedure 26

STEP 21. Check the spark plugs.

Refer to Engine electrical, Ignition System - On - vehicle Service - Spark Plug Check And Cleaning.

Q: Are there any abnormalities?

YES : Replace the spark plug. Then confirm that the malfunction symptom is eliminated.

NO : Go to Step 22.

STEP 22. Check the ignition coil.

Refer to Engine Electrical, Ignition System - On-vehicle Service - Ignition Coil Check.

Q: Are there any abnormalities?

YES : Replace the ignition coil. Then confirm that the malfunction symptom is eliminated.

NO : Go to Step 23.

STEP 23. Check the compression pressure.

Refer to Engine Mechanical, On-vehicle Service - Compression Pressure Check.

Q: Is the compression pressure normal

YES : Go to Step 24.

NO : Repair it. Then confirm that the malfunction symptom is eliminated.

STEP 24. Check the ignition timing.

Refer to Engine Mechanical, On-vehicle Service - Ignition Timing Check.

Q: Is the ignition timing normal?

YES : Check the following items, and repair or replace the defective items.

a. Check if the injectors are clogged.
b. Check if fuel is contaminated. Then confirm that the malfunction symptom is eliminated.

NO : Check for installed conditions of the timing chain. Then confirm that the malfunction symptom is eliminated.