Curiosii for ever!: Car repair manuals for everyone.

ID Code Registration Necessity Judgment Table

The contents of this article and images reflects the changes identified in TSBs - 10-42a-002, and 10-42a-003.



ID CODE REGISTRATION NECESSITY JUDGMENT TABLE

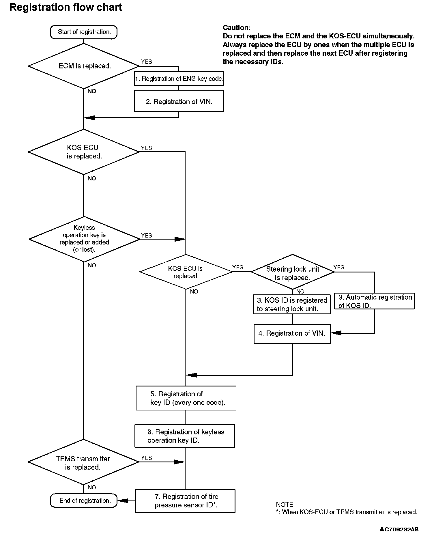
CAUTION: Do not replace the engine control module and KOS-ECU at the same time. When replacing several ECUs, always replace one ECU at a time, register the necessary IDs in it, and then replace the next ECU.

The individual unique ID code is stored in the transponder (small transmitter) and KOS-ECU, engine control module (ECM), keyless operation key, and steering lock unit for KOS. Under the conditions shown in the table, the corresponding ID code has to be registered with KOS-ECU or the ECM again.

NOTE: The KOS-ECU memory can memorise the maximum 4 different keyless operation keys (keyless operation key ID codes and key IDs).







KEY SUPPLY UNIT






KEY SUPPLY UNIT LIST FOR INDIVIDUAL KEY







KEY SUPPLY UNIT LIST FOR OTHER THAN INDIVIDUAL KEY







Registration flow chart


Registration Flow Chart: