Curiosii for ever!: Car repair manuals for everyone.

Keyless Entry: Service and Repair

ON-VEHICLE SERVICE

ID CODES REGISTRATION PROCEDURES

REGISTRATION USING SCAN TOOL MB991958(M.U.T.-III SUB ASSEMBLY)

Required Special Tools:
- MB991958 Scan Tool (M.U.T.-III Sub Assembly)
- MB991824: Vehicle Communication Interface (V.C.I.)
- MB991827 M.U.T.-III USB Cable
- MB991910 M.U.T.-III Main Harness A

By operating the scan tool MB991958 (M.U.T.-III sub assembly)screen, the ID code registration and the TPMS can be registered and antenna communication required to the keyless operation system can be performed. KOS and keyless operation key are indicated as F.A.S.T and F.A.S.T.-key respectively in the scan tool MB991958 (M.U.T.-III sub assembly) screen.

CAUTION: Do not register the keyless operation key registered for other vehicles.

Supply Unit List For Individual Key:




Key Supply Unit List For Other Than Individual Key (Part 1):




Key Supply Unit List For Other Than Individual Key (Part 2):






NOTE:
- When re-registering the key (key ID and keyless operation key ID), all the keys (key ID and keyless operation key ID) registered before must be re-registered because all of them will be erased.
- For registration, the keyless operation key and the emergency key are needed.
- If the registration fails, repeat from the start.
- After the keyless operation key is registered, start the engine with all the keys and keyless operation keys, and check that KOS operates normally.














CAUTION: To prevent damage to scan tool MB991958, always turn the ignition switch to the "LOCK" (OFF) position before connecting or disconnecting scan tool MB991958.

Connect the scan tool MB991958 to the 16-pin data link connector as follows.

NOTE: For details on how to use the scan tool, refer to the "M.U.T.-III User's Manual."

1. Start the scan tool MB991958 system on the personal computer and turn the ignition switch to the "ON" position.




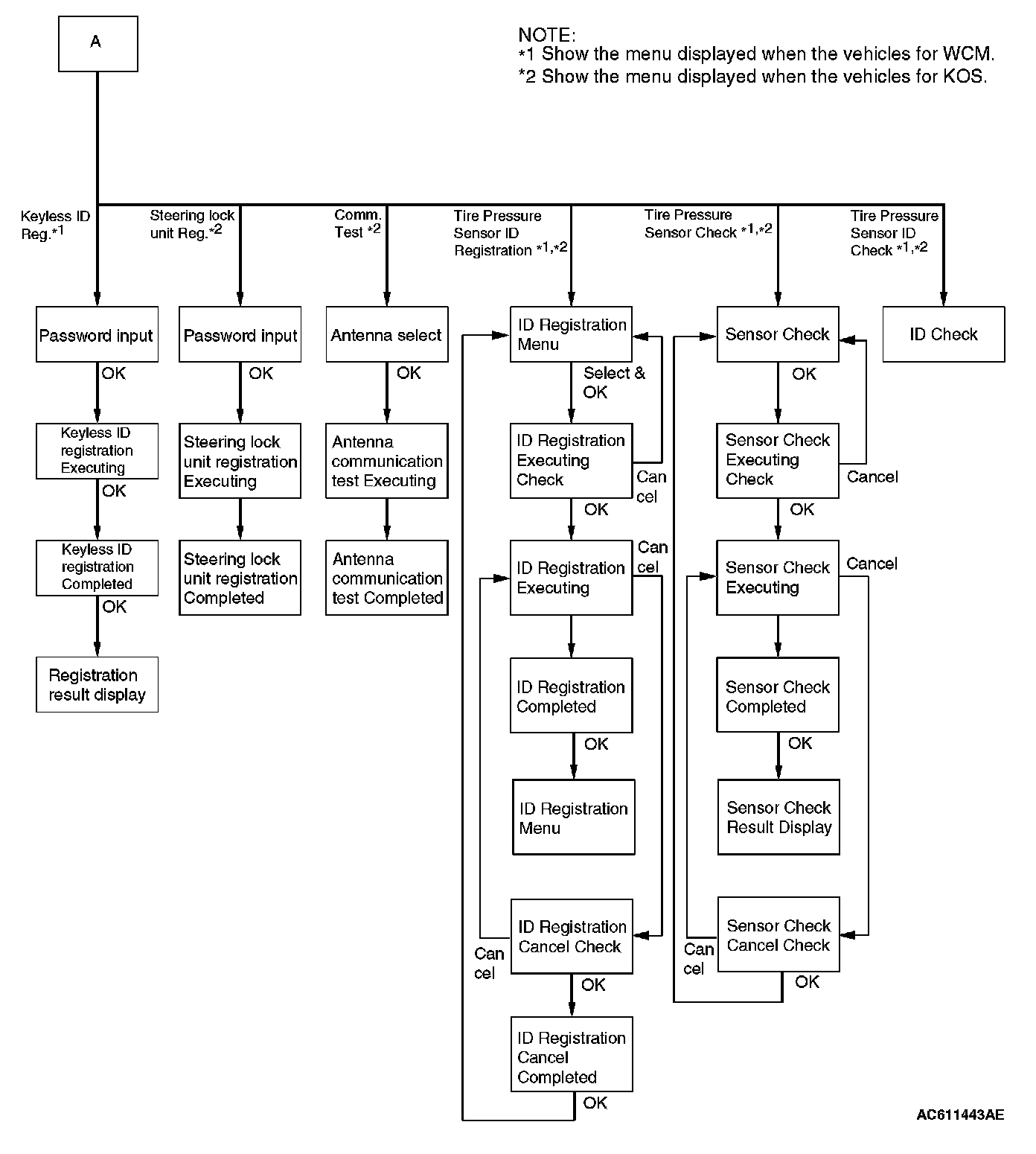
2. Select "F.A.S.T./IMMO/Keyless/TPMS" button from the"System Select" screen. Then, select the applicable option code item and push the OK button.
3. Select "Special Function" on the next screen.




4. Select the button of the operation to be performed from the"Special Function" screen.
- "Key & F.A.S.T. -Key Reg.": When the keyless operation key is lost and/or the KOS-ECU is replaced.
- "ENG Key Code & VIN Reg.": When the engine control module is replaced.
- "Steering lock unit Reg.": When KOS-ECU is replaced but the steering lock assembly is not replaced.
- "Comm. Test": When the KOS antenna communication status is checked.
- "Tire Pressure Sensor ID Registration": When the TPMS transmitter is replaced and/or the KOS-ECU is replaced.
- "Tire Pressure Sensor Check": When the tire pressure sensor data is checked.
- "Tire Pressure Sensor ID Check": When the tire pressure sensor ID is checked.

NOTE: For "ENG Key Code & VIN Reg," refer to general (body and chassis) - Precautions before Service.

5. After operation check, turn the ignition switch to the "LOCK"(OFF) position.
6. Remove the scan tool MB991958.

"KEY & F.A.S.T. -KEY REG" METHOD




1. When "Key & F.A.S.T. -Key Registration" screen is displayed, enter the password for the key registration and press the OK button. Then, "Executing!" is displayed and the key registration process starts.

NOTE:
- If the wrong password is entered consecutively 5 times,the password entry for the key registration will be disabled for 16 minutes.
- The key registration cannot be cancelled during the operation.







2. When the key registration is completed, "Completed." is displayed. To continue the key registration, press the OK button according to the screen instructions. Then"Executing!" is displayed again and the next registration process starts. To finish the key registration and start the keyless operation key registration, press the cancel button.Then "Press OK button to start KOS key registration" is displayed.

NOTE:
- In order to register another key consecutively after registering the first key, the ignition switch must be turned to the ON position with the second key within 30 seconds after turning it to the "LOCK" (OFF) position with the first key. [When turning the ignition switch to the "ON" position or "LOCK" (OFF) position, be sure that the emergency key is connected to the keyless operation key. Do not use the emergency key independently.]
- Up to four keys can be registered.

3. Press the lock switch of the keyless operation key to be registered twice within 1 minute to allow the keyless operation key to be registered. Complete the registration within 1 minute and press the OK button. Then the keyless operation key registration ends.

NOTE:
- Up to 4 keyless operation keys can be registered.
- Register keyless operation keys inside the vehicle.
- Register the keyless operation keys with the key released from scan tool display.




4. Push the OK button after "F.A.S.T. -key Registration was finished." is displayed.




5. Check the number of the registered keys and keyless operation keys.

NOTE: When the key cannot be registered using scan toolMB991958, refer to Inspection Procedure 2 "The keyless operation key cannot be registered using scan tool.

"STEERING LOCK UNIT REG." METHOD




1. Enter the password on "Steering Lock Unit Registration"screen and press the OK button to register the KOS ID.
2. Push the OK button after "Completed." is displayed.

"COMM. TEST" METHOD




1. Select the antenna to be tested on "Communication Test"screen, and press the OK button with the keyless operation key placed within the communication operational area.
2. Push the OK button after "Communication is normal." is displayed.

"TIRE PRESSURE SENSOR ID REGISTRATION" METHOD

1. Select "4tires ID Reg. (Change tire PRS.)" and start the tire pressure sensor ID registration.

CAUTION: Register all tire pressure sensor IDs within twenty minutes.

2. "4 SNSR ID Registration Do you want to start? Note Finish ID Registration within 20 minutes." is displayed. Then, press"OK."

NOTE: If the ID code registration is not finished within 20 minutes, all the ID codes registered in the TPMS transmitter before will be erased. For this reason, the ID codes need to be registered again.

3. Decrease the tire pressure to 174 kPa (25.2 psi) or less by changing 20 kPa (2.9 psi) or more, and register the TPMS transmitter ID code of each wheel to KOS-ECU.

NOTE:
- You can start out the operations from any TPMS transmitter. The tire pressure sensor ID registration has no order.
- On completion of the TPMS transmitter ID code registration, the TPMS transmitter ID code is displayed on the M.U.T.-III screen.
- M.U.T.-III cannot identify which registered TPMS transmitter is used for each wheel. For this reason, write down the tire number for each wheel when the tire number and ID code is displayed on the scan tool during ID code registration.
- It may take approximately one minute for the ID code to be displayed on the M.U.T.-III screen after the tire pressure is reduced.
- If the ID code is not displayed, reduce the tire pressure another 20 kPa (2.9 psi) or more. If the ID code is not displayed yet, rotate the tire to displace the TPMS transmitter, and reduce the tire pressure 20 kPa (2.9 psi) or more again.
- If the ID code cannot be registered for all the four wheels, the wiring harness or connector between the receiver antenna assembly and KOS-ECU, the receiver antenna assembly or the KOS-ECU may be faulty. In this case, check DTC as DTC from KOS-ECU may beset. (Refer to Diagnostic Trouble Code Chart).
- If the ID code can be registered for one wheel or more,the TPMS transmitter in which the code cannot be registered may be faulty, thus replace that TPMS transmitter.

4. "4 SNSR ID Registration Completed." is displayed. Then,select "OK."

NOTE: The TPMS indicator illuminates for tire pressure alarm.

5. After one minute or more has passed, correct the tire pressure for all wheels with ignition switch "ON".
6. Check the data list "Registered ID reception, Tire 1, 2, 3, 4" if"YES" is displayed for each tire. When "NO" is displayed,drive the vehicle for approximately 5 minutes, check the display again. If "NO" is still displayed, register the ID code again.

"TPMS TRANSMITTER CHECK" METHOD
According to the following procedures, identify which registered TPMS transmitter corresponds to which wheel, and check the tire pressure and acceleration value of each TPMS transmitter.

1. Check the data list "Air Pressure, Tire1, 2, 3, 4" and write down the tire pressure for all wheels.

NOTE: The display at this time is the data received most recently.

2. Perform the following procedures for four wheels in order,identify the wheel by checking the tire pressure of each wheel.

1. Change the pressure of tire for 20 kPa (2.9 psi) or more so that the TPMS transmitter sends the latest sensor data(The tire pressure can either be decreased or increased).
2. Check the data list screen to determine which tire number corresponds to the wheel whose tire pressure has changed.

NOTE:
- It may take approximately one minute that the data of tire pressure change is displayed on the M.U.T.-III screen.
- If the data of tire pressure change is not displayed on the M.U.T.-III screen, the most possible cause is that the radio wave sent from the TPMS transmitter cannot be received. In this case, the radio wave may be received by performing the procedures from (1) again after turning the tire to change the TPMS transmitter position. If the tire pressure change is still not displayed on the M.U.T.-III screen, the TPMS transmitter in which the ID code is not registered may be installed, or the TPMS transmitter may be faulty.Therefore, perform ID code registration or replace the TPMS transmitter according to the instructions of troubleshooting for DTCs. (At this time, do not register the ID codes or replace the TPMS transmitter.)

3. Check the tire pressure or acceleration value shown in the screen (if needed).
4. After checking by the tire pressure change, adjust the checked tire pressure to the proper value.

"TIRE PRESSURE SENSOR ID CHECK" METHOD
1. Select "Tire Pressure Sensor ID Check".
2. Check the registered TPMS transmitter IDs on the M.U.T.-III screen.

REGISTRATION NOT USING SCAN TOOLMB991958 (M.U.T.-III SUB ASSEMBLY) [USA ONLY]
When the keyless operation key is lost or additional keys are requested, the keyless operation key must be used to register key ID.

CAUTION: Two keyless operation keys that have been registered are needed.

1. Turn the ignition switch to the "ON" position using the registered emergency key and keyless operation key.
2. After turning the ignition switch to "ON," press and hold the UNLOCK button of the first registered keyless operation key for 4 to 10 seconds, and press the LOCK button during that time.
3. Within 10 seconds after pressing the LOCK button in Step 2,release the LOCK button and then UNLOCK button.(Perform within 30 seconds after completion of Step 1.)
4. Then, press and hold the UNLOCK button of the second registered keyless operation key for 4 to 10 seconds, and press the LOCK button during that time.
5. Within 10 seconds after pressing the LOCK button in Step 4,release the LOCK button and then UNLOCK button.(Perform within 30 seconds after completion of Step 3.)




6. The immobilizer indicator starts flashing, and the mode shifts to the keyless operation key additional registration mode.
7. Check that the immobilizer indicator flashes, and press the LOCK button of unregistered keyless operation key twice.KOS starts registration communication with the keyless operation key.
8. After the additional registration of keyless operation key is completed, the data is recorded to EEPROM, and when the data recording is completed, the immobilizer indicator flashes for 30 seconds.
9. When a new keyless operation key is additionally registered,repeat Steps 1 to 8 after the ignition switch is turned to"LOCK" (OFF).
10. The keyless operation key addition is terminated if any of the following conditions is met.
- The additional registration of keyless operation key was completed.
- The signal of LOCK button operation was received from the keyless operation key which was registered in Step 8.
- Within 60 seconds after shift to the keyless operation key additional registration mode, the operation in Step 8 does not complete.
- Before the registration communication with unregistered keyless operation key starts, the ignition switch was turned to "LOCK" (OFF).
- The registration communication failed.
- The recording to EEPROM failed.