Curiosii for ever!: Car repair manuals for everyone.

Inspection Procedure 1

Communication With Scan Tool MB991958 is not Possible (Communication with the Auto-cruise Control-ECU Only is not Possible.)

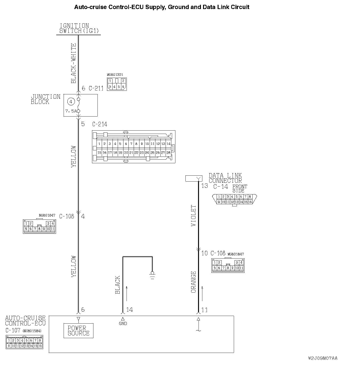
Auto-Cruise Control-ECU Supply, Ground And Data Link Circuit Part 1:




Auto-Cruise Control-ECU Supply, Ground And Data Link Circuit Part 2:






CIRCUIT OPERATION
Power of the auto-cruise control-ECU is transmitted from the ignition switch (IG1) to the auto-cruise control-ECU through multi-purpose fuse 13 in the junction block.

TECHNICAL DESCRIPTION (COMMENT)
The cause is probably a malfunction of the auto-cruise control-ECU power supply circuit or the auto-cruise control-ECU ground circuit.

TROUBLESHOOTING HINTS
- Damaged harness or connector.
- Malfunction of the auto-cruise control-ECU.

DIAGNOSIS

Required Special Tool:
- MB991223: Harness Set

STEP 1. Measure the signal voltage at auto-cruise control-ECU connector C-107 by backprobing.

1. Remove the auto-cruise control-ECU mounting nut.




2. Do not disconnect auto-cruise control-ECU connector C-107.
3. Turn the ignition switch to the "ON" position.




4. Measure the voltage between auto-cruise control-ECU connector C-107 terminal 6 and ground by backprobing.
- The measured voltage should measure battery positive voltage.

5. Turn the ignition switch to the "LOCK" (OFF) position.

Q: Is the measured voltage battery positive voltage?

YES: Go to Step 5.

NO: Go to Step 2.




STEP 2. Check auto-cruise control-ECU connector C-107 for loose, corroded or damaged terminals, or terminals pushed back in the connector.

Q: Are the connector and terminals in good condition?

YES: Go to Step 3.

NO: Repair or replace connector. Refer to Harness Connector Inspection. Then check that the malfunction is eliminated.







STEP 3. Check junction block connectors C-211, C-214 and intermediate harness connector C-108 for loose, corroded or damaged terminals, or terminals pushed back in the connector.

Q: Are the connectors and terminals in good condition?

YES: Go to Step 4.

NO: Repair or replace connector. Refer to Harness Connector Inspection. Then check that the malfunction is eliminated.




STEP 4. Check the harness wire between ignition switch and auto-cruise control-ECU connector C-107 terminal 6 for damage.

Q: Is the harness wire in good condition?

YES: Check that the malfunction is eliminated. If the malfunction is eliminated, replace the auto-cruise control-ECU. Then check that the malfunction is eliminated.

NO: Repair the harness wire and then check that the malfunction is eliminated.

STEP 5. Measure the ground circuit voltage at auto-cruise control-ECU connector C-107 by backprobing.

1. Remove the auto-cruise control-ECU mounting nut.




2. Do not disconnect auto-cruise control-ECU connector C-107.
3. Turn the ignition switch to the "ON" position.




4. Measure the voltage between auto-cruise control-ECU connector C-107 terminal 14 and ground by backprobing.
- The measured voltage should measure 0.5 volts or less.

5. Turn the ignition switch to the "LOCK" (OFF) position.

Q: Is the measured voltage 0.5 volts or less?

YES: Go to Step 8.

NO: Go to Step 6.




STEP 6. Check auto-cruise control-ECU connector C-107 for loose, corroded or damaged terminals, or terminals pushed back in the connector.

Q: Are the connector and terminals in good condition?

YES: Go to Step 7.

NO: Repair or replace connector. Refer to Harness Connector Inspection. Then check that the malfunction is eliminated.




STEP 7. Check the harness wire between auto-cruise control-ECU connector C-107 terminal 14 and ground for damage.

Q: Is the harness wire in good condition?

YES: Check that the malfunction is eliminated. If the malfunction is eliminated, replace the auto-cruise control-ECU. Then check that the malfunction is eliminated.

NO: Repair the harness wire and then check that the malfunction is eliminated.










STEP 8. Check data link connector C-14, intermediate harness connector C-108 and auto-cruise control-ECU connector C-107 for loose, corroded or damaged terminals, or terminals pushed back in the connector.

Q: Are the connectors and terminals in good condition?

YES: Go to Step 9.

NO: Repair or replace connector. Refer to Harness Connector Inspection. Then check that the malfunction is eliminated.







STEP 9. Check the harness wire between auto-cruise control-ECU connector C-107 terminal 17 and data link connector C-14 terminal 13 for damage.

Q: Is the harness wire in good condition?

YES: Check that the malfunction is eliminated. If the malfunction is eliminated, replace the auto-cruise control-ECU. Then check that the malfunction is eliminated.

NO: Repair the harness wire and then check that the malfunction is eliminated.