Curiosii for ever!: Car repair manuals for everyone.

Inspection Procedure 4

INSPECTION PROCEDURE 4: The TCL Indicator Light Remains Illuminated after the Engine is Started.









NOTE: This diagnosis procedure is limited to cases where communication with the scan tool is possible (ABS-ECU power supply is normal) and no diagnostic trouble code outputs.

CIRCUIT OPERATION
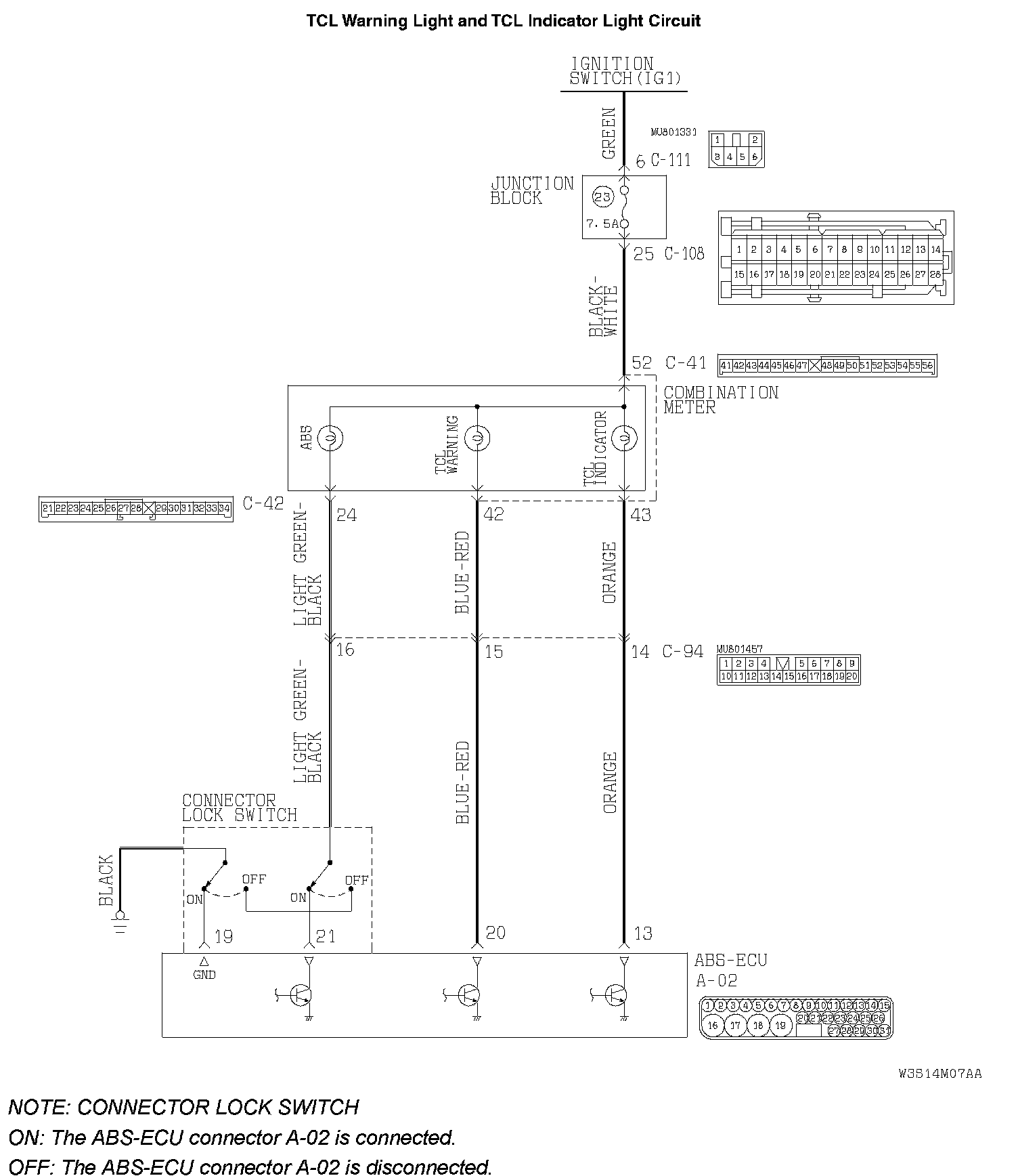
^ The ABS-ECU controls the illumination of the TCL indicator light by turning the transistor in the ECU "ON" and "OFF."
^ The ABS-ECU illuminates the TCL indicator light for three seconds on start-up . When the ABS-ECU completes the self-check, it turns off the light.

TECHNICAL DESCRIPTION (COMMENT)
The cause is probably the hydraulic unit (integrated with ABS-ECU) malfunction.

TROUBLESHOOTING HINTS (The most likely causes for this case:)
^ Damaged wiring harness or connector
^ Malfunction of the hydraulic unit (integrated with ABS-ECU)

DIAGNOSIS
Required Special Tool:
^ MB991223: Harness Set

STEP 1. Check the TCL indicator light circuit at the ABS-ECU connector A-02.





1. Disconnect the ABS-ECU connector A-02.
2. Turn the ignition switch to the "ON" position.
Q: Does the TCL indicator light illuminate?
YES: Go to Step 2.
NO: Replace the hydraulic unit (integrated with ABS-ECU) and then go to Step 3.

STEP 2. Check the harness wire between the ABS-ECU connector A-02 (terminal 13) and the combination meter connector C-41 (terminal 43).





NOTE: After inspecting the intermediate connector C-94, inspect the wire. If the intermediate connector C-94 is damaged, repair or replace it.

If the connector has been repaired or replaced, go to Step 3.








Q: Is the harness wire between the ABS-ECU connector A-02 (terminal 13) and the combination meter connector C-41 (terminal 43) damaged?
YES: Repair it and then go to Step 3.
NO: Go to Step 3.

STEP 3. Check symptom.
Q: Does the TCL indicator light turn off 3 seconds after start-up?
YES: This diagnosis is complete.
NO: Return to Step 1.