Curiosii for ever!: Car repair manuals for everyone.

Inspection Procedure 2

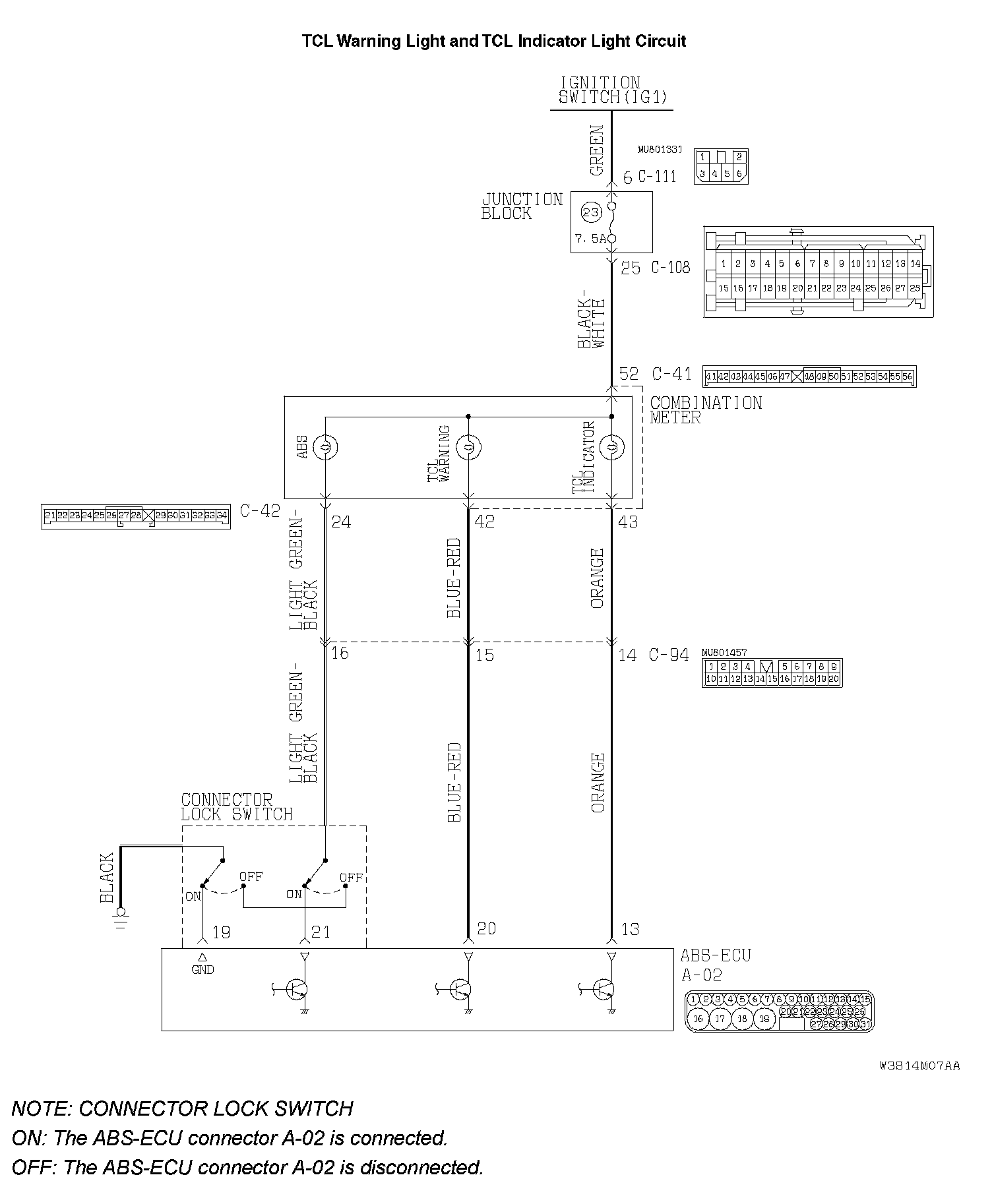
INSPECTION PROCEDURE 2: When the Ignition Key is Turned to the "ON" Position (Engine Stopped), the TCL Indicator Light does not Illuminate.









CIRCUIT OPERATION
^ Power to the TCL indicator light is supplied from the ignition switch. The ABS-ECU grounds the circuit to turn the light ON.
^ The ABS-ECU illuminates the TCL indicator light for three seconds on start-up . When the ABS-ECU completes the self-check, it turns off the light.

TECHNICAL DESCRIPTION (COMMENT)
The cause may be: an open circuit in the TCL indicator light power supply circuit, a blown TCL indicator light bulb or ABS-ECU malfunction.

TROUBLESHOOTING HINTS (The most likely causes for this case:)
^ Blown fuse
^ Damaged wiring harness or connector
^ Burnt out TCL indicator light bulb
^ Malfunction of the ABS-ECU

DIAGNOSIS
Required Special Tool:
^ MB991223: Harness Set

STEP 1. Check the TCL indicator light circuit at the ABS-ECU connector A-02.





1. Disconnect the ABS-ECU connector A-02 and measure at the harness side.
2. Ground the terminal 13.
3. Turn the ignition switch to the "ON" position.
Q: Does the TCL indicator light illuminate?
YES: Replace the hydraulic unit (integrated with ABS-ECU) and then go to Step 9.
NO: Go to Step 2.

STEP 2. Check the TCL indicator light bulb.
1. Remove the combination meter.
2. Check the TCL indicator light bulb.
Q: Is the TCL indicator light bulb burned out?
YES: Replace the bulb and then go to Step 9.
NO: Go to Step 3.

STEP 3. Check the combination meter for the continuity.
1. Remove the combination meter.
2. Remove the TCL indicator light bulb. Then measure the resistance between the bulb terminals.





3. Install the TCL indicator light bulb to the combination meter, and then measure the resistance between the connector
^ 41 terminals 43 and 52. The resistance reading at this time should be much the same as the resistance measured at step (2).
Q: Are the two resistance values extremely different each other?
YES: Replace the combination meter (printed circuit board) and then go to Step 9.
NO: (much the same): Go to Step 4.

STEP 4. Check the combination meter power supply circuit.





1. Disconnect the combination meter connector C-41, and check at the harness side.
2. Turn the ignition switch to the "ON" position.
3. Measure the voltage between the terminal 52 and ground. It should be approximately 12 volts (battery positive voltage).
Q: Is the voltage approximately 12 volts (battery positive voltage)?
YES: Go to Step 5.
NO: Go to Step 7.

STEP 5. Check the connectors A-02, C-41, and C-94.











Q: Is any of the connectors damaged?
YES: Repair it and then go to Step 9.
NO: Go to Step 6.

STEP 6. Check the continuity between the combination meter and the ABS-ECU. Check the continuity between the combination meter connector C-41 (terminal 43) and ABS-ECU connector A-02 (terminal 13).








Q: Is there the continuity between the combination meter connector C-41 (terminal 43) and the ABS-ECU connector A-02 (terminal 113)?
YES: Replace the hydraulic unit (integrated with ABS-ECU) and then go to Step 9.
NO: Repair the harness wire and then go to Step 9.

STEP 7. Check the connectors C-41, C-108, and C-111.








Q: Is any of the connectors damaged?
YES: Repair it and then go to Step 9.
NO: Go to Step 8.

STEP 8. Check the continuity between the ignition switch (IG1) and the combination meter. Check the continuity between the ignition switch (IG1) and the combination meter connector C-41 (terminal 52).





Q: Is there any continuity (less than 2 ohms) between the ignition switch (IG1) and combination meter connector C-41 (terminal 52)?
YES: Replace the hydraulic unit (integrated with ABS-ECU) and then go to Step 9.
NO: Repair the harness wire and then go to Step 9.

STEP 9. Check symptom.
Q: Does the TCL indicator light illuminate 3 seconds when the ignition switch is turned to the "ON" position with engine stopped or upon start-up?
YES: This diagnosis is complete.
NO: Return to Step 1.