Curiosii for ever!: Car repair manuals for everyone.

Inspection Procedure 2

When the Brake Pedal is Depressed, Auto-cruise Control is not Cancelled.

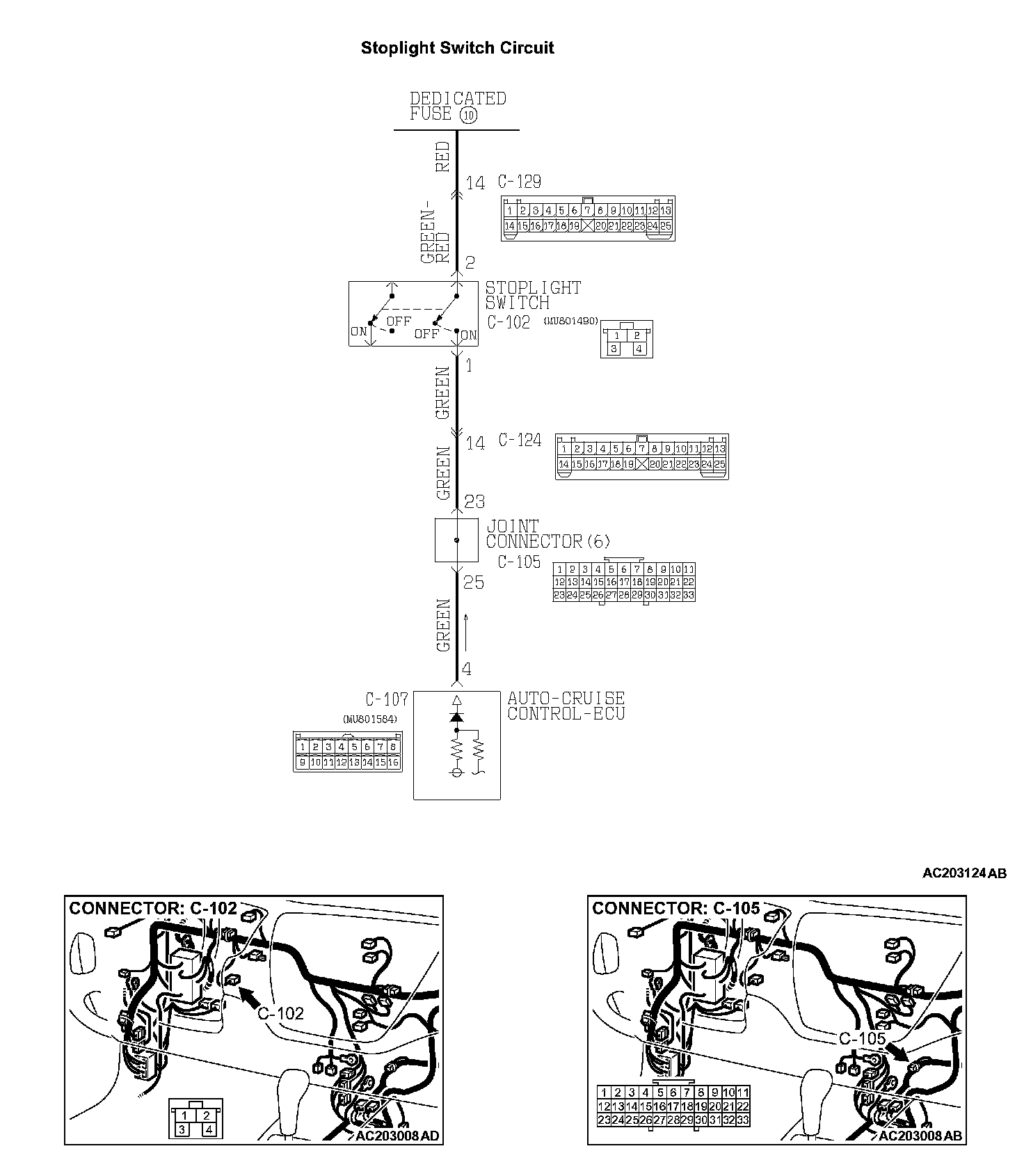
Stoplight Switch Circuit Part 1:




Stoplight Switch Circuit Part 2:






CIRCUIT OPERATION
This is the stoplight switch input signal circuit. The signal is sent to the stoplight switch from multipurpose fuse 3, and is then sent to the auto-cruise control-ECU.

TECHNICAL DESCRIPTION (COMMENT)
The cause is probably a malfunction of the stoplight switch circuit.

TROUBLESHOOTING HINTS
- Malfunction of the stoplight switch.
- Damaged harness or connector.
- Malfunction of the auto-cruise control-ECU.

DIAGNOSIS

Required Special Tool:
- MB991223: Harness Set

STEP 1. Check if the stoplight illuminates.

Q: Is the stoplight illuminated?

YES: Go to Step 9.

NO: Go to Step 2.




STEP 2. Measure the 12-Volt supply circuit voltage at stoplight switch connector C-102.
1. Disconnect stoplight switch connector C-102.




2. Measure the voltage between stoplight switch connector C-102 terminal 2 and ground.
- The measured voltage should measure battery positive voltage.

Q: Is the measured voltage battery positive voltage?

YES: Go to Step 6.

NO: Go to Step 3.




STEP 3. Check stoplight switch connector C-102 for loose, corroded or damaged terminals, or terminals pushed back in the connector.

Q: Are the connector and terminals in good condition?

YES: Go to Step 4.

NO: Repair or replace connector. Refer to Harness Connector Inspection. Then check that the malfunction is eliminated.




STEP 4. Check intermediate connector C-129 for loose, corroded or damaged terminals, or terminals pushed back in the connector.

Q: Are the connector and terminals in good condition?

YES: Go to Step 5.

NO: Repair or replace connector. Refer to Harness Connector Inspection. Then check that the malfunction is eliminated.




STEP 5. Check the harness wire between dedicated fuse No.10 and stoplight switch connector C-102 terminal 2 for damage.

Q: Is the harness wire in good condition?

YES: Check that the malfunction is eliminated. If the malfunction is eliminated, replace the auto-cruise control-ECU. Then check that the malfunction is eliminated.

NO: Repair the harness wire and then check that the malfunction is eliminated.




STEP 6. Check the stoplight switch.
1. Disconnect stoplight switch connector C-102.




2. Connect an ohmmeter to the stoplight switch, and check continuity when the plunger of the stoplight switch is pushed in and when it is released.
3. The stoplight switch is in good condition if the circuit is open when the plunger is pushed in to a depth of within 4 mm (0.2 inch) from the outer case edge surface, and if the resistance value is less than 2 ohm when it is released.




4. The check for continuity should be made at terminals 1 and 2 of the stoplight switch.

Q: Is the stoplight switch in good condition?

YES: Go to Step 7.

NO: Replace the stoplight switch. Refer to Brake Pedal. Then check that the malfunction is eliminated.







STEP 7. Check stoplight switch connector C-102 and intermediate connector C-129 for loose, corroded or damaged terminals, or terminals pushed back in the connector.

Q: Are the connectors and terminals in good condition?

YES: Go to Step 8.

NO: Repair or replace connector. Refer to Harness Connector Inspection. Then check that the malfunction is eliminated.







STEP 8. Check the harness wire between stoplight switch connector C-102 terminal 2 and intermediate connector C-129 terminal 14 for damage.

Q: Is the harness wire in good condition?

YES: Check that the malfunction is eliminated. If the malfunction is eliminated, replace the auto-cruise control-ECU. Then check that the malfunction is eliminated.

NO: Repair the harness wire and then check that the malfunction is eliminated.




STEP 9. Measure the signal voltage at auto-cruise control-ECU connector C-107 by backprobing.
1. Remove the auto-cruise control-ECU mounting nut.
2. Do not disconnect auto-cruise control-ECU connector C-107.
3. Turn the ignition switch to the "ON" position.




4. Measure the voltage between auto-cruise control-ECU connector C-107 terminal 4 and ground by backprobing.
- The measured voltage should measure battery positive voltage. (When brake pedal is depressed).
- The measured voltage should measure 0.5 volts or less. (When brake pedal is not depressed).

5. Turn the ignition switch to the "LOCK" (OFF) position.

Q: Are all of the measured voltages satisfied?

YES: Check that the malfunction is eliminated. If the malfunction is eliminated, replace the auto-cruise control-ECU. Then check that the malfunction is eliminated.

NO: Go to Step 10.










STEP 10. Check auto-cruise control-ECU connector C-107, joint connector C-105 and intermediate connector C-124 for loose, corroded or damaged terminals, or terminals pushed back in the connector.

Q: Are the connectors and terminals in good condition?

YES: Go to Step 11.

NO: Repair or replace connector. Refer to Harness Connector Inspection. Then check that the malfunction is eliminated.







STEP 11. Check the harness wire between stoplight switch connector C-102 terminal 1 and auto-cruise control-ECU connector C-107 terminal 4 for damage.

Q: Is the harness wire in good condition?

YES: Check that the malfunction is eliminated. If the malfunction is eliminated, replace the auto-cruise control-ECU. Then check that the malfunction is eliminated.

NO: Repair the harness wire and then check that the malfunction is eliminated.