Curiosii for ever!
: Car repair manuals for everyone.
Home
>>
Mitsubishi
>>
2003
>>
Eclipse L4-2.4L SOHC
>>
Repair and Diagnosis
>>
Transmission and Drivetrain
>>
Transmission Control Systems
>>
Testing and Inspection
>>
Initial Inspection and Diagnostic Overview
>>
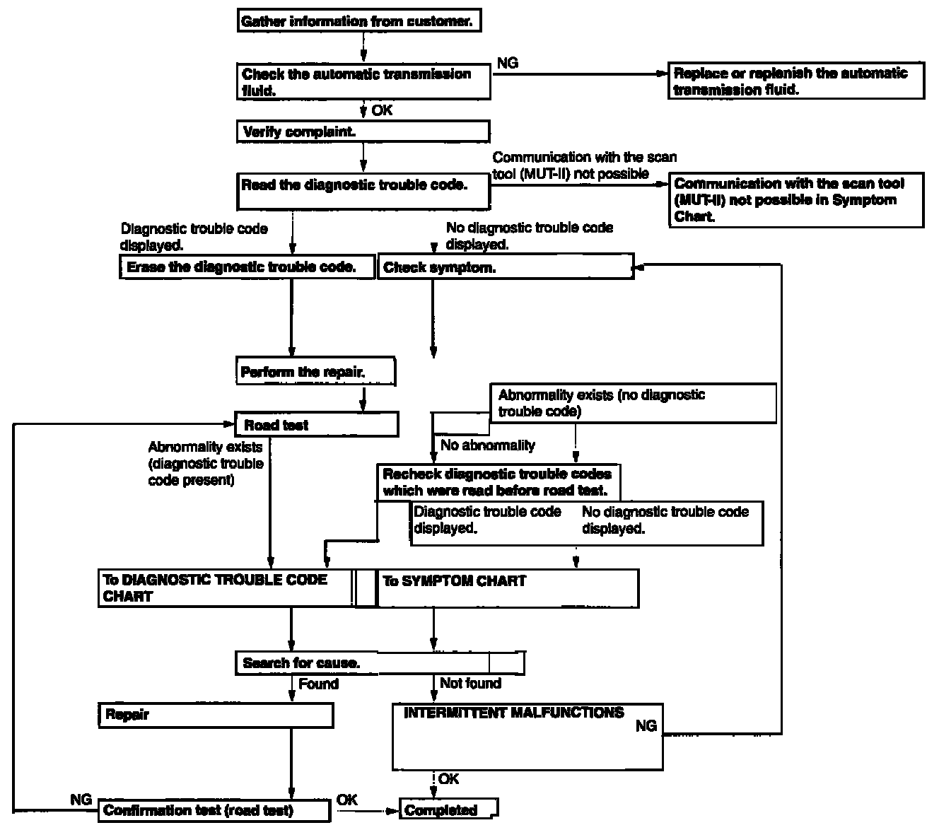
Diagnostic Troubleshooting Flow
Diagnostic Troubleshooting Flow
DIAGNOSTIC TROUBLESHOOTING FLOW