Curiosii for ever!: Car repair manuals for everyone.

1: Communication W/Scan Tool is Not Possible (All Systems)









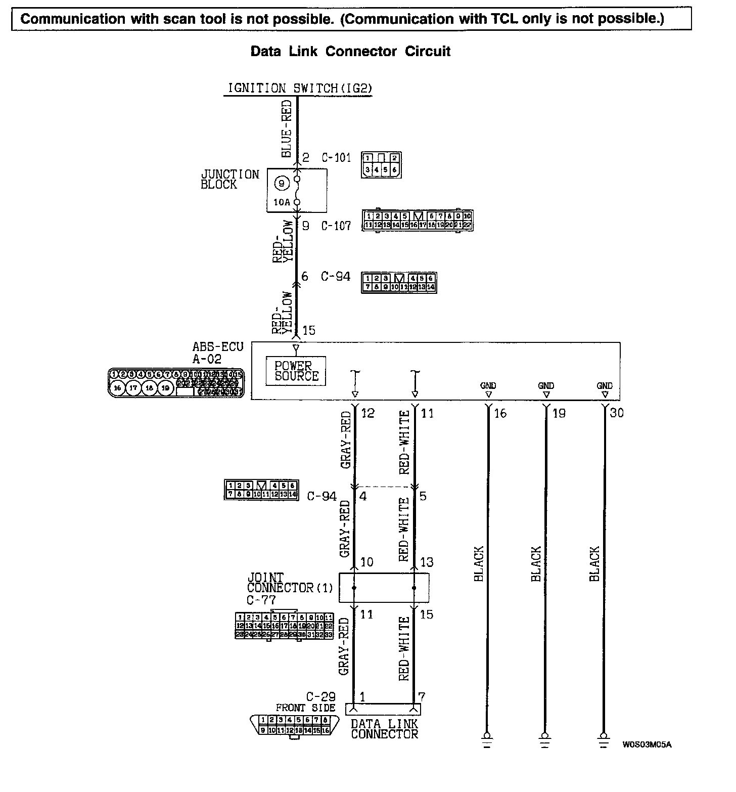
CIRCUIT OPERATION
- The diagnostic output is made from the ABS-ECU (terminal 11) to the diagnostic output terminal (terminal 11) of the data link connector.
- When the data link connector's diagnostic test mode control terminal (terminal 1) is grounded, the ABS-ECU (terminal 12) will switch to the diagnostic mode.

TECHNICAL DESCRIPTION (COMMENT)
When communication with the scan tool is not possible, the cause is probably an open circuit in the ABS-ECU power circuit or an open circuit in the diagnostic output circuit.

TROUBLESHOOTING HINTS
The most likely causes for this condition:
- Blown fuse
- Damaged wiring harness and connector
- Malfunction of the hydraulic unit (Integrated with ABS-ECU)

DIAGNOSIS
Required Special Tool: MB991223: Harness Set





STEP 1. Check the power supply circuit at ABS-ECU connector A-02.
1. Disconnect connector A-02 and measure at the harness side.
2. Start the engine.
3. Measure the voltage between terminal 15 and ground.
- Voltage should be approximately 12 volts (battery positive voltage.)
If not approximately 12 volts, go to Step 2.
If approximately 12 volts, go to Step 3.

STEP 2. Check the harness wire between Ignition Switch (IG2) and ABS-ECU connector A-02.





If any harness wires between ignition switch (IG2) and ABS-ECU connector A-02 are damaged, repair them. Then go to Step 5.








NOTE: After inspecting intermediate connector C-94, C-101 or C-107, inspect the wire. If intermediate connector C-94, C-101 or C-107 is damaged, repair or replace it. Refer to Harness Connector Inspection. Initial Inspection and Diagnostic Overview If the connector has been repaired or replaced, go to Step 5.

STEP 3. Check the harness wires between ABS-ECU connector A-02 and data link connector C-29.








If any harness wires between ABS-ECU connector A-02 and data link connector C-29 are damaged, repair them.
Then go to Step 5.
If the harness wires are not damaged, go to Step 4.








NOTE: After inspecting intermediate connector C-94 or C-77 inspect the wire. If intermediate connector C-94 or C-77 is damaged, repair or replace it. Refer to Harness Connector Inspection. Initial Inspection and Diagnostic Overview If the connector has been repaired or replaced, go to Step 5.





STEP 4. Check the harness wires between ABS-ECU connector A-02 and ground.
If any harness wires between ABS-ECU connector A-02 and ground are damaged, repair them. Then go to Step 5.
If the harness wires are not damaged, replace the ABS-ECU. Then go to Step 5.

STEP 5. Check symptoms
Confirm that the scan tool will now communicate with the TCL system.