Curiosii for ever!
: Car repair manuals for everyone.
Home
>>
Mitsubishi
>>
2000
>>
Eclipse GT V6-3.0L SOHC
>>
Repair and Diagnosis
>>
Powertrain Management
>>
Transmission Control Systems
>>
Testing and Inspection
>>
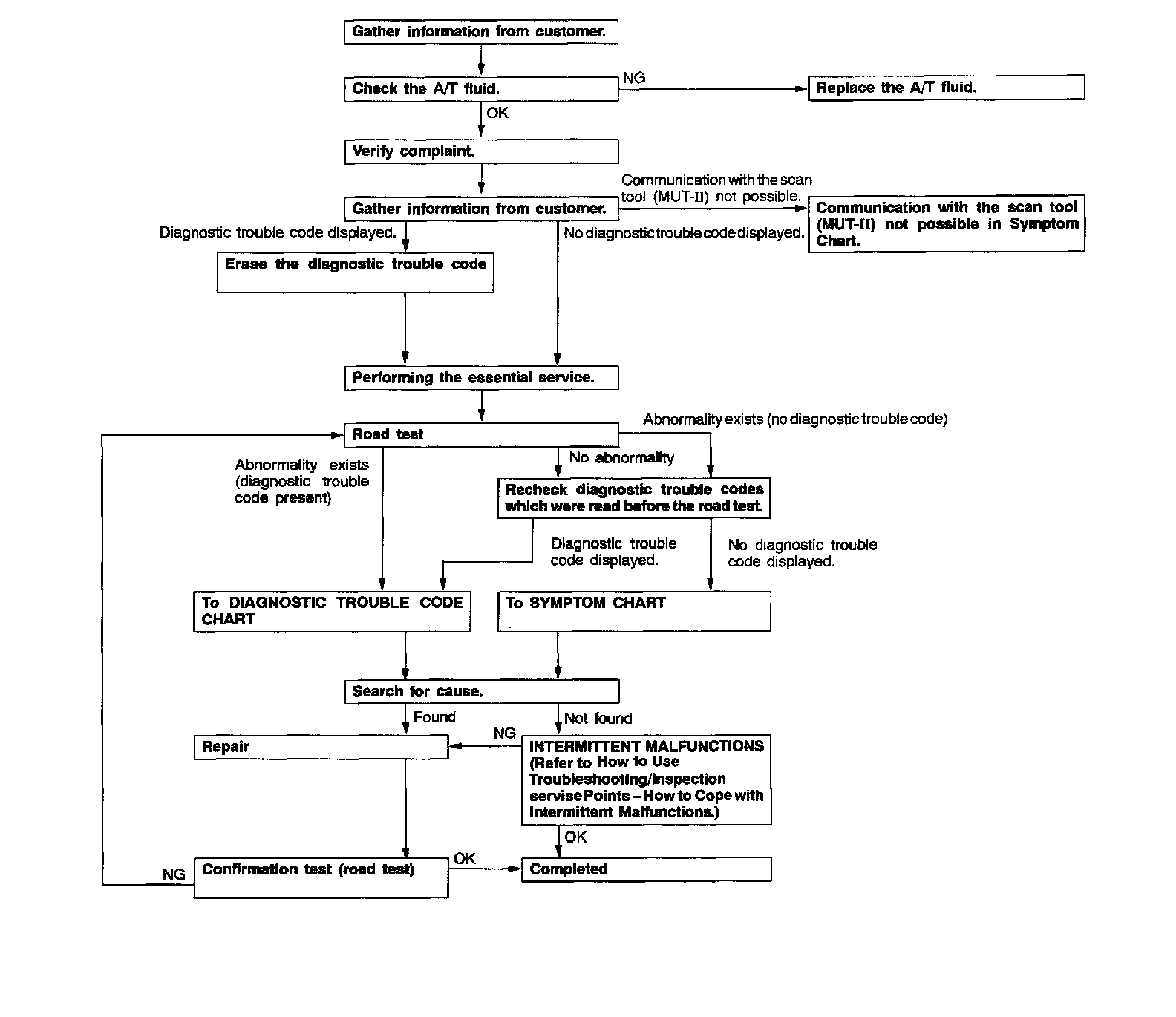
Flow of Diagnosis
Flow of Diagnosis