Curiosii for ever!: Car repair manuals for everyone.

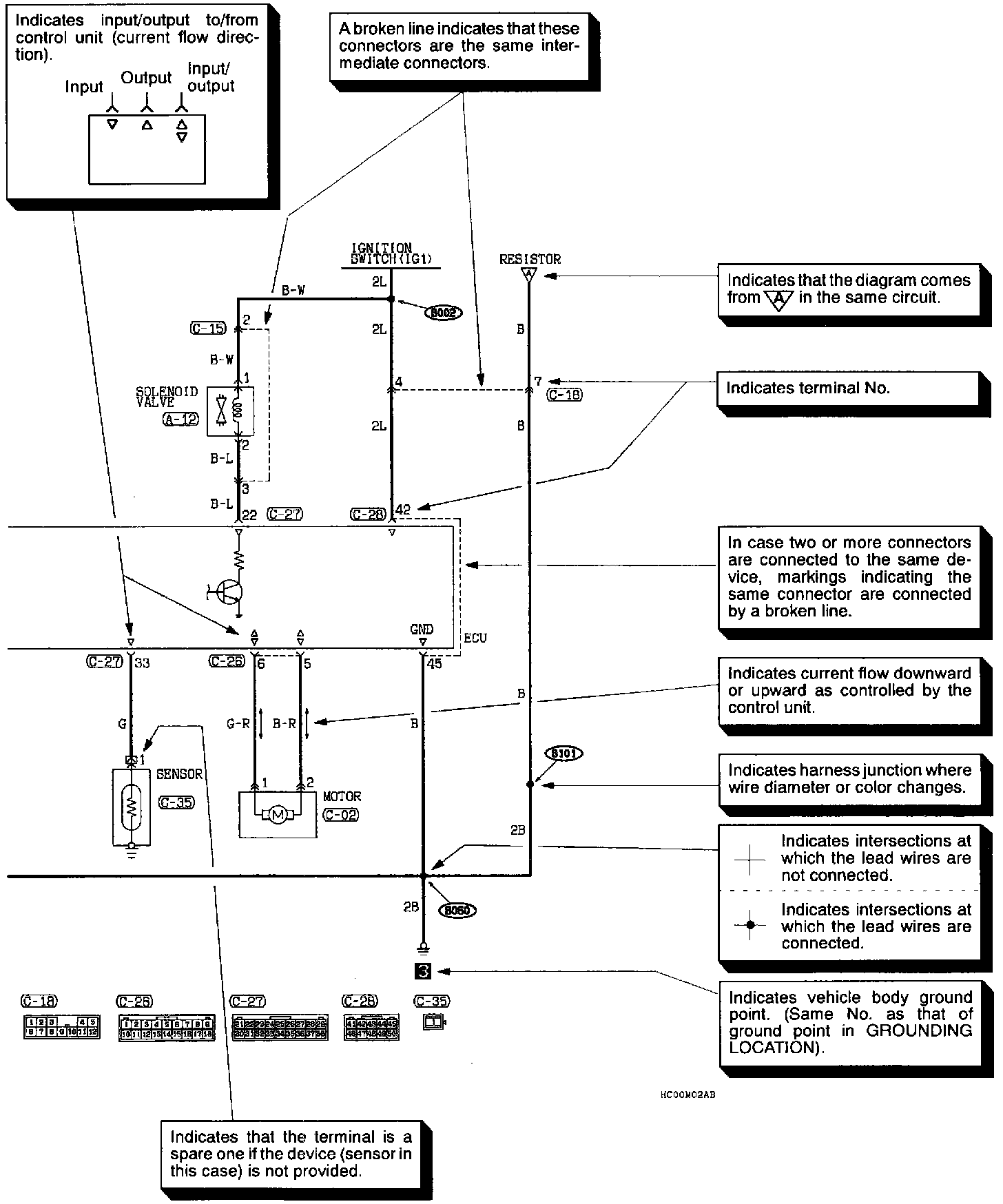
How to Read Circuit Diagrams

How To Read Circuit Diagrams (Part 1 Of 2):




How To Read Circuit Diagrams (Part 2 Of 2):





The circuit of each system from the fuse (or fusible link) to ground is shown. The power supply is shown at the top and the ground at the bottom to facilitate understanding of how the current flows.