Curiosii for ever!: Car repair manuals for everyone.

Camshaft Position Sensor: Testing and Inspection








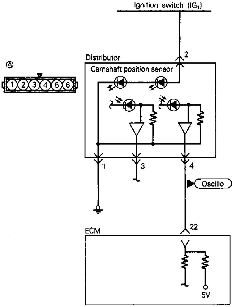
CIRCUIT DIAGRAM











HARNESS INSPECTION PROCEDURES

USING OSCILLOSCOPE








1. Run the engine at the idle speed.
2. Connect the probe to the oscilloscope pick-up point in the circuit diagram, and check the waveform.

TROUBLESHOOTING HINTS
In case of a broken wire or short-circuit in the camshaft position sensor or improper contact in the connector, hard starting, unstable idle or intermittent idle will occur. However, if a wire is broken while the engine is running, it will not result in trouble.