Curiosii for ever!: Car repair manuals for everyone.

Crankshaft Position Sensor: Testing and Inspection








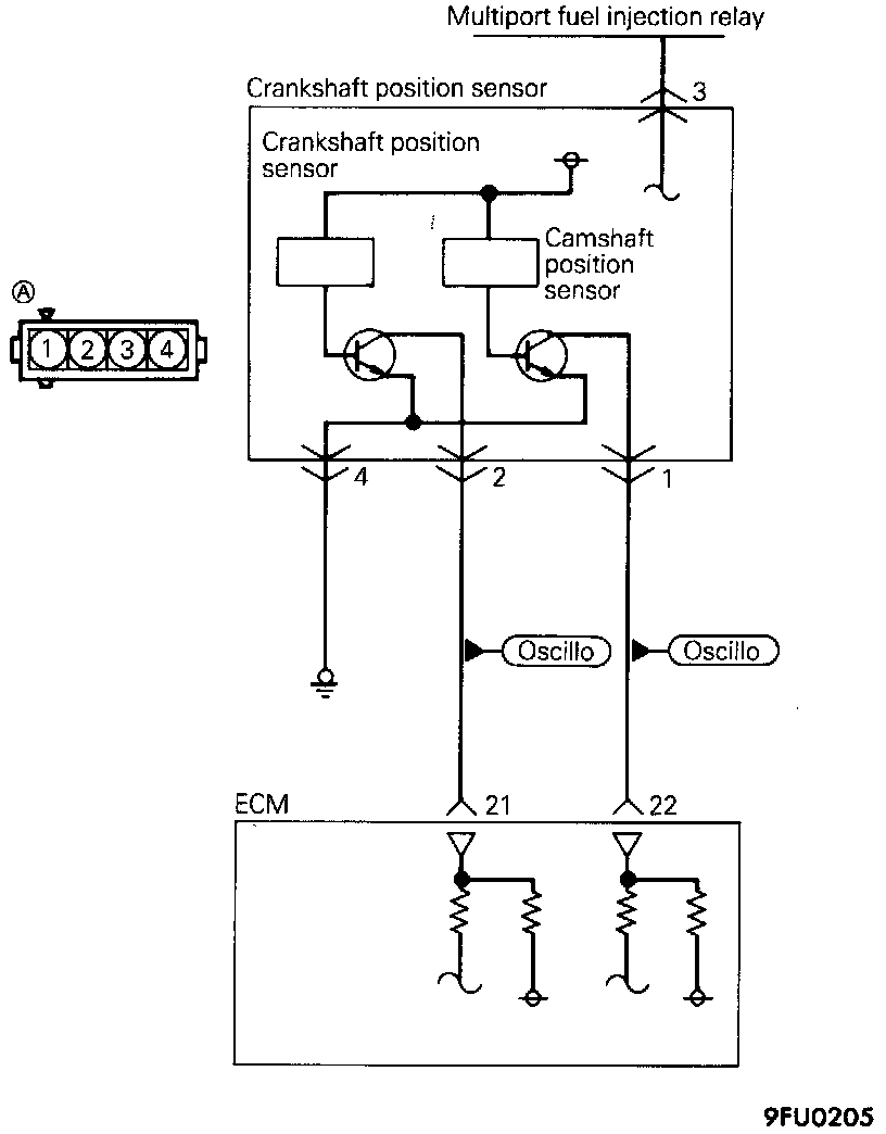
CIRCUIT DIAGRAM








USING SCAN TOOL











HARNESS INSPECTION PROCEDURES

USING OSCILLOSCOPE





1. Run the engine at idle speed.
2. Connect the probe to the oscilloscope pick-up point as shown in the circuit diagram, and check the waveform.

TROUBLESHOOTING HINTS
Hint 1: If unexpected shocks are felt during driving or the engine stalls suddenly during idling, shake the crankshaft position sensor harness. If this causes the engine to stall, poor contact of the sensor connector is suspected.
Hint 2: If the crankshaft position sensor outputs a pulse signal when the ignition switch is turned to ON, (without starting the engine), the crankshaft position sensor or engine control module is probably defective.
Hint 3: If the tachometer reads 0 rpm when the engine that has failed to start is cranked, faulty crankshaft position sensor or broken timing belt is suspected.
Hint 4: If the tachometer reads 0 rpm when the engine that has failed to start is cranked, the primary current of the ignition coil is not turned on and off. Therefore, troubles in the ignition circuit and ignition coil or faulty ignition power transistor is suspected.
Hint 5: If the engine can be run at idle even though the crankshaft position sensor reading is out of specification, troubles are often in other than the crankshaft position sensor.
[Examples]
- Faulty water temperature sensor
- Faulty idle air control motor
- Poorly adjusted basic idle speed