Curiosii for ever!
: Car repair manuals for everyone.
Home
>>
Mini
>>
2012
>>
Cooper (R56) L4-1.6L (N16)
>>
Repair and Diagnosis
>>
Powertrain Management
>>
Transmission Control Systems
>>
Diagrams
>>
Electrical Diagrams
>>
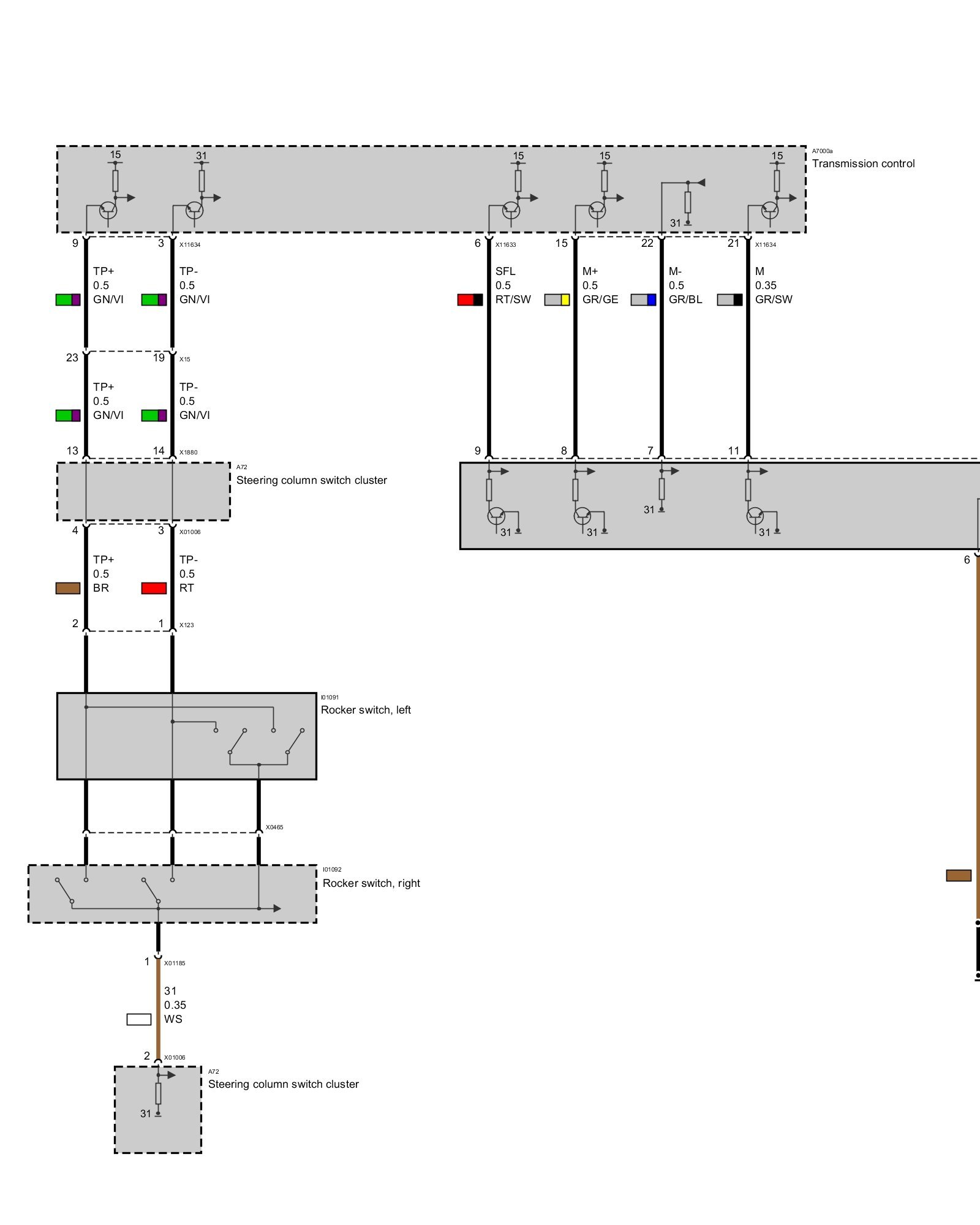
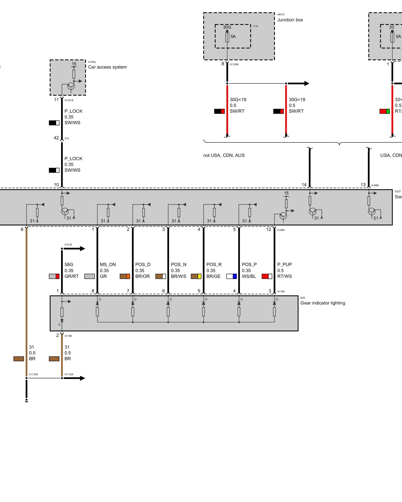
Controls
Controls
Controls