Curiosii for ever!
: Car repair manuals for everyone.
Home
>>
Mini
>>
2012
>>
Cooper (R56) L4-1.6L (N16)
>>
Repair and Diagnosis
>>
Powertrain Management
>>
Computers and Control Systems
>>
Data Link Connector
>>
Diagrams
>>
Electrical Diagrams
Electrical Diagrams
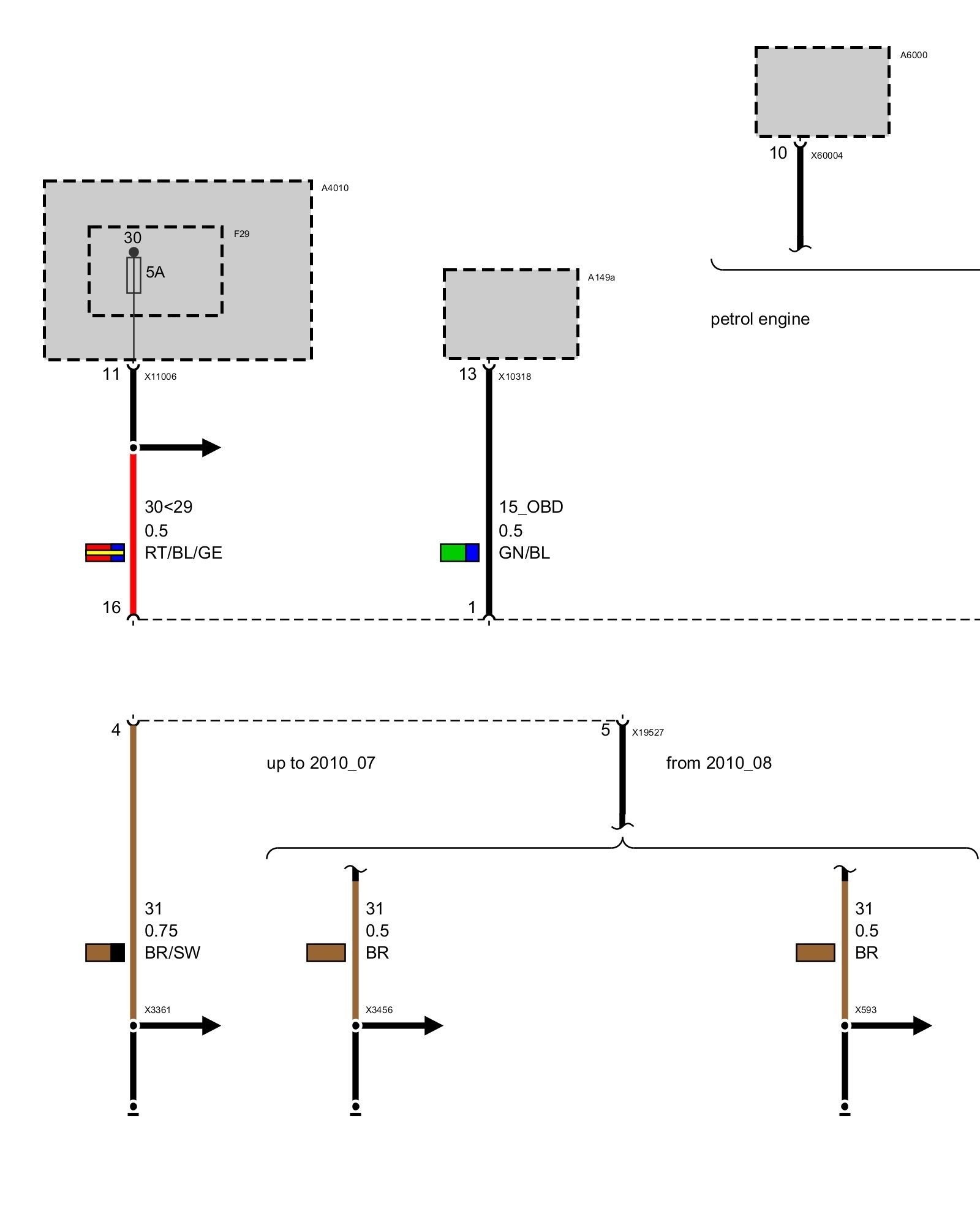
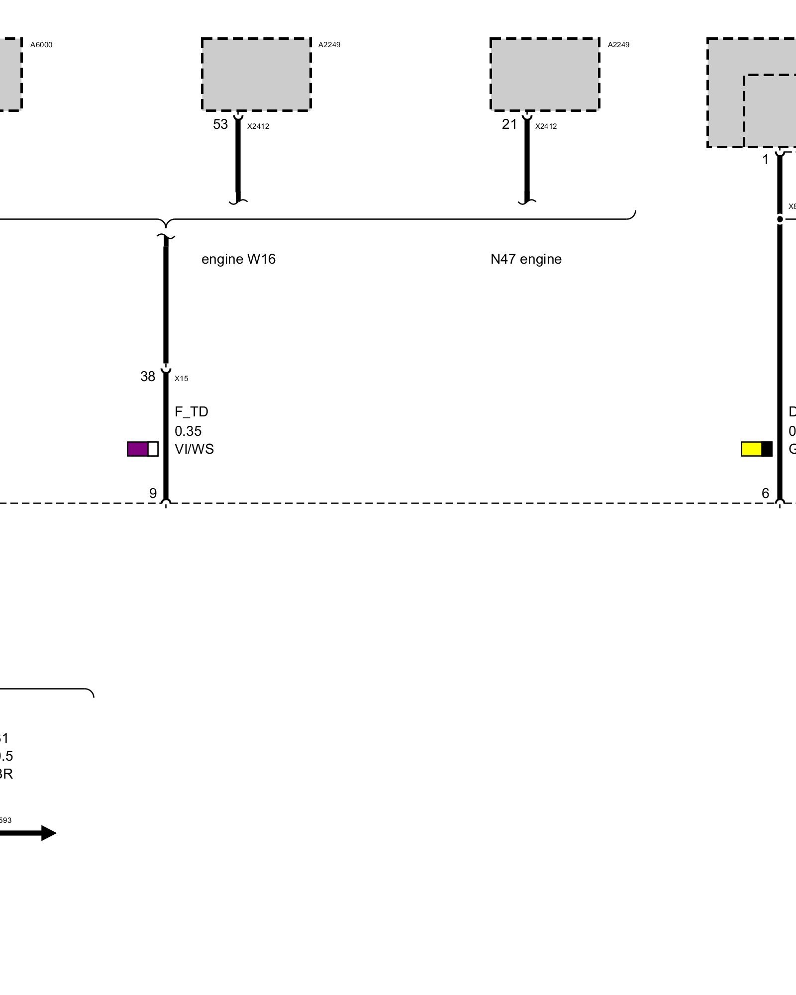
OBDII Socket