Curiosii for ever!
: Car repair manuals for everyone.
Home
>>
Mini
>>
2009
>>
Cooper S Convertible (R57) L4-1.6L Turbo (N14)
>>
Repair and Diagnosis
>>
Relays and Modules
>>
Relays and Modules - Instrument Panel
>>
Instrument Panel Control Module
>>
Diagrams
>>
Electrical Diagrams
Electrical Diagrams
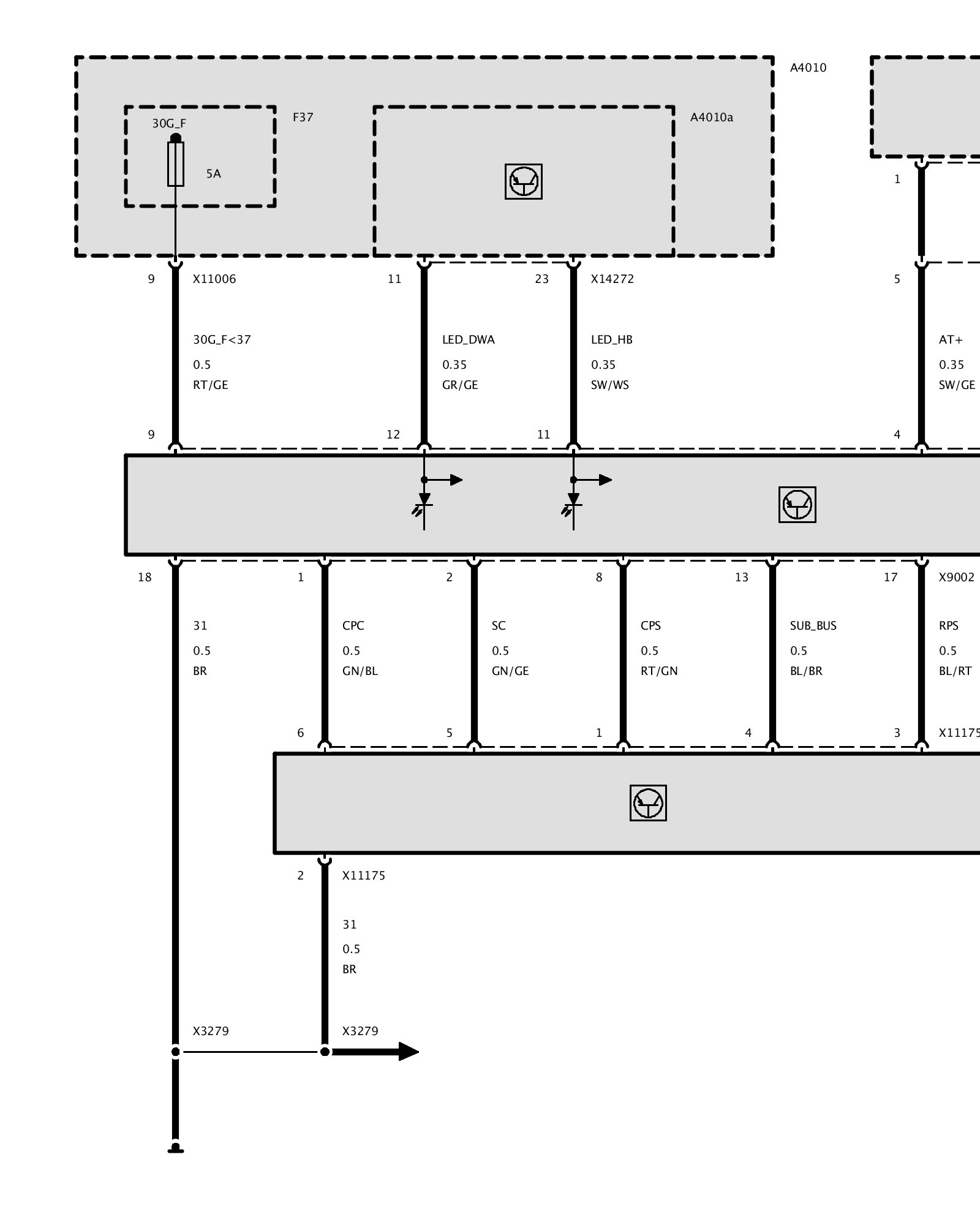
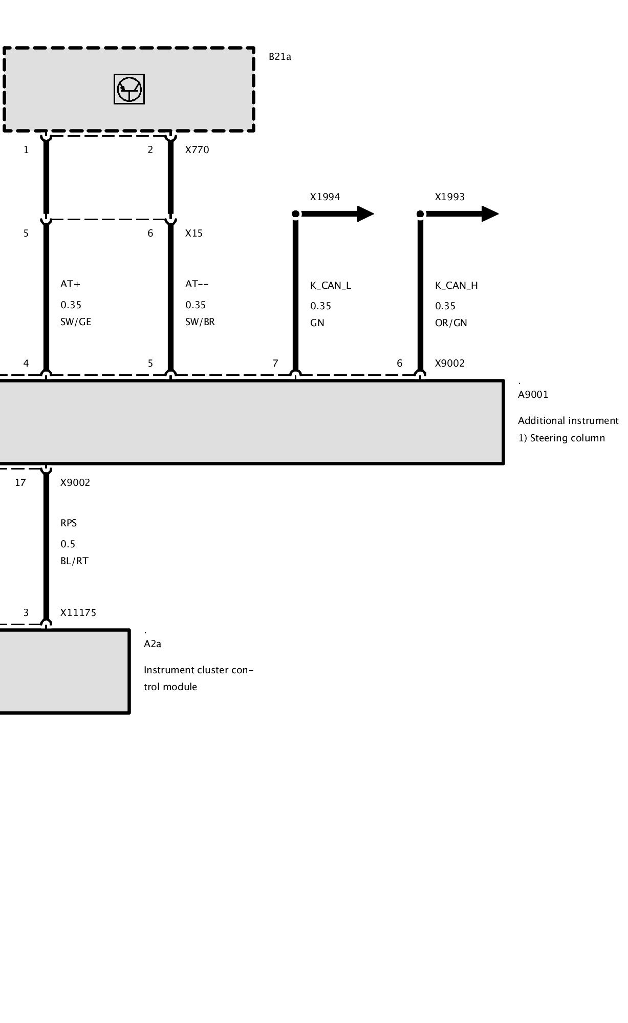
A2a Instrument Cluster Control Module A9001 Additional Instrument
Part 1:
Part 2: