Curiosii for ever!
: Car repair manuals for everyone.
Home
>>
Mini
>>
2009
>>
Cooper Convertible (R57) L4-1.6L (N12)
>>
Repair and Diagnosis
>>
Starting and Charging
>>
Power and Ground Distribution
>>
Power Distribution Module
>>
Diagrams
>>
Electrical Diagrams
Electrical Diagrams
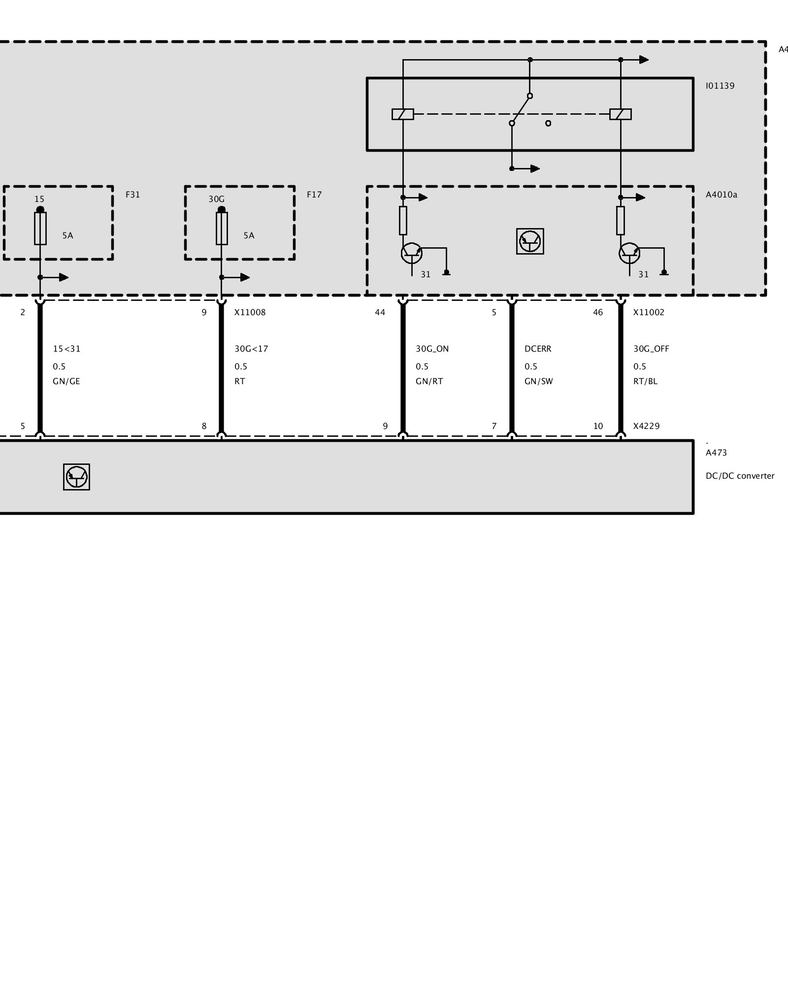
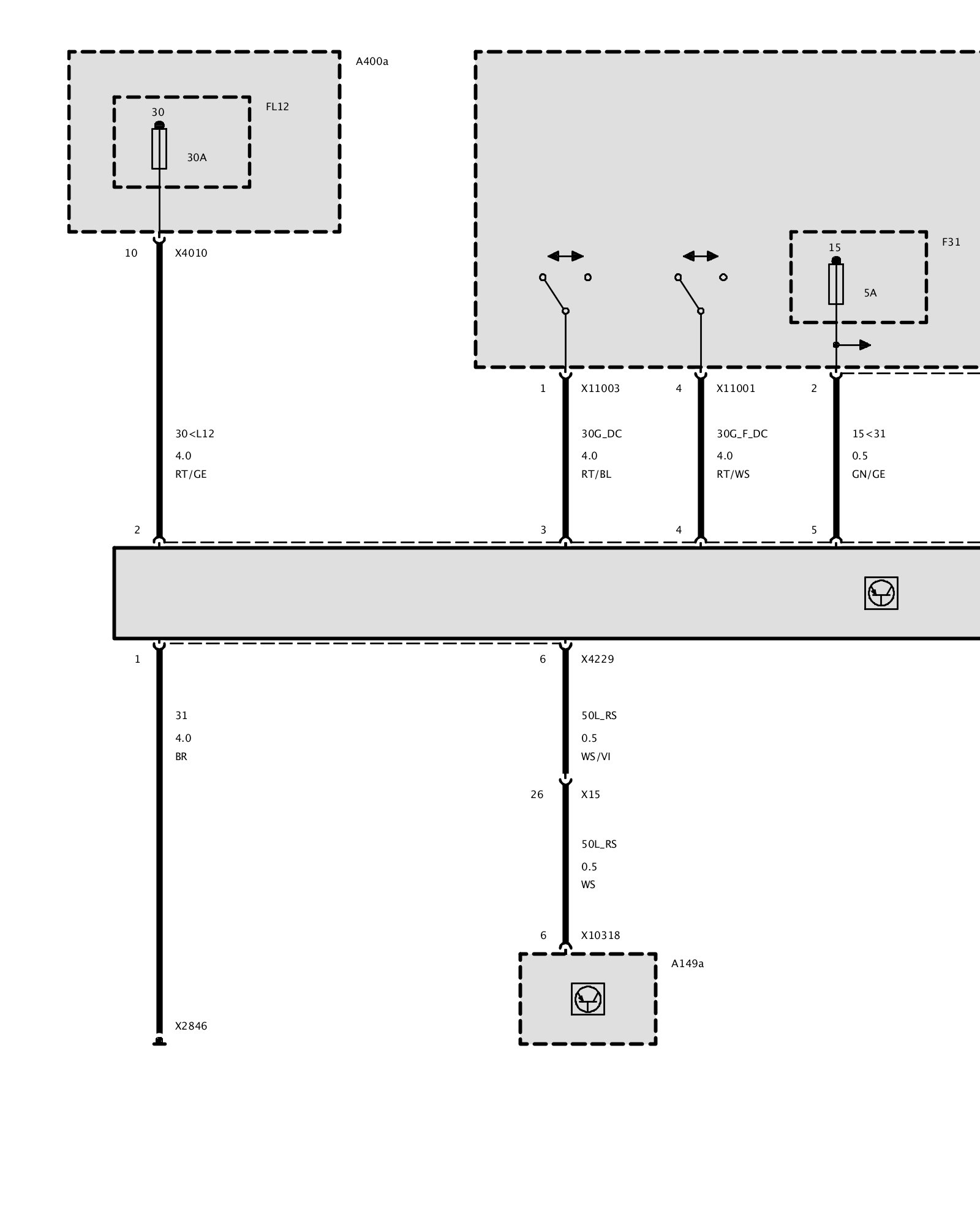
A473 DC/DC Converter
Part 1:
Part 2:
Part 3: