Curiosii for ever!
: Car repair manuals for everyone.
Home
>>
Mini
>>
2009
>>
Cooper Convertible (R57) L4-1.6L (N12)
>>
Repair and Diagnosis
>>
Relays and Modules
>>
Relays and Modules - Restraints and Safety Systems
>>
Air Bag Control Module
>>
Diagrams
>>
Electrical Diagrams
>>
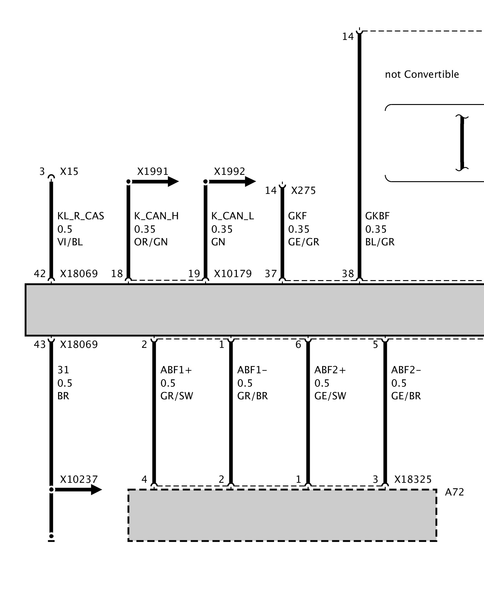
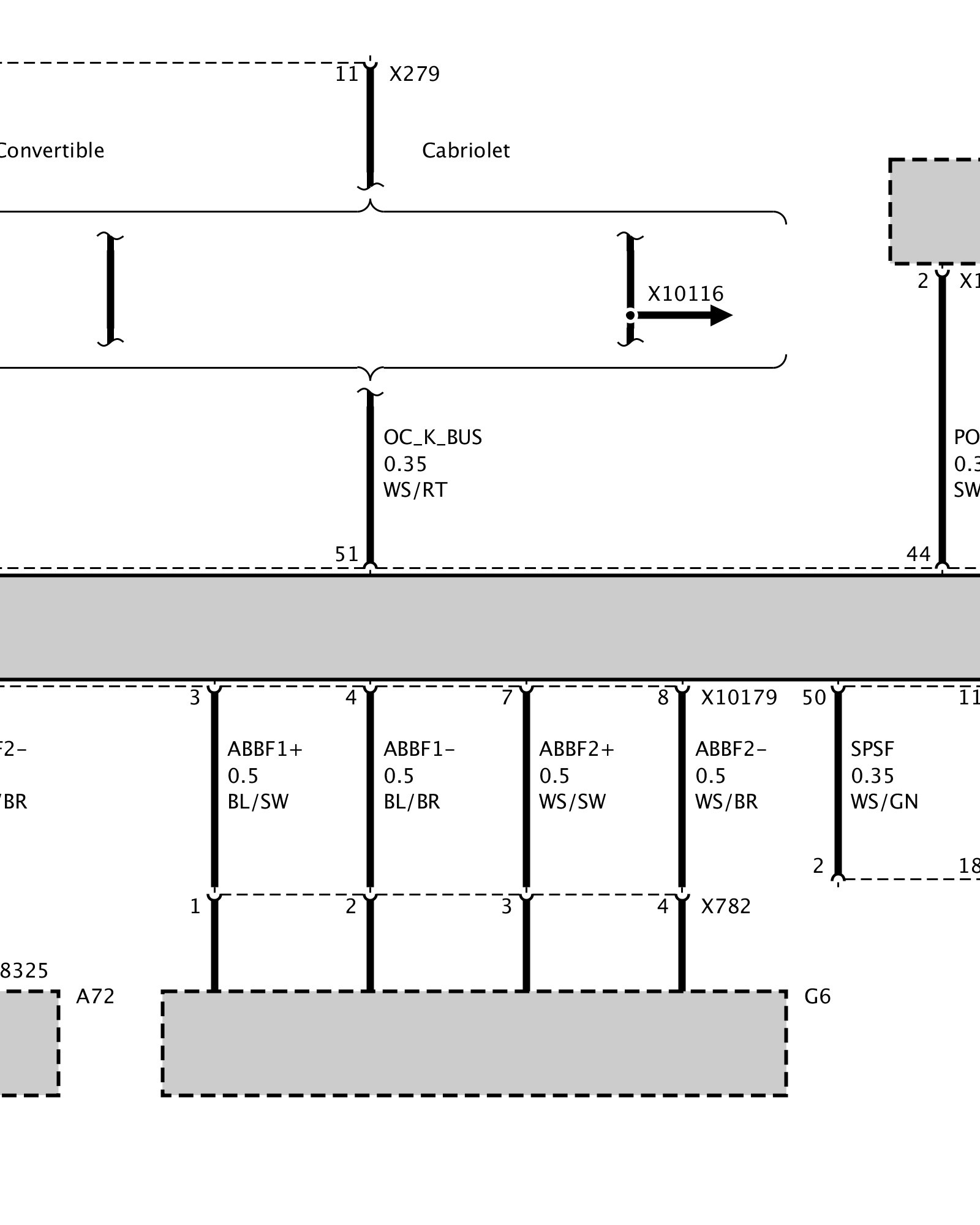
A12 Multiple Restraint System Control Unit (USA_LHD As of 03/09)
A12 Multiple Restraint System Control Unit (USA_LHD As of 03/09)
A12 Multiple Restraint System Control Unit (USA_LHD As of 03/09)
Part 1:
Part 2:
Part 3:
Part 4:
Part 5:
Part 6: