Curiosii for ever!
: Car repair manuals for everyone.
Home
>>
Mini
>>
2009
>>
Cooper Convertible (R57) L4-1.6L (N12)
>>
Repair and Diagnosis
>>
Diagrams
>>
Electrical Diagrams
>>
Convertible Top Control Module
>>
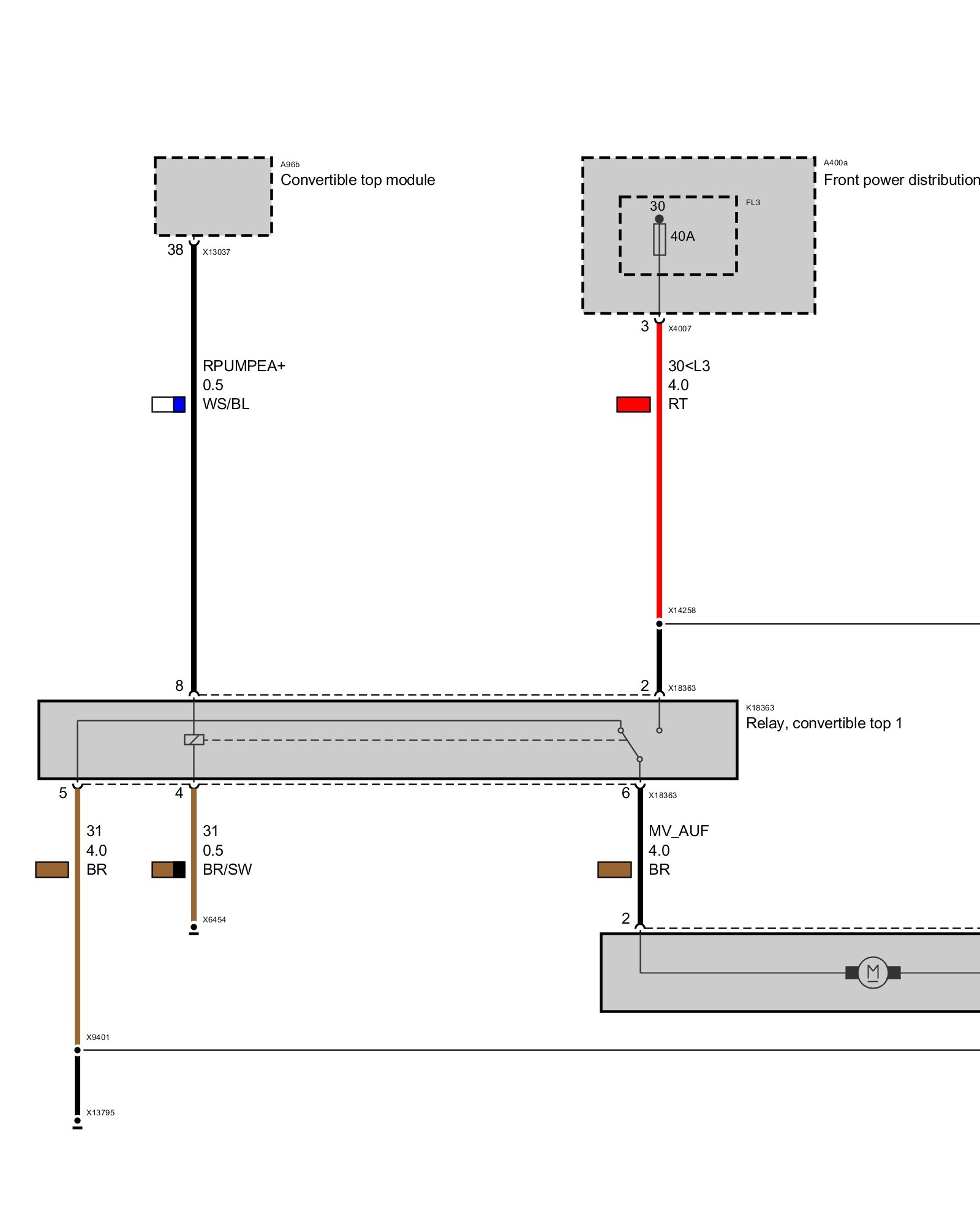
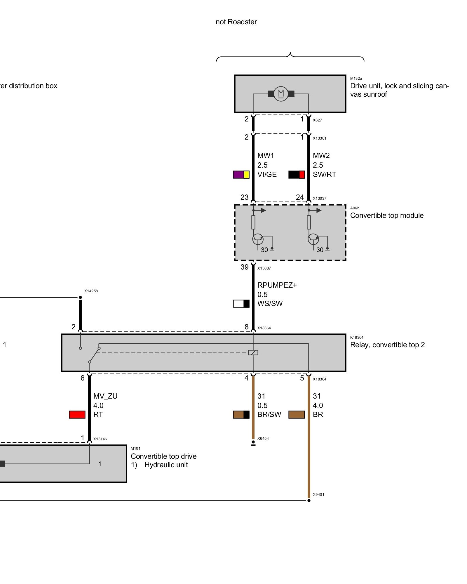
Drives For Automatic Convertible Top
Drives For Automatic Convertible Top
Drives For Automatic Convertible Top