Curiosii for ever!
: Car repair manuals for everyone.
Home
>>
Mini
>>
2009
>>
Cooper Convertible (R57) L4-1.6L (N12)
>>
Repair and Diagnosis
>>
Diagrams
>>
Electrical Diagrams
>>
Antilock Brakes / Traction Control Systems
>>
Traction Control Module
Traction Control Module
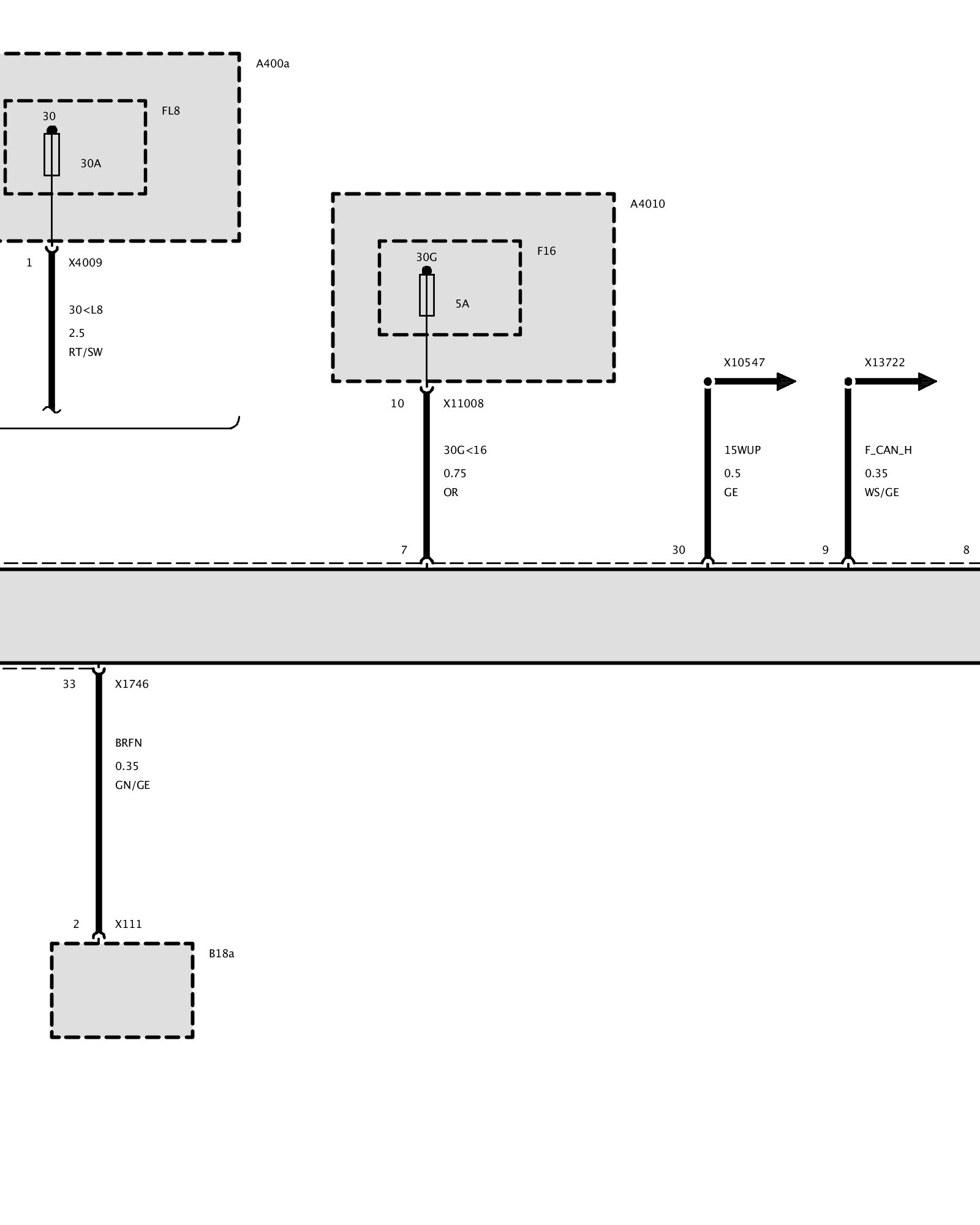
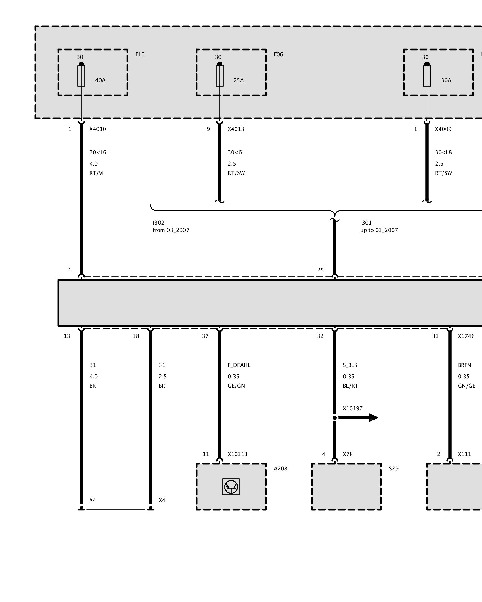
A65a Dynamic Stability Control (DSC)
Part 1:
Part 2:
Part 3:
Part 4:
Part 5: