Curiosii for ever!
: Car repair manuals for everyone.
Home
>>
Mini
>>
2008
>>
Cooper S Convertible (R52) L4-1.6L SC (W11)
>>
Repair and Diagnosis
>>
Diagrams
>>
Electrical Diagrams
>>
Drive
>>
Engine and Transmission Control EMS2 (DME Digital Motor/Transmission Electronics 2)
>>
Interfaces DME
>>
Electronic Car Immobilization System
>>
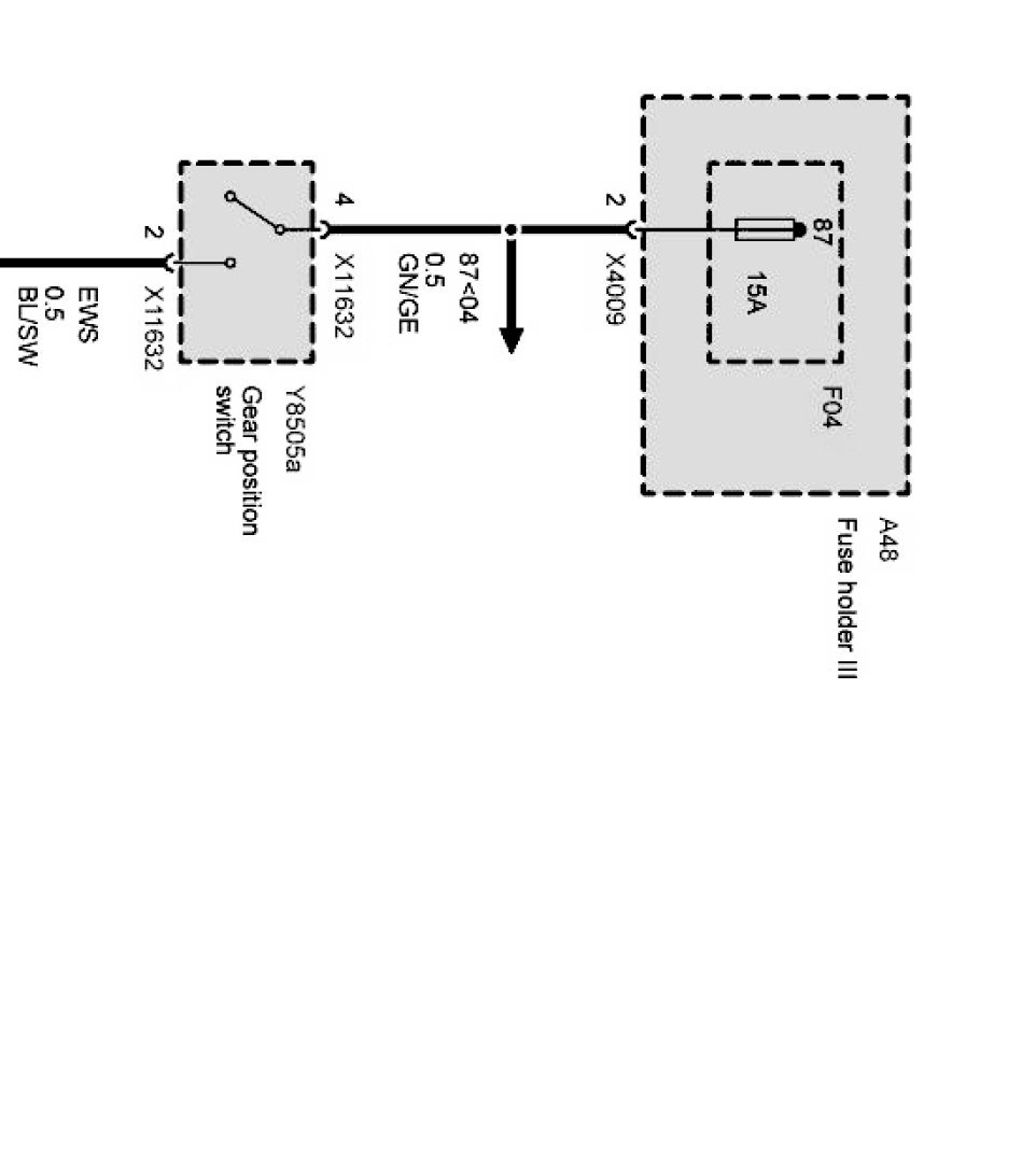
Interface Signals DME (W11 Engine With EGS Transmission Control (AISIN))
Interface Signals DME (W11 Engine With EGS Transmission Control (AISIN))
Interface signals DME Part 1:
Interface signals DME Part 2: