Curiosii for ever!
: Car repair manuals for everyone.
Home
>>
Mini
>>
2008
>>
Cooper S Convertible (R52) L4-1.6L SC (W11)
>>
Repair and Diagnosis
>>
Diagrams
>>
Electrical Diagrams
>>
Body
>>
Heating and Air Conditioning Functions
>>
Temperature Control
>>
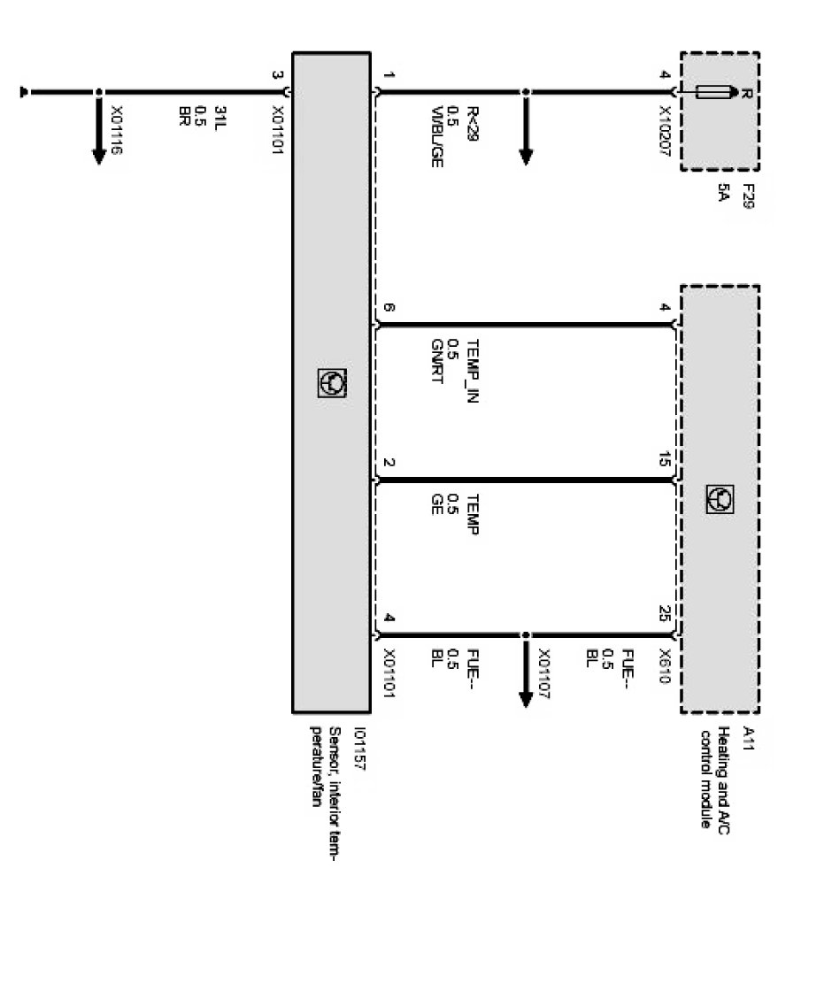
Interior Temperature Sensor (IHKA Automatic Heating/Air Conditioning System)
Interior Temperature Sensor (IHKA Automatic Heating/Air Conditioning System)
Interior temperature sensor: