Curiosii for ever!: Car repair manuals for everyone.

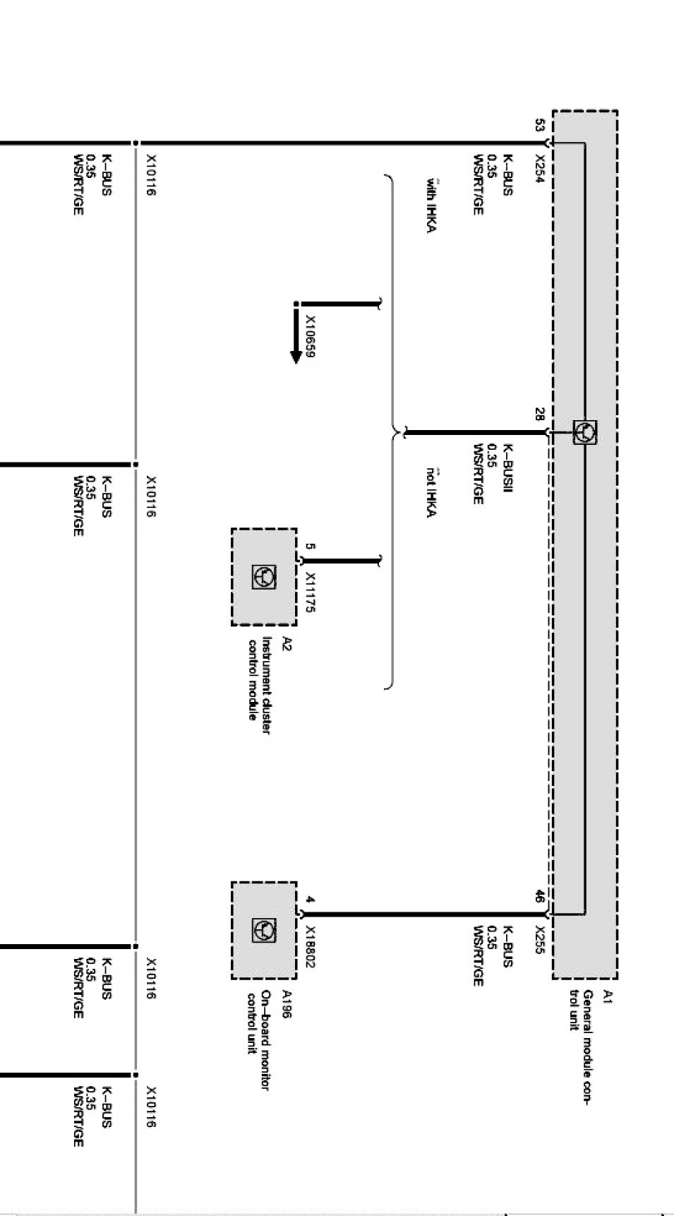
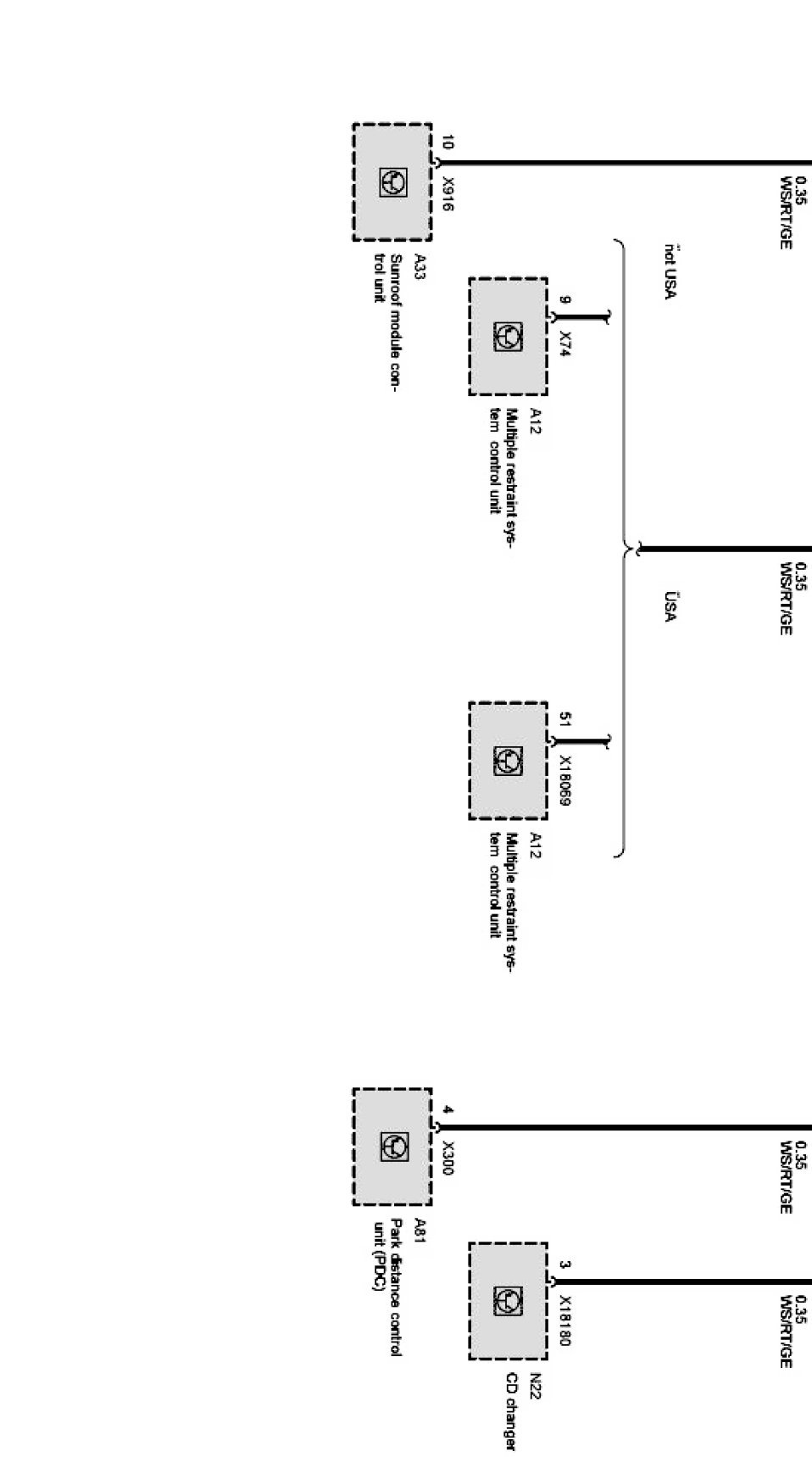
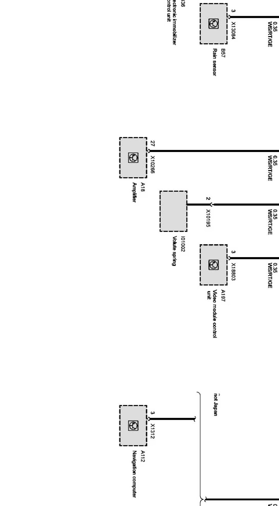
K-Bus

Connector X10116 Part 1:



Connector X10116 Part 2:



Connector X10116 Part 3:



Connector X10116 Part 4:



Connector X10116 Part 5:



Connector X10116 Part 6:



Connector X10116 Part 7:



Connector X10116 Part 8:



Connector X10116 Part 9:



Connector X10116 Part 10: