Curiosii for ever!
: Car repair manuals for everyone.
Home
>>
Mini
>>
2006
>>
Cooper S Convertible (R52) L4-1.6L SC (W11)
>>
Repair and Diagnosis
>>
Diagrams
>>
Electrical Diagrams
>>
Chassis
>>
Slip Control Systems
>>
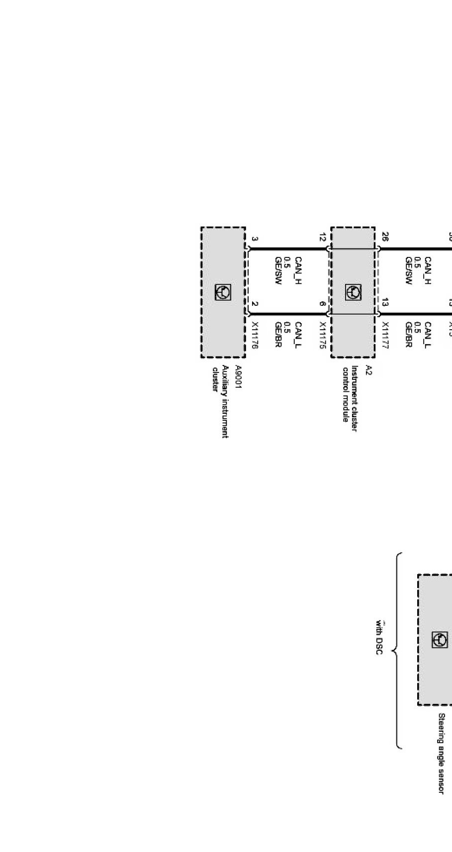
DSC MK60 (DSC Dynamic Stability Control)
>>
CAN Connection, Steering Angle Sensor
>>
Connector, CAN Bus (As of 09/03 Up to 09/05)
Connector, CAN Bus (As of 09/03 Up to 09/05)
Connector, CAN bus Part 1:
Connector, CAN bus Part 2:
Connector, CAN bus Part 4:
Connector, CAN bus Part 4: