Curiosii for ever!
: Car repair manuals for everyone.
Home
>>
Mini
>>
2005
>>
Cooper S Convertible (R52) L4-1.6L SC (W11)
>>
Repair and Diagnosis
>>
Diagrams
>>
Electrical Diagrams
>>
Drive
>>
Engine and Transmission Control EMS2 (DME Digital Motor/Transmission Electronics 2)
>>
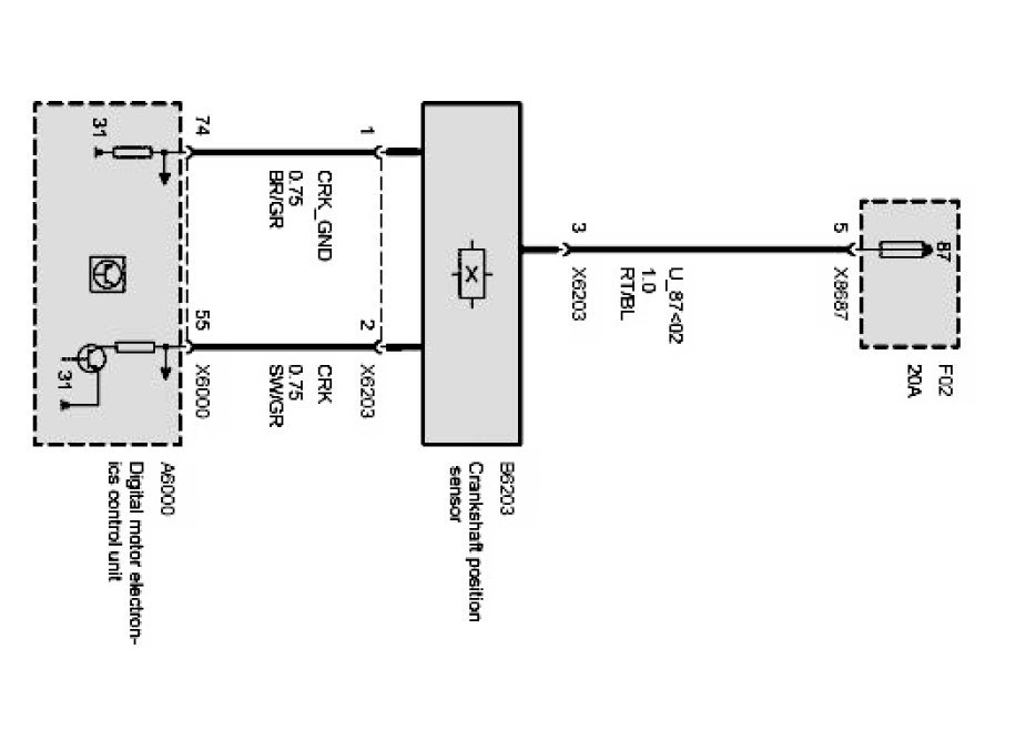
Engine-Speed Measurement (Automatic Transmission)
>>
Speed Sensor, Transmission Input
Speed Sensor, Transmission Input
Crankshaft position sensor: