Curiosii for ever!
: Car repair manuals for everyone.
Home
>>
Mini
>>
2005
>>
Cooper S Convertible (R52) L4-1.6L SC (W11)
>>
Repair and Diagnosis
>>
Diagrams
>>
Electrical Diagrams
>>
Body
>>
Restraint Functions (Without MRS Multiple Restraint System V)
>>
Crash Detection
>>
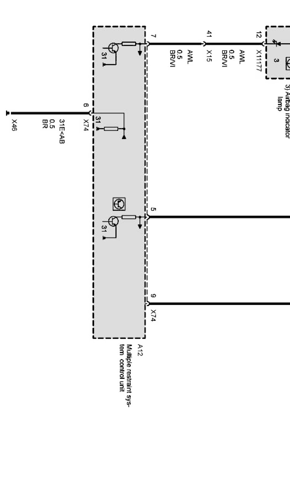
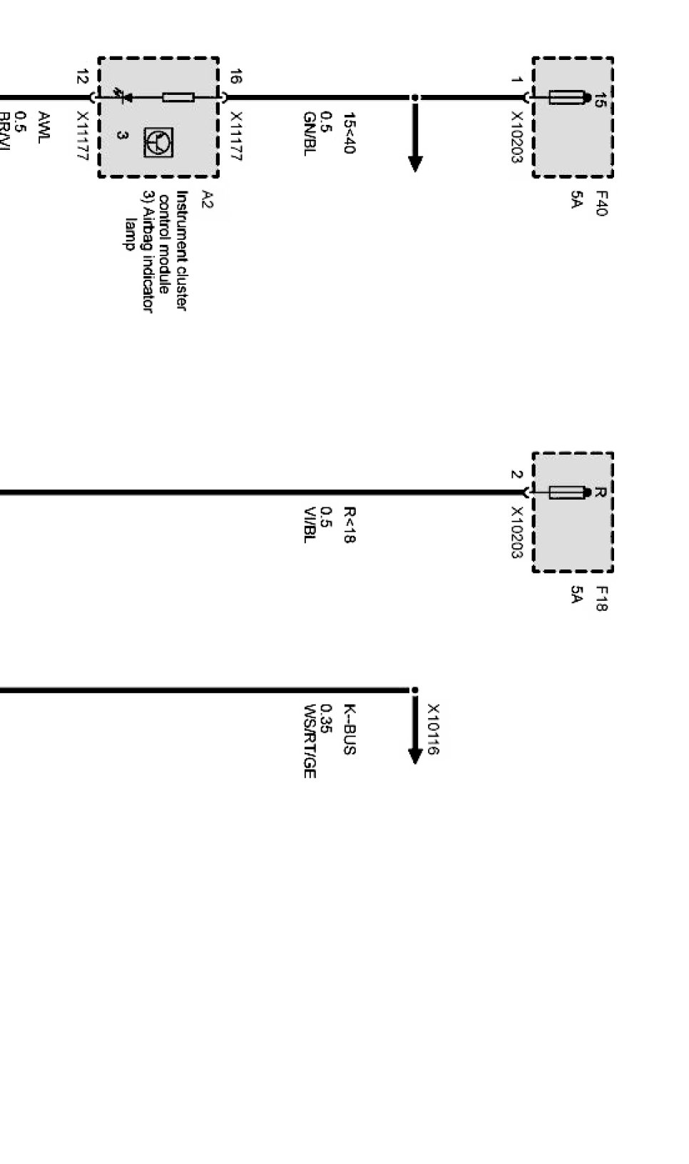
Airbag Control Module
Airbag Control Module
Supply, K-bus Part 1:
Supply, K-bus Part 2: