Curiosii for ever!
: Car repair manuals for everyone.
Home
>>
Mini
>>
2005
>>
Cooper S (R53) L4-1.6L SC (W11)
>>
Repair and Diagnosis
>>
Diagrams
>>
Electrical Diagrams
>>
Body
>>
Wipe and Wash Functions
>>
Automatic Interval Control (AIC Automatic Interval Control)
>>
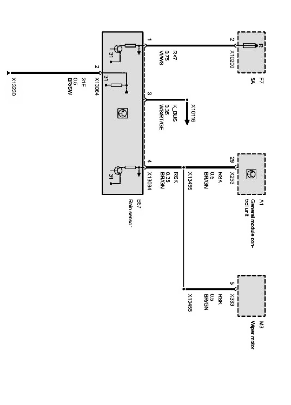
Rain Sensor
>>
Connection, Rain Sensor to General Module
Connection, Rain Sensor to General Module
Rain sensor: