Curiosii for ever!
: Car repair manuals for everyone.
Home
>>
Mini
>>
2005
>>
Cooper S (R53) L4-1.6L SC (W11)
>>
Repair and Diagnosis
>>
Diagrams
>>
Electrical Diagrams
>>
Body
>>
Audio, Video and Navigation
>>
Multifunction Steering Wheel MFL (MFL Multifunction Steering Wheel II or MFL Multifunction Steering Wheel I)
>>
Button Lighting
>>
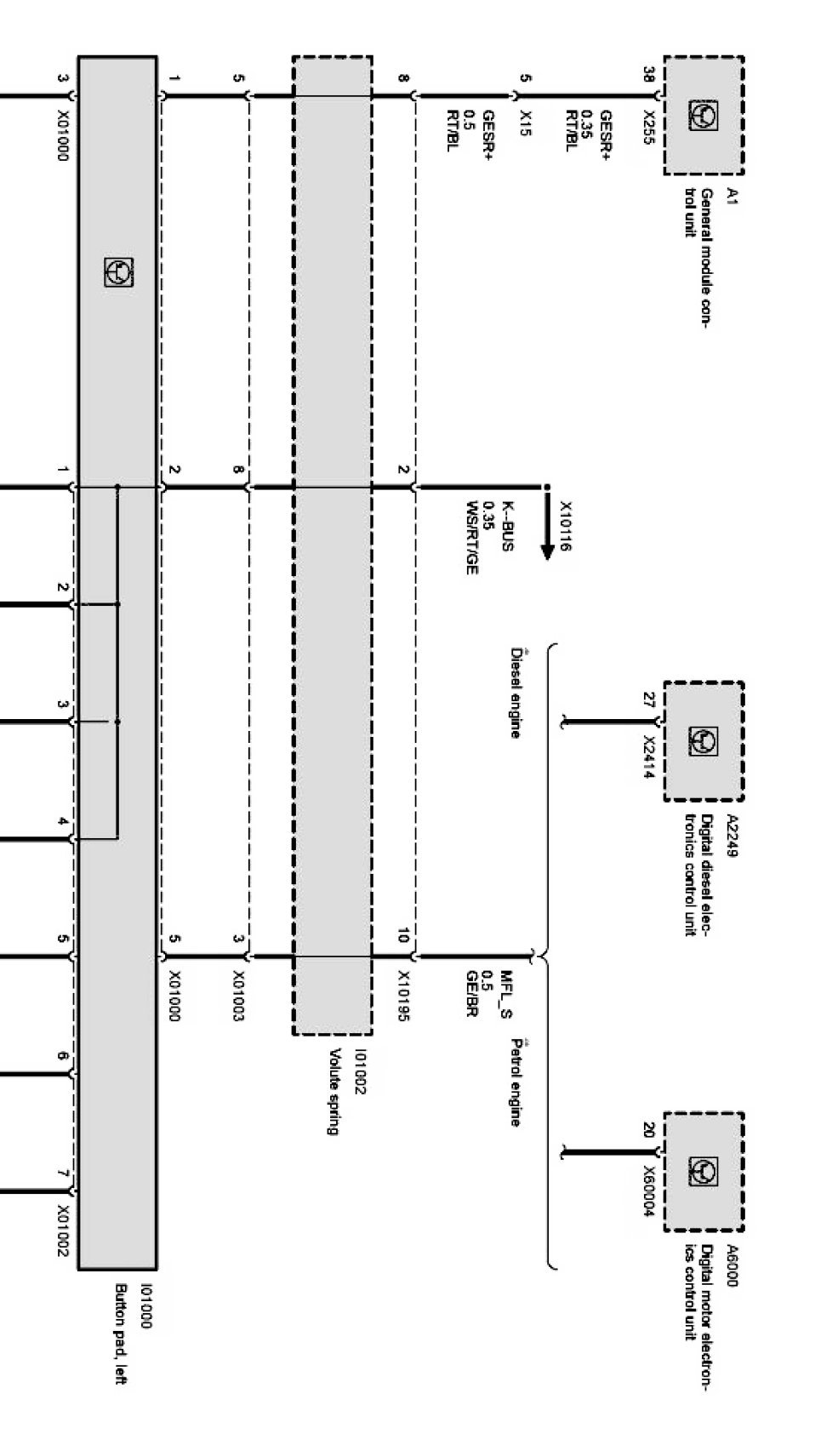
Multifunction Steering Wheel (MFL Multifunction Steering Wheel I)
Multifunction Steering Wheel (MFL Multifunction Steering Wheel I)
Multifunction steering wheel Part 1:
Multifunction steering wheel Part 2:
Multifunction steering wheel Part 3: