Curiosii for ever!
: Car repair manuals for everyone.
Home
>>
Mercury
>>
2011
>>
Milan FWD L4-2.5L
>>
Repair and Diagnosis
>>
Wiper and Washer Systems
>>
Windshield Washer Switch
>>
Testing and Inspection
>>
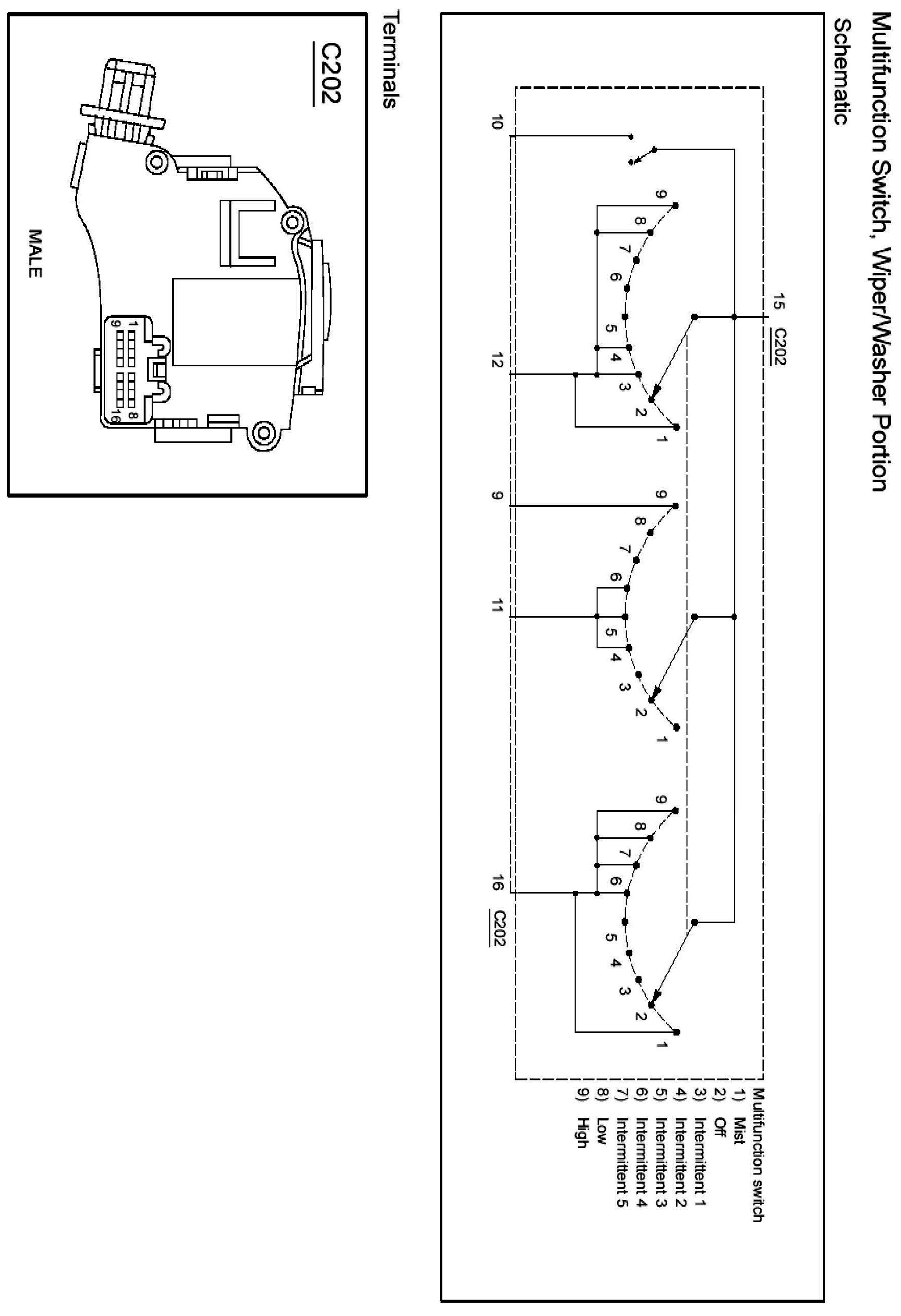
Multifunction Switch, Wiper/Washer Portion
Multifunction Switch, Wiper/Washer Portion