Curiosii for ever!
: Car repair manuals for everyone.
Home
>>
Mercury
>>
2002
>>
Sable V6-3.0L VIN U
>>
Repair and Diagnosis
>>
Diagrams
>>
Electrical Diagrams
>>
Powertrain Management
>>
Ignition System
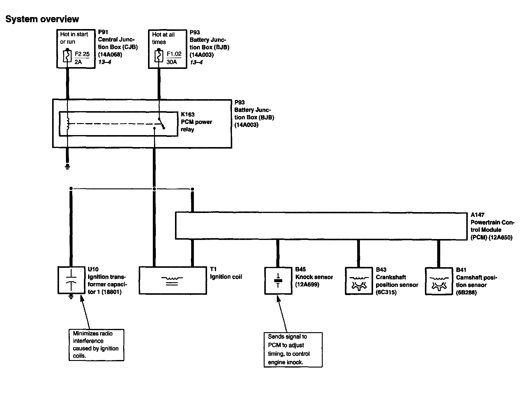
Ignition System
Diagram 21-1:
Diagram 21-2:
Diagram 21-3: