Curiosii for ever!: Car repair manuals for everyone.

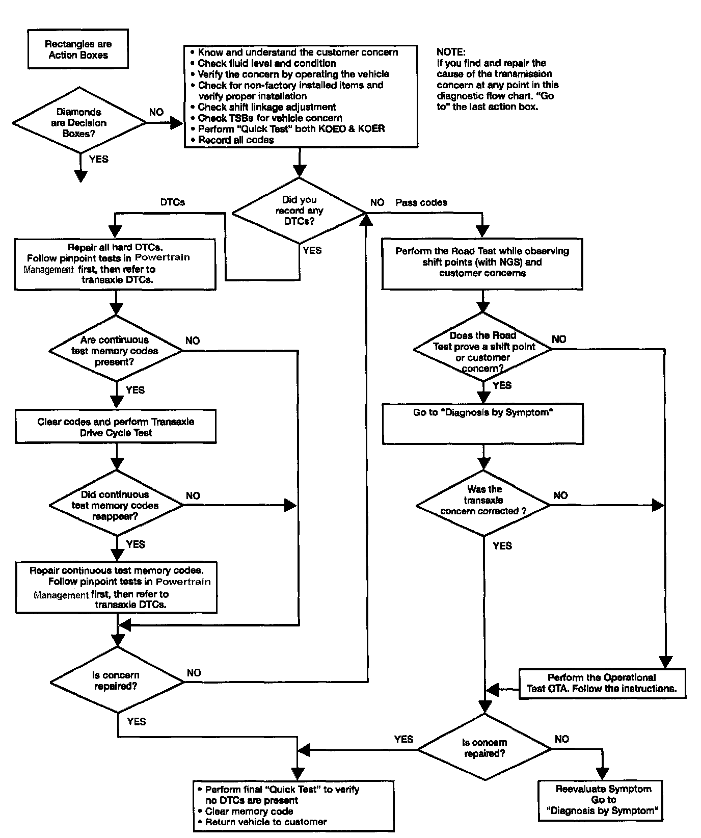
Flow of Diagnosis

NOTE: Do not take any shortcuts or assume that critical checks or adjustments have already been made. Follow the procedures as written to avoid missing critical components or steps. To properly diagnose a concern, have the Technical Service Bulletins (TSBs) available:

These publications provide the information required when diagnosing transmission concerns.






Use the Diagnostic Flow Chart as a guide and follow the steps as indicated.

PRELIMINARY INSPECTION
- Know and understand the customer concern.
- Verify the concern by operating the vehicle.
- Check the fluid levels and condition.
- Check for non-factory add-on items.
- Check shift linkages for proper adjustment.
- Check Technical Service Bulletins (TSBs) regarding the concern.

DIAGNOSTICS
- Perform on-board diagnostic procedures Key On Engine Off (KOEO) and Key On Engine Running (KOER).
- Record all Diagnostic Trouble Codes (DTCs).
- Repair all non-transmission codes first.
- Repair all transmission codes second.
- Erase all continuous codes and attempt to repeat them.
- Repair all continuous codes.
- If only pass codes are obtained, proceed to Diagnosis by Symptom.

Follow the Diagnostic Flow Chart sequence to diagnose and repair the concern the first time.