Curiosii for ever!: Car repair manuals for everyone.

Relay Equipped Subsystems - Diagnostics/Tips

Article No.
96-26-6

12/16/96

RELAY - RELAY - EQUIPPED SUBSYSTEMS DIAGNOSTIC PROCEDURES - SERVICE TIP

FORD:
1996-97 TAURUS

LINCOLN-MERCURY:
1996-97 SABLE

ISSUE:
Improper diagnosis of relay-equipped subsystems may be leading to improper replacement of a non-failed part, resulting in repeat repairs. A diagnostic procedure for these systems does not currently exist.

ACTION:
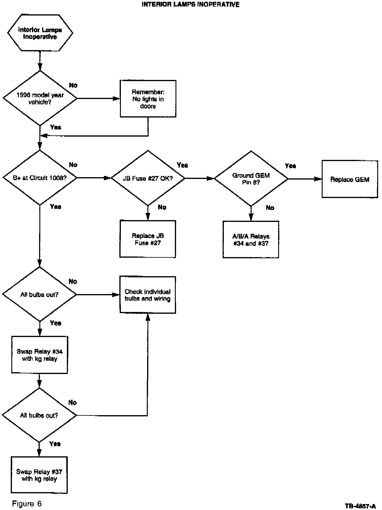
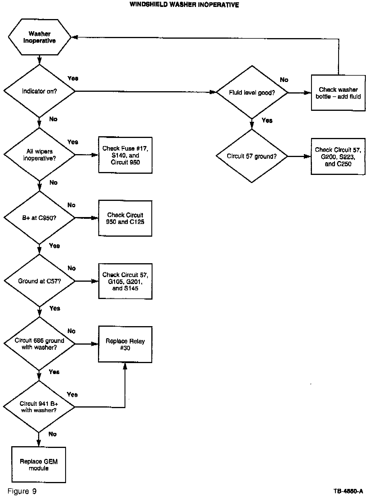
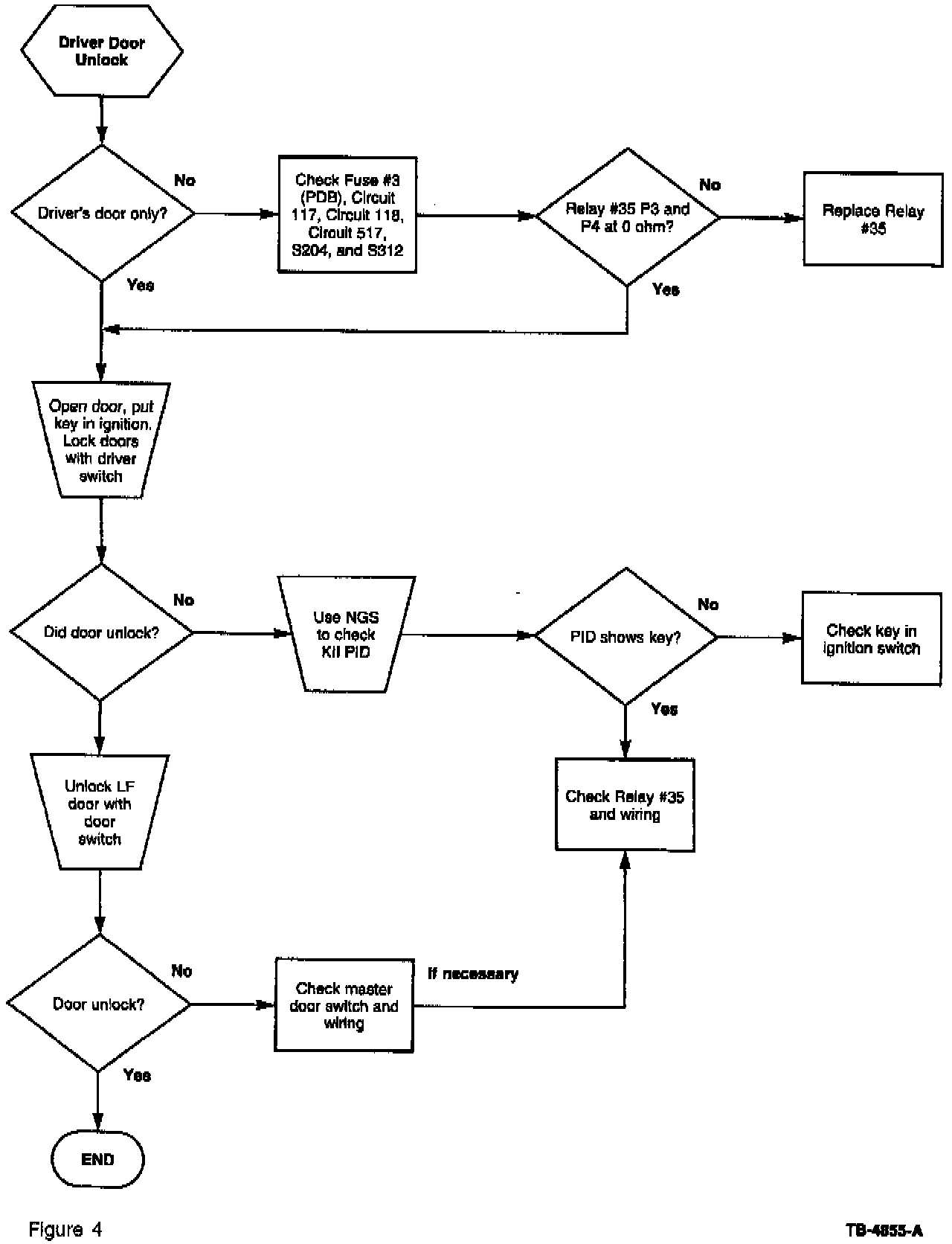
Refer to the following flowcharts (Figures 1-10) when diagnosing relay-equipped subsystems. The flowcharts are designed to aid in diagnosis and reduce the possibility of repeat repairs.




Autolamps Inoperative




Battery Saver Inoperative







Blower Motor Inoperative




Horn Inoperative




Interior Lamps Inoperative




Rear defrost Inoperative




Starting System




Windshield Washer Inoperative




Front Wipers Diagnostic Flowchart

OTHER APPLICABLE ARTICLES: NONE

WARRANTY STATUS: INFORMATION ONLY

OASIS CODES: 111000, 112000, 201100