Curiosii for ever!: Car repair manuals for everyone.

Engine Controls

Engine Controls:





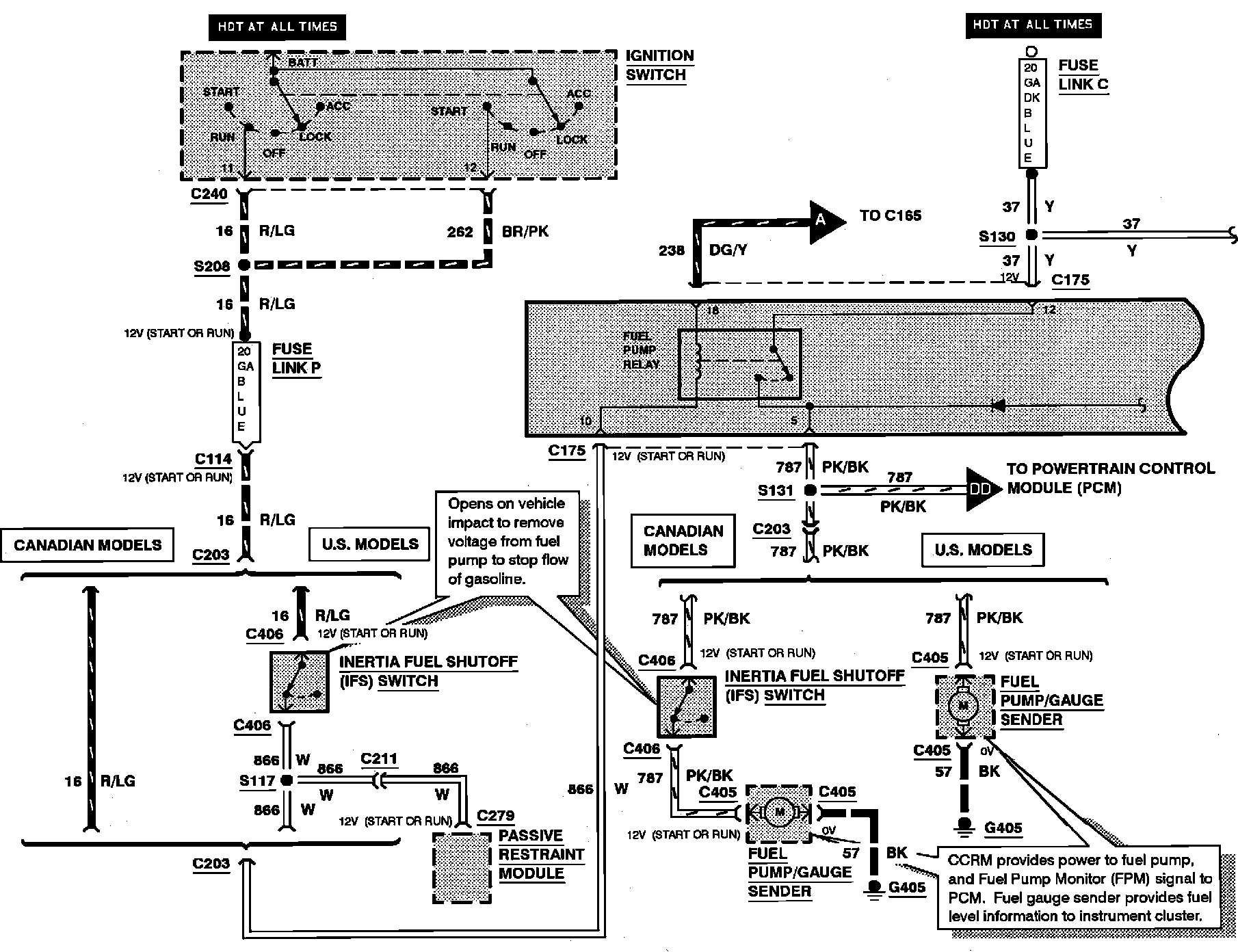
FUSE LINK C
FUSE LINK P
INERTIA FUEL SHUTOFF (IFS) SWITCH


Engine Controls:





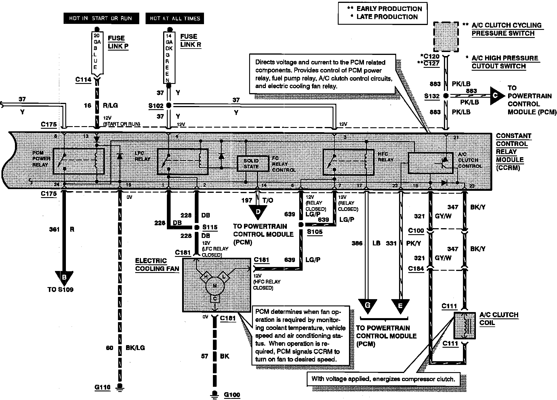
A/C CLUTCH COIL
A/C CLUTCH CYCLING PRESSURE SWITCH
A/C HIGH PRESSURE CUTOUT SWITCH
ELECTRIC COOLING FAN
FUSE LINK P
FUSE LINK R

Engine Controls:





DATA LINK CONNECTOR
FUEL INJECTORS
FUSE LINK J
IDLE AIR CONTROL

Engine Controls:





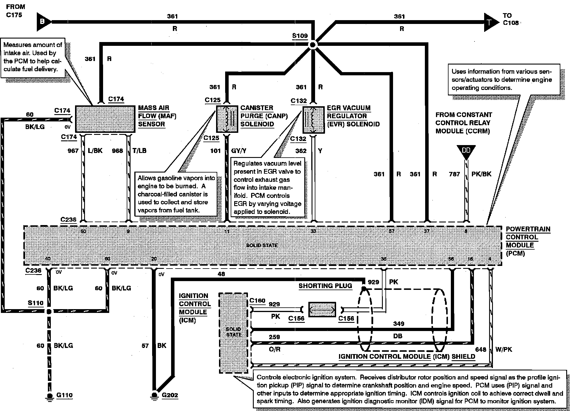
CANISTER PURGE (CANP) SOLENOID
EGR VACUUM REGULATOR (EVR) SOLENOID
MASS AIR FLOW (MAF) SENSOR
SHORTING PLUG

Engine Controls:





DATA LINK CONNECTOR
ENGINE COOLANT TEMPERATURE (ECT) SENSOR
INTAKE AIR TEMPERATURE (IAT) SENSOR
POWER STEERING PRESSURE SWITCH
PRESSURE FEEDBACK EGR (PFE) SENSOR
THROTTLE POSITION (TP) SENSOR

Engine Controls:





CLUTCH PEDAL POSITION SWITCH #2 (M/T ONLY)
NEUTRAL POSITION SWITCH (M/T ONLY)
VEHICLE SPEED SENSOR (VSS)

Engine Controls:





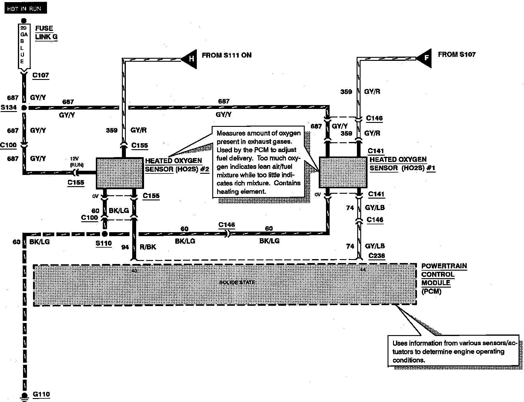
FUSE LINK G
HEATED OXYGEN SENSOR (HO2S) #1
HEATED OXYGEN SENSOR (HO2S) #2