Curiosii for ever!
: Car repair manuals for everyone.
Home
>>
Mercury
>>
1994
>>
Topaz L4-140 2.3L HSC
>>
Repair and Diagnosis
>>
Diagrams
>>
Electrical Diagrams
>>
Power and Ground Distribution
>>
Fuse Block
>>
Fuse Circuits
>>
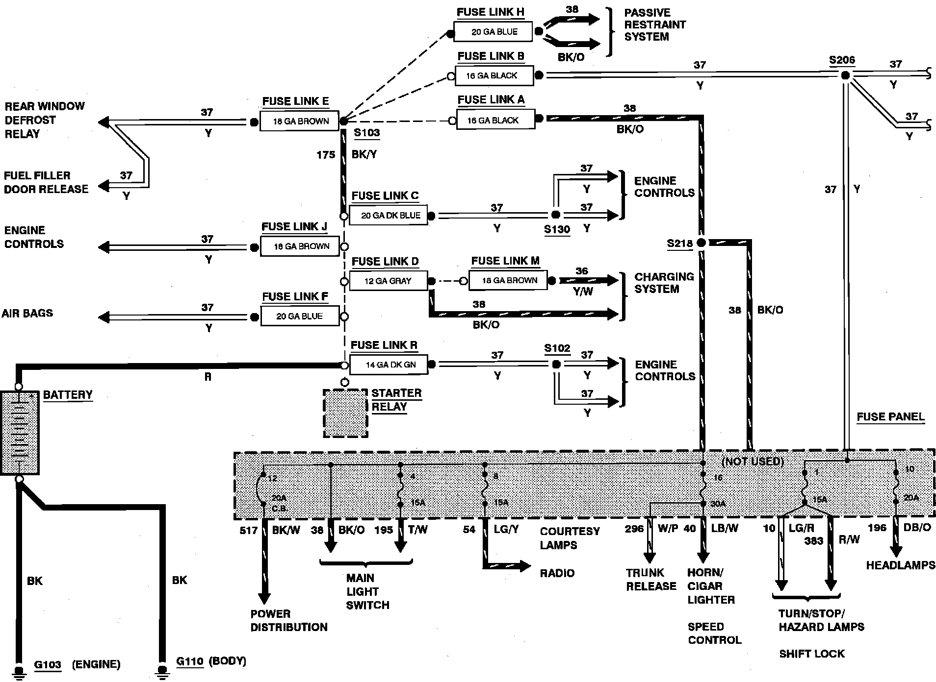
Fuse 16
Fuse 16
Fuse 16
- Protects the following circuits:
^
Cigar Lighter
^
Horn Relay
^
Speed Control Relay
^
Trunk release
Power Distribution: